电脑桌面
添加签字123到电脑桌面
安装后可以在桌面快捷访问

制冷管道保温工艺.doc

制冷管道保温工艺.doc_第1页
1/6
制冷管道保温工艺.doc_第2页
2/6
制冷管道保温工艺.doc_第3页
3/6
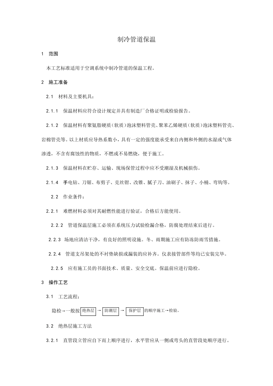
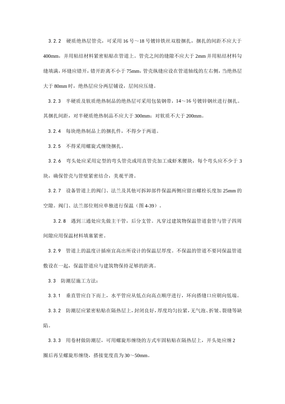
制冷管道保温1 范围 本工艺标准适用于空调系统中制冷管道的保温工程。2 施工准备 2.1 材料及主要机具: 2.1.1 保温材料应符合设计规定并具有制造厂合格证明或检验报告。 2.1.2 保温材料有聚氨脂硬质(软质)泡沫塑料管壳、聚苯乙烯硬质(软质)泡沫塑料管壳、岩棉管壳等。以上材质应导热系数小,具有一定的强度能承受来自内侧和外侧的水湿或气体渗透,不含有腐蚀性的物质,不燃或不易燃烧,便于施工。 2.1.3 保温材料在贮存、运输、现场保管过程中应不受潮湿及机械损伤。 2.1.4 手电钻、刀锯、布剪子、克丝钳、改锥、腻子刀、油刷子、抹子、小桶、弯钩等。 2.2 作业条件: 2.2.1 难燃材料必须对其耐燃性能进行验证,合格后方能使用。 2.2.2 管道保温层施工必须在系统压力试验检漏合格,防腐处理结束后进行。 2.2.3 场地应清洁干净,有良好的照明设施。冬、雨期施工应有防冻防雨雪措施。 2.2.4 管道支吊架处的不衬垫缺损或漏装的应补齐。仪表接管部件等均已安装完毕。 2.2.5 应有施工员的书面技术、质量、安全交底。保温前应进行隐检。3 操作工艺 3.1 工艺流程:隐检→一般按 绝热层 → 防潮层→保护层 的顺序施工→检验。 3.2 绝热层施工方法 3.2.1 直管段立管应自下而上顺序进行,水平管应从一侧或弯头的直管段处顺序进行。 3.2.2 硬质绝热层管壳,可采用 16 号~18 号镀锌铁丝双股捆扎,捆扎的间距不应大于400mm,并用粘结材料紧密粘贴在管道上。管壳之间的缝隙不应大于 2mm 并用粘结材料勾缝填满,环缝应错开,错开距离不小于 75mm,管壳纵缝应设在管道轴线的左右侧,当绝热层大于 80mm 时,绝热层应分两层铺设,层间应压缝。 3.2.3 半硬质及软质绝热制品的绝热层可采用包装钢带,14~16 号镀锌钢丝进行捆扎。其捆扎间距,对半硬质绝热制品不应大于 300mm;对软质不大于 200mm。 3.2.4 每块绝热制品上的捆扎件,不得少于两道。 3.2.5 不得采用螺旋式缠绕捆扎。 3.2.6 弯头处应采用定型的弯头管壳或用直管壳加工成虾米腰块,每个弯头应不少于 3块,确保管壳与管壁紧密结合,美观平滑。 3.2.7 设备管道上的阀门、法兰及其他可拆卸部件保温两侧应留出螺栓长度加 25mm 的空隙。阀门、法兰部位则应单独进行保温(图 4-39)。 3.2.8 遇到三通处应先做主干管,后分支管。凡穿过建筑物保温管道套管与管子四周间隙应用保温材料填塞紧密。 3.2.9 管道上的温度计插座宜高出所设计的保温层厚度。不保温的管道不要同保温管道敷设在一起,保温管道应与建筑物保持足够的距离。 3.3 防潮层施工方法: 3.3.1 垂直管应自下而上,水平管应从低点向高点顺序进行,环向搭缝口应朝向低端。 3.3.2 防潮层应紧密粘贴在隔热层上,封闭良好,厚度均匀拉紧,无气泡、折皱、裂缝等缺陷。 3.3.3 用卷材做防潮层,可用螺旋形缠绕的方式牢固粘贴在隔热层上,开头处应缠 2圈后再呈螺旋形缠绕,搭接宽度直为 30~50mm。 3.3.4 用油毡纸作防潮层,可用包卷的方式包扎,搭接宽度为 50~60mm。油毡接口应朝下,并用沥青玛帝脂密封,每 300mm 扎镀锌铅丝或铁箍一道。 3.4 保护层施工方法: 保温结构的外表必须设置保护层(护壳),一般采用玻璃丝布、塑料布、油毡包缠或采用金属护壳。 3.4.1 用玻璃丝布、塑料布缠裹,垂直管应自下而上,水平管则应从最低点向最高点顺序进行。开始应缠裹 2 圈后再呈螺旋状缠裹,搭接宽度应二分之一布宽、起点和终点应用粘接剂粘接或镀锌铁丝捆扎。 应缠裹严密,搭接宽度均匀一致,无松脱、翻边、皱折和鼓包,表面应平整。 3.4.2 玻璃丝布刷涂防火涂料或油漆,刷涂前应清除管道上的尘土、油污。油刷上蘸的涂料不宜太多,以防滴落在地上或其他设备上。 3.4.3 金属保护层的材料,宜采用镀锌薄钢板或薄铝合金板。当采用普通钢板时,其里外表面必须涂敷防锈涂料。 立管应自下而上,水平管应从管道低点向高处顺序进行,使横向搭接缝口朝顺坡方向。纵向搭接缝应放在管于两侧,缝口朝下。如采用平搭缝,其搭缝宜 30~40mm。搭缝处用自攻螺丝或拉拔铆钉,扎带紧固,螺钉间距应不大于 200mm...

1、当您付费下载文档后,您只拥有了使用权限,并不意味着购买了版权,文档只能用于自身使用,不得用于其他商业用途(如 [转卖]进行直接盈利或[编辑后售卖]进行间接盈利)。
2、本站所有内容均由合作方或网友上传,本站不对文档的完整性、权威性及其观点立场正确性做任何保证或承诺!文档内容仅供研究参考,付费前请自行鉴别。
3、如文档内容存在违规,或者侵犯商业秘密、侵犯著作权等,请点击“违规举报”。

碎片内容

制冷管道保温工艺.doc

确认删除?
vip会员
分享赚钱
搜索
关注微信
  • 签字123
回到顶部