电脑桌面
添加签字123到电脑桌面
安装后可以在桌面快捷访问

非金属风管制作及安装工艺.doc

非金属风管制作及安装工艺.doc_第1页
1/4
非金属风管制作及安装工艺.doc_第2页
2/4
非金属风管制作及安装工艺.doc_第3页
3/4
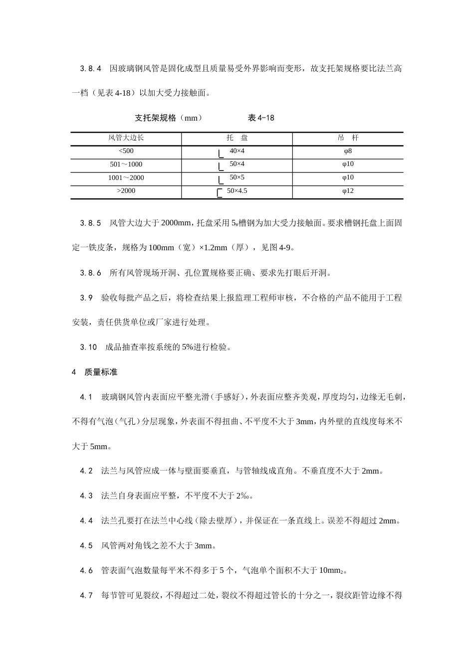
非金属风管制作及安装1 范围 本工艺标准适用于无机原料制成的玻璃钢风管的制作与安装工程。2 施工准备 2.1 材料及主要机具: 2.1.1 所用的无机原料、玻纤布及填充料等应符合设计要求。原料中填充料及含量应有法定检测部门的证明技术文件。 2.1.2 玻璃钢中玻纤布的含量与规格应符合设计要求,玻纤布应干燥、清洁,不得含蜡。 2.1.3 主要机具有:各类胎具,料桶,刷子,不锈钢板尺,角尺,量角器,钻孔机。 2.1.4 所制成品的主要技术参数应符合国家有关试验规定。 2.2 作业条件: 2.2.1 集中加工应具有宽敞、明亮、洁净、通风、地面平整、不潮湿的厂房。 2.2.2 有一定的成品存放地并有防雨、雪、风且结构牢固的设施。 2.2.3 作业点要有相应的加工用模具、设施电源、消防器材等。 2.2.4 成品制作应有批准的图纸,经审查的大样图、系统图,并有负责人的书面技术、质量、安全交底。3 操作工艺 3.1 工艺流程支模→成型 (按规范要求一层无机原料一层玻纤布)→检验→固化→打孔→入库 3.2 按大样图选适当模具支在特定的架子上开始操作。风管用 1∶1 经纬线的玻纤布增强,无机原料的重量含量为 50%~60%。玻纤布的铺置接缝应错开,无重叠现象。原料应涂刷均匀,不得漏涂。 3.3 玻璃钢风管和配件的壁厚及法兰规格应符合表 4-17 的规定(见图 4-7)。 玻璃钢风管和配件壁厚及法表规格 表 4-17矩形风管大边尺寸(mm)管 壁 厚 度δ (mm)法 兰 规 格a×b (mm)<5002.5~340×10501~10003~3.550×121001~15004~4.550×141501~2000550×153.4 法兰孔径: 风管大边长<1250mm 孔径为 9mm 风管大边长>1250mm 孔径为 11mm 法兰孔距控制在 110~130mm 之内。 3.5 法兰与风管应成一体与壁面要垂直,与管轴线成直角。 3.6 风管边宽大于 2m(含 2m)以上,单节长度不超过 2m,中间增一道加强筋,加强筋材料可用 50mm ×5mm 扁钢。 3.7 所有支管一律在现场开口,三通口不得开在加强筋位置上。 3.8 安装工艺: 3.8.1 玻璃钢风管连接采用镀锌螺栓,螺栓与法兰接触处采用镀锌垫圈以增加其接触面。 3.8.2 法兰中间垫料采用 φ6~8 石棉绳,若设计同意也可采用 8501 胶条垫料规格为12×3。 垫料形式如图 4-8。 3.8.3 支吊托架形式及间距按下列标准执行: 风管大边≤1000mm 间距<3m(不超过) 风管大边>1000mm 间距<2.5m(不超过) 3.8.4 因玻璃钢风管是固化成型且质量易受外界影响而变形,故支托架规格要比法兰高一档(见表 4-18)以加大受力接触面。 支托架规格(mm) 表 4-18风管大边长托 盘吊 杆<50040×4φ8501~100050×4φ101001~200050×5φ10>200050×4.5φ12 3.8.5 风管大边大于 2000mm,托盘采用 5#槽钢为加大受力接触面。要求槽钢托盘上面固定一铁皮条,规格为 100mm(宽)×1.2mm(厚),见图 4-9。 3.8.6 所有风管现场开洞、孔位置规格要正确、要求先打眼后开洞。 3.9 验收每批产品之后,将检查结果上报监理工程师审核,不合格的产品不能用于工程安装,责任供货单位或厂家进行处理。 3.10 成品抽查率按系统的 5%进行检验。4 质量标准 4.1 玻璃钢风管内表面应平整光滑(手感好),外表面应整齐美观,厚度均匀,边缘无毛刺,不得有气泡(气孔)分层现象,外表面不得扭曲、不平度不大于 3mm,内外壁的直线度每米不大于 5mm。 4.2 法兰与风管应成一体与壁面要垂直,与管轴线成直角。不垂直度不大于 2mm。 4.3 法兰自身表面应平整,不平度不大于 2‰。 4.4 法兰孔要打在法兰中心线(除去壁厚),并保证在一条直线上。误差不得超过 2mm。 4.5 风管两对角钱之差不大于 3mm。 4.6 管表面气泡数量每平米不得多于 5 个,气泡单个面积不大于 10mm2。 4.7 每节管可见裂纹,不得超过二处,裂纹不得超过管长的十分之一,裂纹距管边缘不得小于 50mm,管件严禁有贯通性裂纹。5 成品保护 5.1 每批产品应附有抽检试验报告和出厂合格证。运至现场的成品必须是合格产品。 5.2 运输时注意成品保护,不得碰撞摔损。成品存放地要平整并有遮阳防雨措施。码放时总高度不得...

1、当您付费下载文档后,您只拥有了使用权限,并不意味着购买了版权,文档只能用于自身使用,不得用于其他商业用途(如 [转卖]进行直接盈利或[编辑后售卖]进行间接盈利)。
2、本站所有内容均由合作方或网友上传,本站不对文档的完整性、权威性及其观点立场正确性做任何保证或承诺!文档内容仅供研究参考,付费前请自行鉴别。
3、如文档内容存在违规,或者侵犯商业秘密、侵犯著作权等,请点击“违规举报”。

碎片内容

非金属风管制作及安装工艺.doc

确认删除?
vip会员
分享赚钱
搜索
关注微信
  • 签字123
回到顶部