电脑桌面
添加签字123到电脑桌面
安装后可以在桌面快捷访问

风管部件制作工艺.doc

风管部件制作工艺.doc_第1页
1/8
风管部件制作工艺.doc_第2页
2/8
风管部件制作工艺.doc_第3页
3/8
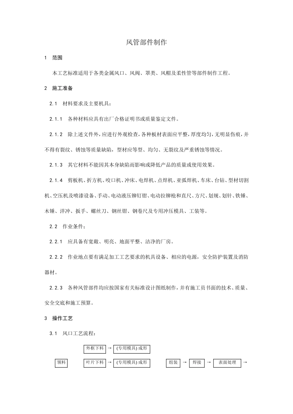
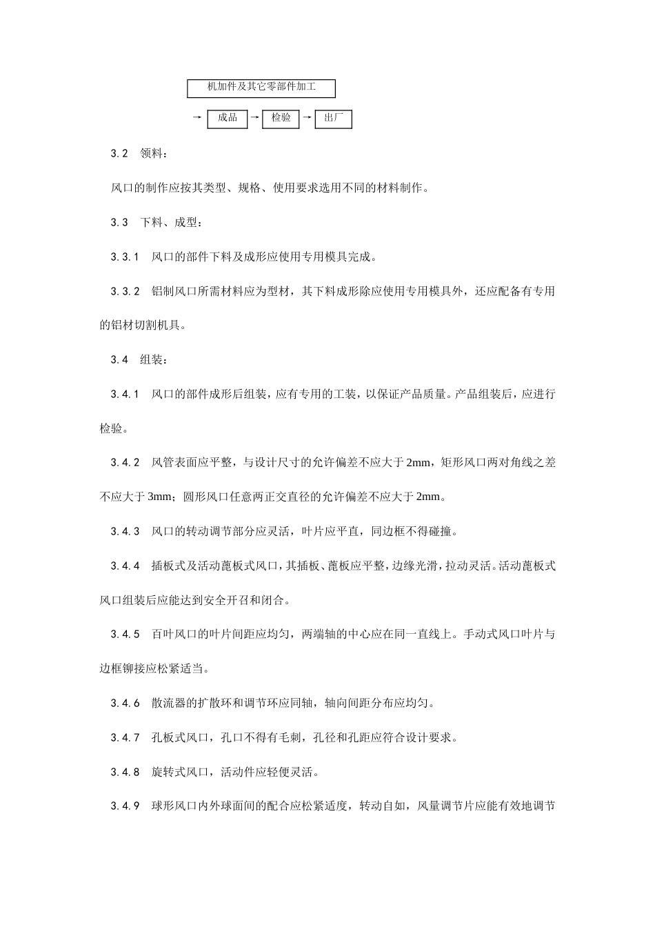
风管部件制作1 范围 本工艺标准适用于各类金属风口、风阀、罩类、风帽及柔性管等部件制作工程。2 施工准备 2.1 材料要求及主要机具: 2.1.1 各种材料应具有出厂合格证明书或质量鉴定文件。 2.1.2 除上述文件外,应进行外观检查,各种板材表面应平整,厚度均匀,无明显伤痕,并不得有裂纹、锈蚀等质量缺陷,型材应等型、均匀、无裂纹及严重锈蚀等情况。 2.1.3 其它材料不能因其本身缺陷而影响或降低产品的质量或使用效果。 2.1.4 剪板机、折方机、咬口机、冲床、电焊机、点焊机、亚弧焊机、车床、台钻、型材切割机、空压机及喷漆设备、手动、电动液压铆钉钳、电动拉铆枪和直尺、方尺、划规、划针、铁锤、木锤、洋冲、扳手、螺丝刀、钢丝钳、钢卷尺及专用冲压模具、工装等。 2.2 作业条件; 2.2.1 应具备有宽敞、明亮、地面平整、洁净的厂房。 2.2.2 作业地点要有满足加工工艺要求的机具设备、相应的电源,安全防护装置及消防器材。 2.2.3 各种风管部件均应按国家有关标准设计图纸制作,并有施工员书面的技术、质量、安全交底和施工预算。3 操作工艺 3.1 风口工艺流程:外框下料→(专用模具) 成形领料叶片下料→(专用模具) 成形组装→焊接→表面处理→机加件及其它零部件加工→成品→检验→出厂 3.2 领料: 风口的制作应按其类型、规格、使用要求选用不同的材料制作。 3.3 下料、成型: 3.3.1 风口的部件下料及成形应使用专用模具完成。 3.3.2 铝制风口所需材料应为型材,其下料成形除应使用专用模具外,还应配备有专用的铝材切割机具。 3.4 组装: 3.4.1 风口的部件成形后组装,应有专用的工装,以保证产品质量。产品组装后,应进行检验。 3.4.2 风管表面应平整,与设计尺寸的允许偏差不应大于 2mm,矩形风口两对角线之差不应大于 3mm;圆形风口任意两正交直径的允许偏差不应大于 2mm。 3.4.3 风口的转动调节部分应灵活,叶片应平直,同边框不得碰撞。 3.4.4 插板式及活动蓖板式风口,其插板、蓖板应平整,边缘光滑,拉动灵活。活动蓖板式风口组装后应能达到安全开召和闭合。 3.4.5 百叶风口的叶片间距应均匀,两端轴的中心应在同一直线上。手动式风口叶片与边框铆接应松紧适当。 3.4.6 散流器的扩散环和调节环应同轴,轴向间距分布应均匀。 3.4.7 孔板式风口,孔口不得有毛刺,孔径和孔距应符合设计要求。 3.4.8 旋转式风口,活动件应轻便灵活。 3.4.9 球形风口内外球面间的配合应松紧适度,转动自如,风量调节片应能有效地调节风量。 3.4.10 风口活动部分,如轴、轴套的配合等,应松紧适宜,并应在装配完成后加注润滑油。 3.5 焊接: 3.5.1 钢制风口组装后的焊接可根据不同材料,选择气焊或电焊的焊接方式。铝制风口应采用亚弧焊接。 3.5.2 焊接均应在非装饰面处进行,不得对装饰面外观产生不良影响。 3.5.3 焊接完成后,应对风口进行一次调整。 3.6 表面处理: 3.6.1 风口的表面处理,应满足设计及使用要求,可根据不同材料选择如喷漆、喷塑、氧化等方式。 3.6.2 如风口规格较大,应在适当部位对叶片及外框采取加固补强措施。 3.7 风阀工艺流程:外框下料成形领料叶片下料成形焊接组装→ 检验调整→喷漆→机加件及其它零部件加工→装配执行机构→成品→检验→出厂 3.8 领料: 风阀制作所需材料应根据不同类型严格选用。 3.9 下料、成型: 外框及叶片下料应使用机械完成,成型应尽量采用专用模具。 3.10 零部件加工: 风阀内的转动部件应采用有色金属制作,以防锈蚀。 3.11 焊接组装: 3.11.1 外框焊接可采用电焊或气焊方式,并保证使其焊接变形控制在最小限度。 3.11.2 风阀组装应按照规定的程序进行,阀门的制作应车间,调节和制动装置应准确、灵活、可靠,并标明阀门的启闭方向。 3.11.3 多叶片风阀叶片应贴合严密,间距均匀,搭接一致。 3.11.4 止回阀阀轴必须灵活,阀板关闭严密,转动轴采用不易锈蚀的材料制作。 3.11.5 防火阀制作所需钢材厚度不得小于 2mm,转动部件有任何时候都应转动灵活。易熔片应为批准的并检验合格的正规产品,其熔点温度的允许偏差为-2℃。 3...

1、当您付费下载文档后,您只拥有了使用权限,并不意味着购买了版权,文档只能用于自身使用,不得用于其他商业用途(如 [转卖]进行直接盈利或[编辑后售卖]进行间接盈利)。
2、本站所有内容均由合作方或网友上传,本站不对文档的完整性、权威性及其观点立场正确性做任何保证或承诺!文档内容仅供研究参考,付费前请自行鉴别。
3、如文档内容存在违规,或者侵犯商业秘密、侵犯著作权等,请点击“违规举报”。

碎片内容

风管部件制作工艺.doc

确认删除?
vip会员
分享赚钱
搜索
关注微信
  • 签字123
回到顶部