电脑桌面
添加签字123到电脑桌面
安装后可以在桌面快捷访问

制冷管道安装工艺.doc

制冷管道安装工艺.doc_第1页
1/5
制冷管道安装工艺.doc_第2页
2/5
制冷管道安装工艺.doc_第3页
3/5
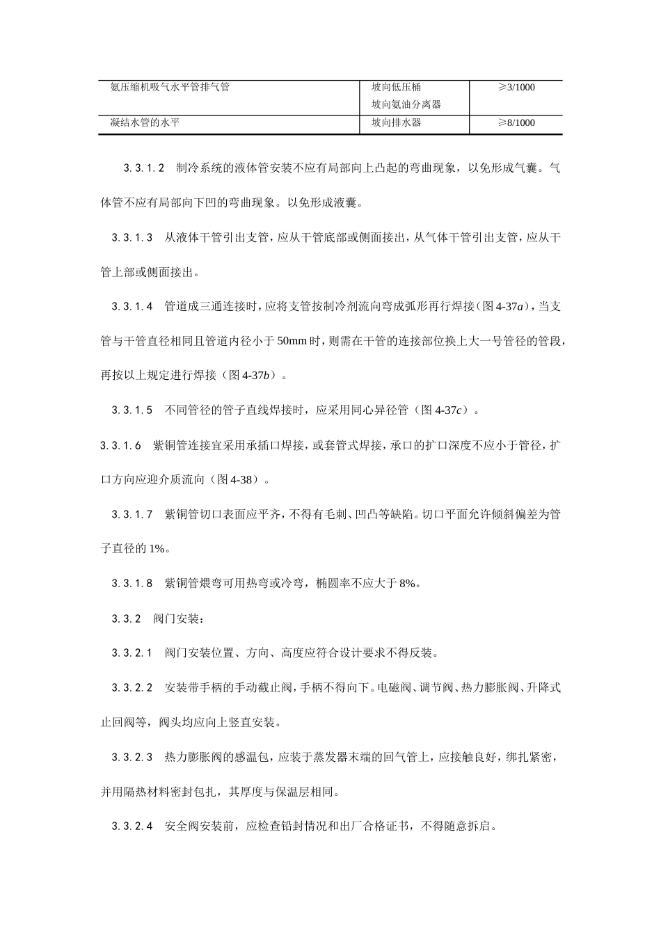
制冷管道安装1 范围 本工艺标准适用于制冷系统中工作压力低于 2MPa、温度在 150~-20℃范围内、输送介质为制冷剂和润滑油的管道安装工程。2 施工准备 2.1 材料及主要机具 2.1.1 所采用的管子和焊接材料应符合设计规定,并具有出厂合格证明成质量鉴定文件。 2.1.2 制冷系统的各类阀件必须采用专用产品,并有出厂合格证。 2.1.3 无缝钢管内外表面应无显著腐蚀、无裂纹、重皮及凹凸不平等缺陷。 2.1.4 铜管内外壁均应光洁、无疵孔、裂缝、结疤、层裂或气池等缺陷。 2.1.5 施工机具:卷扬机、空气压缩机、真空泵、砂轮切割机、手砂轮、压力工作台、倒链、台钻、电锤、坡口机、铜管板边器、手锯、套丝板、管钳子、套筒扳手、梅花扳手、活板子、水平尺、铁锤、电气焊设备等。 2.1.6 测量工具:钢直尺、钢卷尺、角尺、半导体测温计、 形压力计等。 2.2 作业条件 2.2.1 设计图纸、技术文件齐全,制冷工艺及施工程序清楚。 2.2.2 建筑结构工程施工完毕,室内装修基本完成,与管道连接的设备已安装找正完毕,管道穿过结构部位的孔洞已配合预留,尺寸正确。预埋件设置恰当,符合制冷管道施工要求。 2.2.3 施工准备工作完成,材料送至现场。3 操作工艺 3.1 工艺流程:预检→施工准备→管道等安装→系统吹污→系统气密性试验→系统抽真空→管道防腐→系统充制冷剂→检验 3.2 施工准备 3.2.1 认真熟悉图纸、技术资料,搞清工艺流程、施工程序及技术质量要求。 3.2.2 按施工图所示管道位置、你高、测量放线、查找出支吊架预埋铁件。 3.2.3 制冷系统的阀门,安装前应按设计要求对型号、规格进行核对检查,并按照规范要求做好清洗和严密性试验。 3.2.4 制冷剂和润滑油系统的管子、管件应将内外壁铁锈及污物清除干净,除完锈的管子应将管口封闭,并保持内外壁干燥。 3.2.5 按照设计规定,预制加工支吊管架、须保温的管道、支架与管子接触处应用经防腐处理的土垫隔热。木垫厚度应与保温层厚度相同。支吊架型式间距见表 4-36。 制冷管道支吊架间距表 表 4-36管径(mm)<φ×2.5φ45×2.5φ57×3.5φ76×3.5φ89×3.5φ108×4φ133×4φ159×4.5φ219×6>φ377×7管道、吊架最大间距(m)1.01.52.02.53456.5 3.3 制冷系统管道、阀门、仪表安装。 3.3.1 管道安装: 3.3.1.1 制冷系统管道的坡度及坡向,如设计无明确规定应满足表 4-37 要求。 制冷系统管道的坡度波向 表 4-37管 道 名 称坡 度 方 向坡 度 分油器至冷凝器相连接的排气管水平管段 坡向冷凝器3~5/1000 冷凝器至贮液器的出液管的水平管段 坡向贮液器3~5/1000 液体分配站至蒸发器 [排管] 的供液管水平管段 坡向蒸发器1~3/1000 蒸发器 [排管] 至气体分配站的回气管水平管段 坡向蒸发器1~3/1000 氟利昂压缩机吸气水平管排气管 坡向压缩机 坡向油分离器4~5/10001~2/1000 氨压缩机吸气水平管排气管 坡向低压桶 坡向氨油分离器≥3/1000 凝结水管的水平 坡向排水器≥8/1000 3.3.1.2 制冷系统的液体管安装不应有局部向上凸起的弯曲现象,以免形成气囊。气体管不应有局部向下凹的弯曲现象。以免形成液囊。 3.3.1.3 从液体干管引出支管,应从干管底部或侧面接出,从气体干管引出支管,应从干管上部或侧面接出。 3.3.1.4 管道成三通连接时,应将支管按制冷剂流向弯成弧形再行焊接(图 4-37a),当支管与干管直径相同且管道内径小于 50mm 时,则需在干管的连接部位换上大一号管径的管段,再按以上规定进行焊接(图 4-37b)。 3.3.1.5 不同管径的管子直线焊接时,应采用同心异径管(图 4-37c)。3.3.1.6 紫铜管连接宜采用承插口焊接,或套管式焊接,承口的扩口深度不应小于管径,扩口方向应迎介质流向(图 4-38)。 3.3.1.7 紫铜管切口表面应平齐,不得有毛刺、凹凸等缺陷。切口平面允许倾斜偏差为管子直径的 1%。 3.3.1.8 紫铜管煨弯可用热弯或冷弯,椭圆率不应大于 8%。 3.3.2 阀门安装: 3.3.2.1 阀门安装位置、方向、高度应符合设计要求不得反装。 3.3.2.2 安装带手柄的手动截止阀,手柄不得向下。电磁阀、调节阀、热力膨胀阀、升...

1、当您付费下载文档后,您只拥有了使用权限,并不意味着购买了版权,文档只能用于自身使用,不得用于其他商业用途(如 [转卖]进行直接盈利或[编辑后售卖]进行间接盈利)。
2、本站所有内容均由合作方或网友上传,本站不对文档的完整性、权威性及其观点立场正确性做任何保证或承诺!文档内容仅供研究参考,付费前请自行鉴别。
3、如文档内容存在违规,或者侵犯商业秘密、侵犯著作权等,请点击“违规举报”。

碎片内容

制冷管道安装工艺.doc

确认删除?
vip会员
分享赚钱
搜索
关注微信
  • 签字123
回到顶部