电脑桌面
添加签字123到电脑桌面
安装后可以在桌面快捷访问

增强水泥(GRC)空心条板隔墙施工工艺.doc

增强水泥(GRC)空心条板隔墙施工工艺.doc_第1页
1/7
增强水泥(GRC)空心条板隔墙施工工艺.doc_第2页
2/7
增强水泥(GRC)空心条板隔墙施工工艺.doc_第3页
3/7
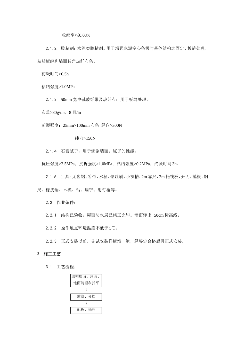
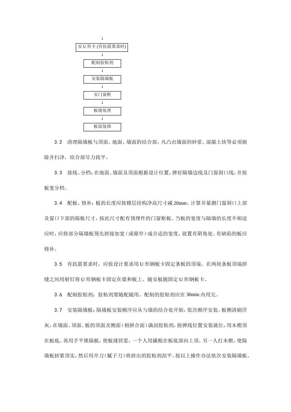
增强水泥(GRC)空心条板隔墙施工1 范围 本工艺标准适用于住宅工程及与之相类似的一般民用建筑工程中增强水泥空心条板隔墙的施工。2 施工准备 2.1 材料及工具: 2.1.1 增强水泥空心条板: 增强水泥空心条板有标准板、门框板、窗框板、门上板、窗上板、窗下板及异形板。标准板用于一般隔墙。其它的板按工程设计确定的规格进行加工。 2.1.1.1 规格:普通住宅用的板规格为: 长(L) 2400~3000mm 宽(B) 590~595mm 厚(H) 60、90mm 公用建筑用的板规格为: 长(L) 2400~3900mm 宽(B) 590~595mm 厚(H) 90mm 2.1.1.2 技术要求:面密度≤60kg/m2 抗弯荷载≥2.0G(G 为板材的重量单位,N) 单点吊挂力≥800N 料浆抗压强度≥10MPa 软化系数≥0.8 收缩率≤0.08% 2.1.2 胶粘剂:水泥类胶粘剂。用于增强水泥空心条极与基体结构之固定、板缝处理、粘贴板缝和墙面转角玻纤布条。 初凝时间>0.5h 粘结强度>1.0MPa 2.1.3 50mm 宽中碱玻纤带及玻纤布:用于板缝处理。 布重>80g/m2,8 目/in 断裂强度:25mm×100mm 布条 经向>300N 纬向>150N 2.1.4 石膏腻子:用于满刮墙面。腻子的性能: 抗压强度>2.5MPa;抗折强度>1.0MPa;粘结强度>0.2MPa;终凝时间 3h。 2.1.5 工具:无齿锯、笤帚、水桶、钢丝刷、小灰槽、2m 靠尺、2m 托线板、开刀、撬根、钢尺、橡皮锤、木楔、钻、扁铲、射钉枪等。 2.2 作业条件: 2.2.1 结构已验收,屋面防水层已施工完毕。墙面弹出+50cm 标高线。 2.2.2 操作地点环境温度不低于 5℃。 2.2.3 正式安装以前,先试安装样板墙一道,经鉴定合格后再正式安装。3 施工工艺 3.1 工艺流程:结构墙面、顶面、地面清理和找平↓放线、分档↓配板、修补↓安 U 形卡 (有抗震要求时)↓配制胶粘剂↓安装隔墙板 ↓安门窗框↓板缝处理↓板面装修 3.2 清理隔墙板与顶面、地面、墙面的结合部,凡凸出墙面的砂浆、混凝土块等必须剔除并扫净,结合部尽力找平。 3.3 放线、分档:在地面、墙面及顶面根据设计位置,弹好隔墙边线及门窗洞口线,并按板宽分档。 3.4 配板、修补;板的长度应按楼层结构净高尺寸减 20mm。计算并量测门窗洞口上部及窗口下部的隔板尺寸,按此尺寸配有预埋件的门窗框板。当板的宽度与隔墙的长度不相适应时,应将部分隔墙板预先拼接加宽(或锯窄)成合适的宽度,放置有阴角处。有缺陷的板应修补。 3.5 有抗震要求时,应按设计要求用 U 形钢板卡固定条板的顶端。在两块条板顶端拼缝之间用射钉将 U 形钢板卡固定在梁和板上。随安板随固定 U 形钢板卡。 3.6 配制胶粘剂:胶粘剂要随配随用。配制的胶粘剂应在 30min 内用完。 3.7 安装隔墙板:隔墙板安装顺序应从与墙的结合处开始,依次顺序安装。板侧清刷浮灰,在墙面、顶面、板的顶面及侧面(相拼合面)满刮胶粘剂,按弹线位置安装就位,用木楔顶在板底,再用手平推隔板,使板缝冒浆,一个人用撬根在板底部向上顶,另一人打木楔,使隔墙板挤紧顶实,然后用开刀(腻子刀)将挤出的胶粘剂刮平。按以上操作办法依次安装隔墙板。 在安装隔墙板时,一定要注意使条板对难预先在顶板和地板上弹好的定位线,在安装过程中随时用 2m 靠尺及塞尺测量墙面的平整度,用 2m 托线板检查板的垂直度。 粘结完毕的墙体,应立即用 C20 干硬性混凝土将板下口堵严,当混凝土达到 10MPa 以上,撤去板下木楔,并用同等强度的干硬性砂浆灌实。 3.8 铺设电线管、稳接线盒,安装管卡、埋件:按电气安装图找准位置划出定位线,铺设电线管、稳接线盒。 所有电线管必须顺增强水泥空心条板的孔铺设,严禁横铺和斜铺。 稳接线盒,先在板面钻孔扩孔(防止猛击),再用扁铲扩孔,孔要大小适度,要方正。孔内清理干净,用胶粘剂稳接线盒。 按设计指定的办法安装水暖管卡和吊挂埋件。 3.9 安门窗框:一般采用先留门窗洞口,后安门窗框的方法。钢门窗框必须与门窗框板中的预埋件焊接。木门窗框用 L 型连接件连接,一边用木螺丝与木框连接,另一端与门窗框板中预埋件焊接。门窗框与门窗框板之间缝隙不宜超过 3mm,超过 3mm 时,应加木垫片...

1、当您付费下载文档后,您只拥有了使用权限,并不意味着购买了版权,文档只能用于自身使用,不得用于其他商业用途(如 [转卖]进行直接盈利或[编辑后售卖]进行间接盈利)。
2、本站所有内容均由合作方或网友上传,本站不对文档的完整性、权威性及其观点立场正确性做任何保证或承诺!文档内容仅供研究参考,付费前请自行鉴别。
3、如文档内容存在违规,或者侵犯商业秘密、侵犯著作权等,请点击“违规举报”。

碎片内容

增强水泥(GRC)空心条板隔墙施工工艺.doc

确认删除?
vip会员
分享赚钱
搜索
关注微信
  • 签字123
回到顶部