电脑桌面
添加签字123到电脑桌面
安装后可以在桌面快捷访问

室内给水管道安装工艺.doc

室内给水管道安装工艺.doc_第1页
1/9
室内给水管道安装工艺.doc_第2页
2/9
室内给水管道安装工艺.doc_第3页
3/9
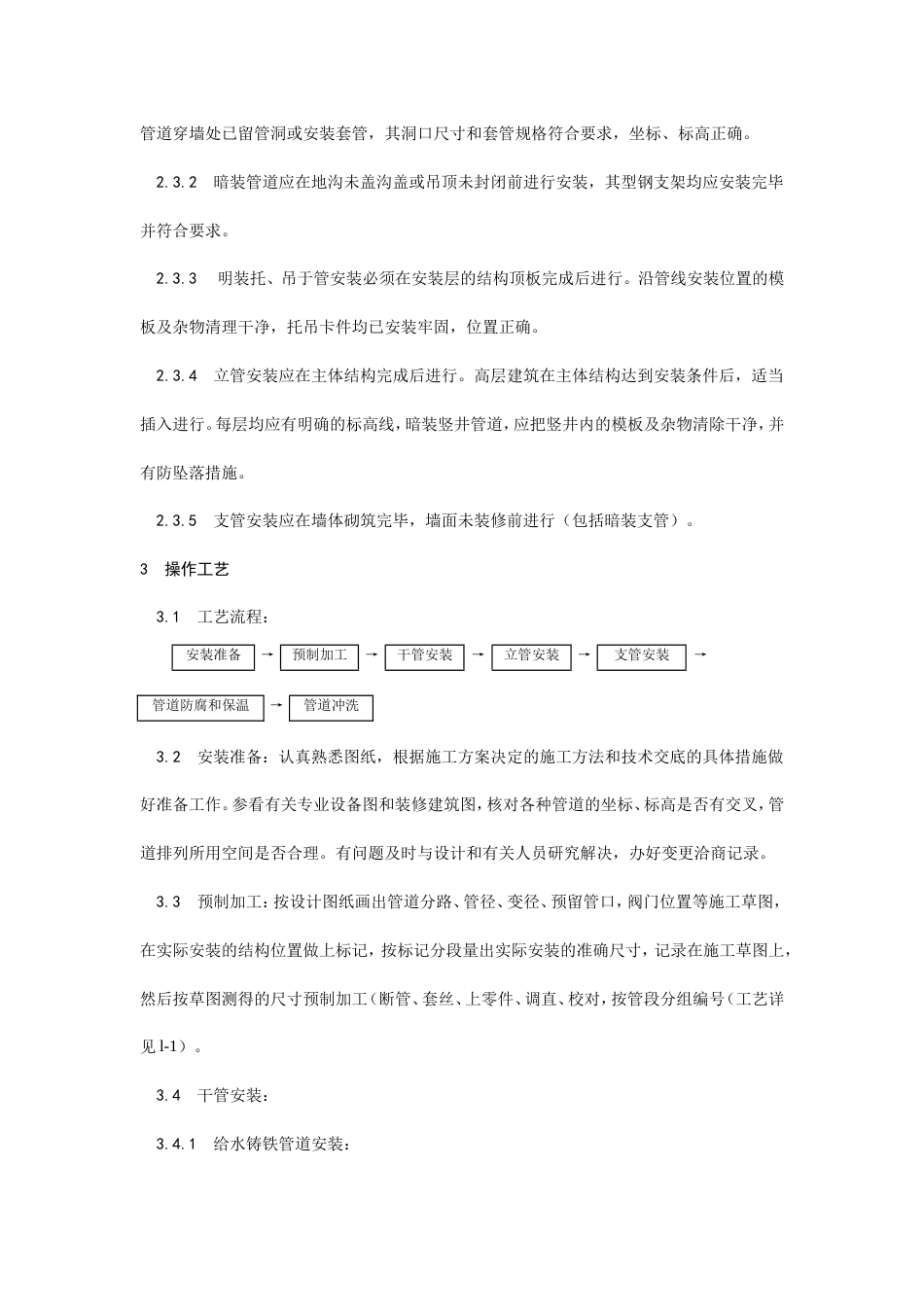
室内给水管道安装1 范围 本工艺标准适用于民用和一般工业建筑的给水管道(包括给水铸铁管和镀锌碳素钢管的冷热水管)安装工程。2 施工准备 2.1 材料要求 2.1.1 铸铁给水管及管件的规格应符合设计压力要求,管壁薄厚均匀,内外光滑整洁,不得有砂眼、裂纹、毛刺和疙瘩;承插口的内外径及管件应造型规矩,管内外表面的防腐涂层应整洁均匀,附着牢固。管材及管件均应有出厂合格证。 2.1.2 镀锌碳素钢管及管件的规格种类应符合设计要求,管壁内外镀锌均匀,无锈蚀、无飞刺。管件无偏扣、乱扣,丝扣不全或角度不准等现象。管材及管件均应有出厂合格证。 2.1.3 水表的规格应符合设计要求及自来水公司确认,热水系统选用符合温度要求的热水表。表壳铸造规矩,无砂眼、裂纹,表玻璃盖无损坏,铅封完整,有出厂合格证。 2.1.4 阀门的规格型号应符合设计要求,热水系统阀门符合温度要求。阀体铸造规矩,表面光洁,无裂纹、开关灵活,关闭严密,填料密封完好无渗漏,手轮完整无损坏,有出厂合格证。 2.2 主要机具: 2.2.1 机械:套丝机、砂轮锯、台钻、电锤、手电钻、电焊机、电动试压泵等。 2.2.2 工具:套丝板、管钳、压力钳、手锯、手锤、活扳手、链钳、煨弯器、手压泵、捻凿、大锤、断管器等。 2.2.3 其它:水平尺、线坠、钢卷尺、小线、压力表等。 2.3 作业条件: 2.3.1 地下管道铺设必须在房心土回填夯实或挖到管底标高,沿管线铺设位置清理干净,管道穿墙处已留管洞或安装套管,其洞口尺寸和套管规格符合要求,坐标、标高正确。 2.3.2 暗装管道应在地沟未盖沟盖或吊顶未封闭前进行安装,其型钢支架均应安装完毕并符合要求。 2.3.3 明装托、吊于管安装必须在安装层的结构顶板完成后进行。沿管线安装位置的模板及杂物清理干净,托吊卡件均已安装牢固,位置正确。 2.3.4 立管安装应在主体结构完成后进行。高层建筑在主体结构达到安装条件后,适当插入进行。每层均应有明确的标高线,暗装竖井管道,应把竖井内的模板及杂物清除干净,并有防坠落措施。 2.3.5 支管安装应在墙体砌筑完毕,墙面未装修前进行(包括暗装支管)。3 操作工艺 3.1 工艺流程:安装准备→预制加工→干管安装→立管安装→支管安装→管道防腐和保温→管道冲洗 3.2 安装准备:认真熟悉图纸,根据施工方案决定的施工方法和技术交底的具体措施做好准备工作。参看有关专业设备图和装修建筑图,核对各种管道的坐标、标高是否有交叉,管道排列所用空间是否合理。有问题及时与设计和有关人员研究解决,办好变更洽商记录。 3.3 预制加工:按设计图纸画出管道分路、管径、变径、预留管口,阀门位置等施工草图,在实际安装的结构位置做上标记,按标记分段量出实际安装的准确尺寸,记录在施工草图上,然后按草图测得的尺寸预制加工(断管、套丝、上零件、调直、校对,按管段分组编号(工艺详见 l-1)。 3.4 干管安装: 3.4.1 给水铸铁管道安装: 3.4.1.1 在干管安装前清扫管膛,将承口内侧插口外侧端头的沥青除掉,承口朝来水方向顺序排列,联接的对口间隙应不小于 3mm。找平找直后,将管道固定。管道拐弯和始端处应支撑顶牢,防止捻口时轴向移动,所有管口随时封堵好。 3.4.1.2 捻麻时先清除承口内的污物,将油麻绳拧成麻花状,用麻钎捻入承口内,一般捻两圈以上,约为承口深度的三分之一,使承口周围间隙保持均匀,将油麻捻实后进行捻灰,水泥用 325 号以上加水拌匀(水灰比为 1∶9),用捻凿将灰填入承口,随填随捣,填满后用手锤打实,直至将承口打满,灰口表面有光泽。承口捻完后应进行养护,用湿土覆盖或用麻绳等物缠住接口,定时浇水养护,一般养护 2 至 5 天。冬季应采取防冻措施。 3.4.1.3 采用青铅接口的给水铸铁管在承口油麻打实后,用定型卡箍或包有胶泥的麻绳紧贴承口,缝隙用胶泥抹严,用化铝锅加热铅锭至 500℃左右(液面呈紫红颜色),水平管灌铅口位于上方,将熔铅缓慢灌入承口内,使空气排出。对于大管径管道灌铅速度可适当加快,防止熔铅中途凝固。每个铝口应一次灌满,凝固后立即拆除卡箍或泥模,用捻凿将铅口打实(铅接口也可采用捻铅条的方式)...

1、当您付费下载文档后,您只拥有了使用权限,并不意味着购买了版权,文档只能用于自身使用,不得用于其他商业用途(如 [转卖]进行直接盈利或[编辑后售卖]进行间接盈利)。
2、本站所有内容均由合作方或网友上传,本站不对文档的完整性、权威性及其观点立场正确性做任何保证或承诺!文档内容仅供研究参考,付费前请自行鉴别。
3、如文档内容存在违规,或者侵犯商业秘密、侵犯著作权等,请点击“违规举报”。

碎片内容

室内给水管道安装工艺.doc

确认删除?
vip会员
分享赚钱
搜索
关注微信
  • 签字123
回到顶部