电脑桌面
添加签字123到电脑桌面
安装后可以在桌面快捷访问

增强石膏空心条板隔墙施工工艺.doc

增强石膏空心条板隔墙施工工艺.doc_第1页
1/8
增强石膏空心条板隔墙施工工艺.doc_第2页
2/8
增强石膏空心条板隔墙施工工艺.doc_第3页
3/8
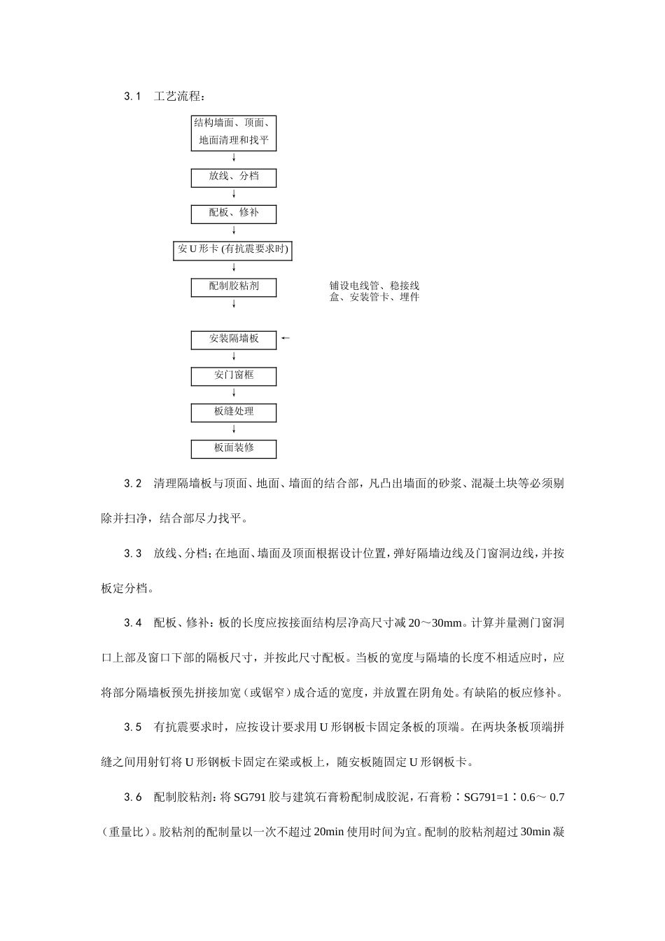
增强石膏空心条板隔墙施工1 范围 本工艺标准适用于住宅工程及与之相类似的一般民用建筑中的石膏空心条板隔墙工程。不适用于厨房、卫生间等湿度较大的房间。2 施工准备 2.1 材料及工具: 2.1.1 增强石膏空心条板:增强石膏空心条板有标准板、门框板、窗框板、门上板、窗上板、窗下板及异形板。标准板用于一般隔墙。其他的板按工程设计确定的规格进行加工。 2.1.1.1 规格:增强石膏空心条板的规格按普通住宅用的板和公用建筑用的板区分。 普通住宅用的板规格为: 长(L) 2400~3000mm 宽(B) 590~595mm 厚(H) 60、90mm 公用建筑用的板规格为: 长(L) 2400~3900mm 宽(B) 590~590mm 厚(H) 90mm 2.1.1.2 技术要求:面密度≤55kg/m2 抗弯荷载≥1.8G(G 为板材的重量,单位 N) 单点吊挂力≥800N 料浆抗压强度≥MPa 2.1.2 胶粘剂:SG791 建筑胶粘剂,以醋酸乙烯为单体的高聚物作主胶料,与其他原材料配制而成,系无色透明胶液。本胶液与建筑石膏粉调制成胶粘剂,适用于石膏条板粘结,石膏条板与砖墙、混凝土墙粘结。石膏与石膏粘结压剪强度不低于 2.5MPa。 也可用类似的专用石膏胶粘剂,但应经试验确认可靠后,才能使用。 2.1.3 建筑石膏粉:应符合三级以上标准。 2.1.4 玻纤布条:条宽 50mm,用于板缝处理;条宽 200mm,用于墙面转角附加层。涂塑中碱玻璃纤维网格布。 网格 8 目/in 布重>80g/m2 断裂强度:25mm×100mm 布条 经纱≥300N 纬纱≥150N 2.1.5 石膏腻子:抗压强度>2.0MPa;抗折强度>l.0MPa;粘结强度>0. 2MPa;终凝时间3h。 2.1.6 工具:笤帚、木工手锯、钢丝刷、小灰槽、2m 靠尺。开刀、2m 托线板、专用橇根、钢尺、橡皮锤、木楔、钻、扁铲、射钉枪等。 2.2 作业条件: 2.2.1 屋面防水层及结构分别施工和验收完毕,墙面弹出+50cm 标高线。 2.2.2 操作地点环境温度不低于 5℃。 2.2.3 正式安装以前,先试安装样板墙一道,经鉴定合格后再正式安装。3 施工工艺 3.1 工艺流程:结构墙面、顶面、地面清理和找平↓放线、分档↓配板、修补↓安 U 形卡 (有抗震要求时)↓配制胶粘剂铺设电线管、稳接线盒、安装管卡、埋件↓安装隔墙板 ←↓安门窗框↓板缝处理↓板面装修 3.2 清理隔墙板与顶面、地面、墙面的结合部,凡凸出墙面的砂浆、混凝土块等必须剔除并扫净,结合部尽力找平。 3.3 放线、分档;在地面、墙面及顶面根据设计位置,弹好隔墙边线及门窗洞边线,并按板定分档。 3.4 配板、修补:板的长度应按接面结构层净高尺寸减 20~30mm。计算并量测门窗洞口上部及窗口下部的隔板尺寸,并按此尺寸配板。当板的宽度与隔墙的长度不相适应时,应将部分隔墙板预先拼接加宽(或锯窄)成合适的宽度,并放置在阴角处。有缺陷的板应修补。 3.5 有抗震要求时,应按设计要求用 U 形钢板卡固定条板的顶端。在两块条板顶端拼缝之间用射钉将 U 形钢板卡固定在梁或板上,随安板随固定 U 形钢板卡。 3.6 配制胶粘剂:将 SG791 胶与建筑石膏粉配制成胶泥,石膏粉∶SG791=1∶0.6~ 0.7(重量比)。胶粘剂的配制量以一次不超过 20min 使用时间为宜。配制的胶粘剂超过 30min 凝固了的,不得再加水加胶重新调制使用,以避免板缝因粘接不牢而出现裂缝。 3.7 安装隔墙板:隔墙板安装顺序应从与墙的结合处或门洞边开始,依次顺序安装。板侧清刷浮灰,在墙面、顶面、板的顶面及侧面(相拼合面)先刷 SG791 胶液一道,再满刮SG791 胶泥,按弹线位置安装就位,用木楔顶在板底,再用手平推隔板,使之板缝冒浆,一个人用特制的撬根在板底部向上项,另一人打木楔,使隔墙板挤紧须实,然后用开刀(腻子刀)将挤出的胶粘剂刮平。按以上操作办法依次安装隔墙板。 在安装隔墙板时,一定要注意使条板对准预先在顶板和地板上弹好的定位线,并在安装过程中随时用 2m 靠尺及塞尺测量墙面的平整度,用 2m 托线板检查板的垂直度。 粘结完毕的墙体,应在 24h 以后用 C20 干硬性细石混凝土将板下口堵严,当混凝土强度达到 10MPa 以上,撤去板下木楔,并用同等强度的干硬性砂浆灌实。 3.8 铺...

1、当您付费下载文档后,您只拥有了使用权限,并不意味着购买了版权,文档只能用于自身使用,不得用于其他商业用途(如 [转卖]进行直接盈利或[编辑后售卖]进行间接盈利)。
2、本站所有内容均由合作方或网友上传,本站不对文档的完整性、权威性及其观点立场正确性做任何保证或承诺!文档内容仅供研究参考,付费前请自行鉴别。
3、如文档内容存在违规,或者侵犯商业秘密、侵犯著作权等,请点击“违规举报”。

碎片内容

增强石膏空心条板隔墙施工工艺.doc

确认删除?
vip会员
分享赚钱
搜索
关注微信
  • 签字123
回到顶部