电脑桌面
添加签字123到电脑桌面
安装后可以在桌面快捷访问

大理石、磨光花岗石、预制水磨石饰面施工工艺.doc

大理石、磨光花岗石、预制水磨石饰面施工工艺.doc_第1页
1/5
大理石、磨光花岗石、预制水磨石饰面施工工艺.doc_第2页
2/5
大理石、磨光花岗石、预制水磨石饰面施工工艺.doc_第3页
3/5
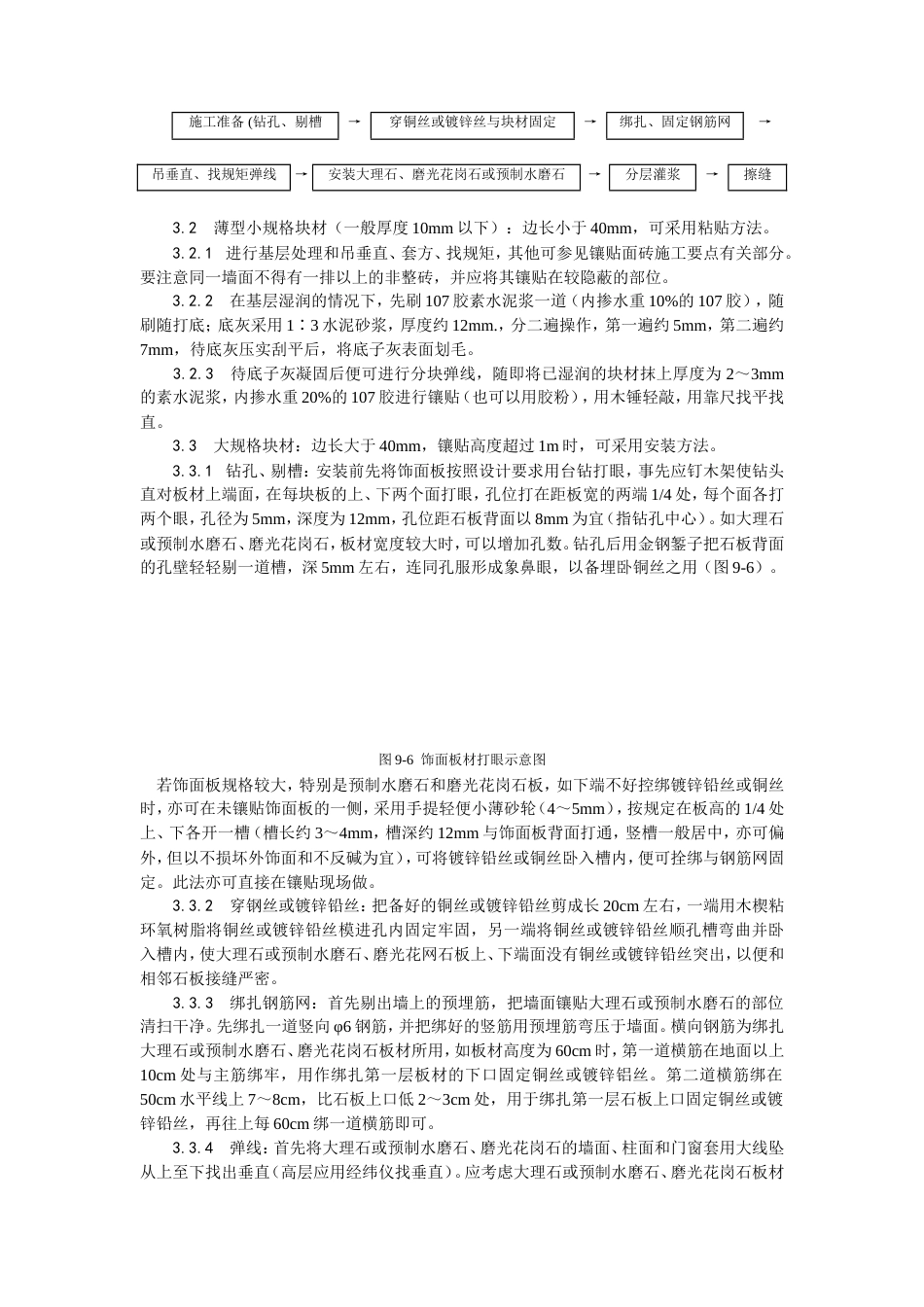
大理石、磨光花岗石、预制水磨石饰面施工1 范围 本工艺标准适用于民用及公共建筑的室内外墙面、柱面和门窗套的大理石、磨光花岗石、预制水磨石等饰面板装饰工程。2 施工准备 2.1 材料要求: 2.1.1 水泥:325 号普通硅酸盐水泥。应有出厂证明或复试单,若出厂超过三个月应按试验结果使用。 2.1.2 白水泥:325 号白水泥。 2.1.3 砂子:粗砂或中砂,用前过筛。 2.1.4 大理石、磨光花岗石、预制水磨石等:按照设计和图纸要求的规格、颜色等备料。但表面不得有隐伤、风化等缺陷。不宜用易褪色的材料包装。 2.1.5 其他材料:如熟石膏、铜丝或镀锌铅丝、铅皮、硬塑料板条、配套挂件(镀锌或不锈钢连接件等);尚应配备适量与大理石或磨光花岗石、预制水磨石等颜色接近的各种石渣和矿物颜料;107 胶和填塞饰面板缝隙的专用塑料软管等。 2.2 主要机具: 2.2.1 磅秤、铁板、半截大桶、小水桶、铁簸箕、平锹、手推车、塑料软管、胶皮碗、喷壶、合金钢扁錾子、合金钢钻头(φ5,打眼用)、操作支架、台钻、铁制水平尺、方尺、靠尺板、底尺(3000~5000mm×40mm×10~15mm)、托线板、线坠、粉线包、高凳、木楔子、小型台式砂轮、裁改大理石用砂轮、全套裁割机、开刀、灰板和铅皮(1mm 厚)、木抹子、铁抹子、细钢丝刷、笤帚、大小锤子、小白线、铅丝、擦布或棉丝、老虎钳子、小铲、盒尺、钉子、红铅笔、毛刷、工具袋等。 2.3 作业条件: 2.3.1 办理好结构验收。少数工种(水电、通风、设备安装等)的活应做在前面,并准备好加工饰面板所需的水、电源等。 2.3.2 内墙面弹好 50cm 水平线(室外墙面弹好±0 和各层水平标高控制线)。 2.3.3 脚手架式吊篮提前支搭好,宜选用双排架子(室外高层宜采用吊篮,多层可采用桥式架子等),其横竖杆及拉杆等应离开门窗口角 150~200mm。架子步高要符合施工要求。 2.3.4 有门窗套的必须把门框、窗框立好(位置准确、垂直、牢固,并考虑安装大理石时尺寸有足够的余量)。同时要用 1∶3 水泥砂浆将缝隙堵塞严实。铝合金门窗框边缝所用嵌缝材料应符合设计要求,且塞堵密实并事先粘贴好保护膜。 2.3.5 大理石、磨光花岗石或预制水磨石等进场后应堆放于室内,下垫方木,核对数量、规格,并预铺、配花、编号等,以备正式铺贴时按号取用。 2.3.6 大面积施工前应先放出施工大样,并做样板,经质检部门鉴定合格后,还要经过设计、甲方、施工单位共同认定。方可组织班组按样板要求施工。 2.3.7 对进场的石料应进行验收,颜色不均匀时应进行挑选,必要时进行试拼选用。3 操作工艺 3.1 工艺流程: 3.1.1 簿型小规格块材(边长小于 40mm)工艺流程:基层处理→吊垂直、套方、找规矩、贴灰饼→抹底层砂浆→弹线分析→排块材→浸块材→镶贴块材→表面勾缝与擦缝 3.1.2 大规格块材(边长大于 40mm)工艺流程:施工准备 (钻孔、剔槽→穿铜丝或镀锌丝与块材固定→绑扎、固定钢筋网→吊垂直、找规矩弹线→安装大理石、磨光花岗石或预制水磨石→分层灌浆→擦缝 3.2 薄型小规格块材(一般厚度 10mm 以下):边长小于 40mm,可采用粘贴方法。 3.2.1 进行基层处理和吊垂直、套方、找规矩,其他可参见镶贴面砖施工要点有关部分。要注意同一墙面不得有一排以上的非整砖,并应将其镶贴在较隐蔽的部位。 3.2.2 在基层湿润的情况下,先刷 107 胶素水泥浆一道(内掺水重 10%的 107 胶),随刷随打底;底灰采用 1∶3 水泥砂浆,厚度约 12mm.,分二遍操作,第一遍约 5mm,第二遍约7mm,待底灰压实刮平后,将底子灰表面划毛。 3.2.3 待底子灰凝固后便可进行分块弹线,随即将已湿润的块材抹上厚度为 2~3mm的素水泥浆,内掺水重 20%的 107 胶进行镶贴(也可以用胶粉),用木锤轻敲,用靠尺找平找直。 3.3 大规格块材:边长大于 40mm,镶贴高度超过 1m 时,可采用安装方法。 3.3.1 钻孔、剔槽:安装前先将饰面板按照设计要求用台钻打眼,事先应钉木架使钻头直对板材上端面,在每块板的上、下两个面打眼,孔位打在距板宽的两端 1/4 处,每个面各打两个眼,孔径为 5mm,深度为 12mm,孔位距石板背面...

1、当您付费下载文档后,您只拥有了使用权限,并不意味着购买了版权,文档只能用于自身使用,不得用于其他商业用途(如 [转卖]进行直接盈利或[编辑后售卖]进行间接盈利)。
2、本站所有内容均由合作方或网友上传,本站不对文档的完整性、权威性及其观点立场正确性做任何保证或承诺!文档内容仅供研究参考,付费前请自行鉴别。
3、如文档内容存在违规,或者侵犯商业秘密、侵犯著作权等,请点击“违规举报”。

碎片内容

大理石、磨光花岗石、预制水磨石饰面施工工艺.doc

确认删除?
vip会员
分享赚钱
搜索
关注微信
  • 签字123
回到顶部