电脑桌面
添加签字123到电脑桌面
安装后可以在桌面快捷访问

钢屋架安装工艺施工工艺.doc

钢屋架安装工艺施工工艺.doc_第1页
1/3
钢屋架安装工艺施工工艺.doc_第2页
2/3
钢屋架安装工艺施工工艺.doc_第3页
3/3
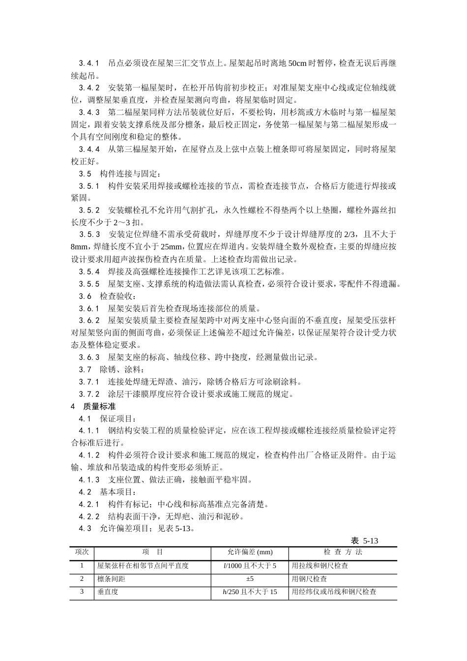
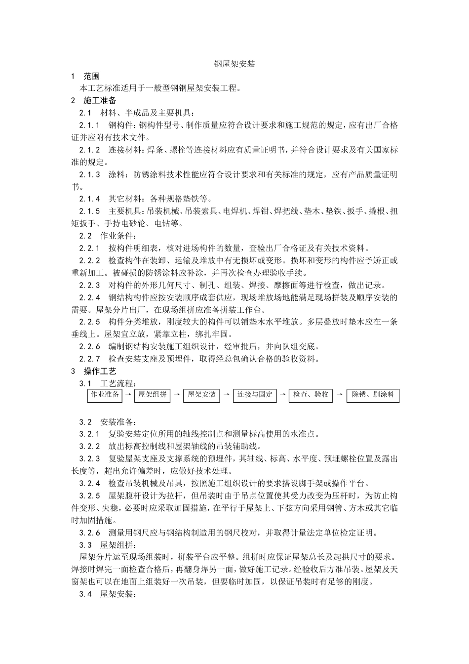
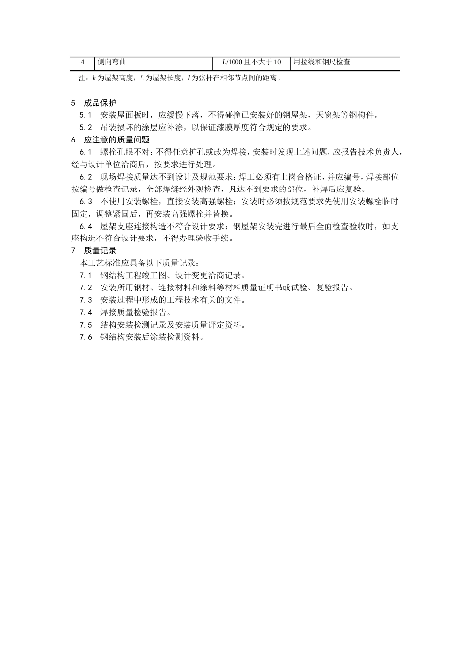
钢屋架安装1 范围 本工艺标准适用于一般型钢钢屋架安装工程。2 施工准备 2.1 材料、半成品及主要机具: 2.1.1 钢构件:钢构件型号、制作质量应符合设计要求和施工规范的规定,应有出厂合格证并应附有技术文件。 2.1.2 连接材料:焊条、螺栓等连接材料应有质量证明书,并符合设计要求及有关国家标准的规定。 2.1.3 涂料:防锈涂料技术性能应符合设计要求和有关标准的规定,应有产品质量证明书。 2.1.4 其它材料:各种规格垫铁等。 2.1.5 主要机具:吊装机械、吊装索具、电焊机、焊钳、焊把线、垫木、垫铁、扳手、撬根、扭矩扳手、手持电砂轮、电钻等。 2.2 作业条件: 2.2.1 按构件明细表,核对进场构件的数量,查验出厂合格证及有关技术资料。 2.2.2 检查构件在装卸、运输及堆放中有无损坏或变形。损坏和变形的构件应予矫正或重新加工。被碰损的防锈涂料应补涂,并再次检查办理验收手续。 2.2.3 对构件的外形几何尺寸、制孔、组装、焊接、摩擦面等进行检查,做出记录。 2.2.4 钢结构构件应按安装顺序成套供应,现场堆放场地能满足现场拼装及顺序安装的需要。屋架分片出厂,在现场组拼应准备拼装工作台。 2.2.5 构件分类堆放,刚度较大的构件可以铺垫木水平堆放。多层叠放时垫木应在一条垂线上。屋架宜立放,紧靠立柱,绑扎牢固。 2.2.6 编制钢结构安装施工组织设计,经审批后,并向队组交底。 2.2.7 检查安装支座及预埋件,取得经总包确认合格的验收资料。3 操作工艺 3.1 工艺流程:作业准备→屋架组拼→屋架安装→连接与固定→检查、验收→除锈、刷涂料 3.2 安装准备: 3.2.1 复验安装定位所用的轴线控制点和测量标高使用的水准点。 3.2.2 放出标高控制线和屋架轴线的吊装辅助线。 3.2.3 复验屋架支座及支撑系统的预埋件,其轴线、标高、水平度、预埋螺栓位置及露出长度等,超出允许偏差时,应做好技术处理。 3.2.4 检查吊装机械及吊具,按照施工组织设计的要求搭设脚手架或操作平台。 3.2.5 屋架腹杆设计为拉杆,但吊装时由于吊点位置使其受力改变为压杆时,为防止构件变形、失稳,必要时应采取加固措施,在平行于屋架上、下弦方向采用钢管、方木或其它临时加固措施。 3.2.6 测量用钢尺应与钢结构制造用的钢尺校对,并取得计量法定单位检定证明。 3.3 屋架组拼: 屋架分片运至现场组装时,拼装平台应平整。组拼时应保证屋架总长及起拱尺寸的要求。焊接时焊完一面检查合格后,再翻身焊另一面,做好施工记录。经验收后方准吊装。屋架及天窗架也可以在地面上组装好一次吊装,但要临时加固,以保证吊装时有足够的刚度。 3.4 屋架安装: 3.4.1 吊点必须设在屋架三汇交节点上。屋架起吊时离地 50cm 时暂停,检查无误后再继续起吊。 3.4.2 安装第一榀屋架时,在松开吊钩前初步校正;对准屋架支座中心线或定位轴线就位,调整屋架垂直度,并检查屋架测向弯曲,将屋架临时固定。 3.4.3 第二榀屋架同样方法吊装就位好后,不要松钩,用杉篙或方木临时与第一榀屋架固定,跟着安装支撑系统及部分檩条,最后校正固定,务使第一榀屋架与第二榀屋架形成一个具有空间刚度和稳定的整体。 3.4.4 从第三榀屋架开始,在屋脊点及上弦中点装上檀条即可将屋架固定,同时将屋架校正好。 3.5 构件连接与固定: 3.5.1 构件安装采用焊接或螺栓连接的节点,需检查连接节点,合格后方能进行焊接或紧固。 3.5.2 安装螺栓孔不允许用气割扩孔,永久性螺栓不得垫两个以上垫圈,螺栓外露丝扣长度不少于 2~3 扣。 3.5.3 安装定位焊缝不需承受荷载时,焊缝厚度不少于设计焊缝厚度的 2/3,且不大于8mm,焊缝长度不宜小于 25mm,位置应在焊道内。安装焊缝全数外观检查,主要的焊缝应按设计要求用超声波探伤检查内在质量。上述检查均需做出记录。 3.5.4 焊接及高强螺栓连接操作工艺详见该项工艺标准。 3.5.5 屋架支座、支撑系统的构造做法需认真检查,必须符合设计要求,零配件不得遗漏。 3.6 检查验收: 3.6.1 屋架安装后首先检查现场连接部位的质量。 3.6.2 屋架安装质量主要检查屋架跨中对两支座中心竖向面的不垂直度;屋架受压...

1、当您付费下载文档后,您只拥有了使用权限,并不意味着购买了版权,文档只能用于自身使用,不得用于其他商业用途(如 [转卖]进行直接盈利或[编辑后售卖]进行间接盈利)。
2、本站所有内容均由合作方或网友上传,本站不对文档的完整性、权威性及其观点立场正确性做任何保证或承诺!文档内容仅供研究参考,付费前请自行鉴别。
3、如文档内容存在违规,或者侵犯商业秘密、侵犯著作权等,请点击“违规举报”。

碎片内容

钢屋架安装工艺施工工艺.doc

确认删除?
vip会员
分享赚钱
搜索
关注微信
  • 签字123
回到顶部