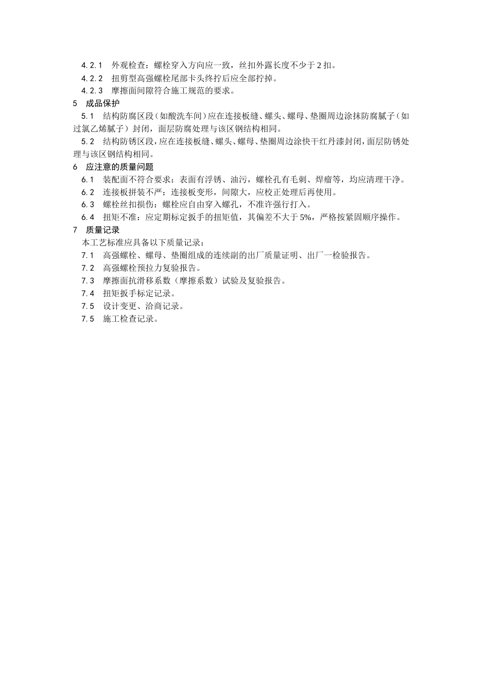
电脑桌面
添加签字123到电脑桌面
安装后可以在桌面快捷访问

扭剪型高强螺栓连接工艺.doc

扭剪型高强螺栓连接工艺.doc_第1页
1/3
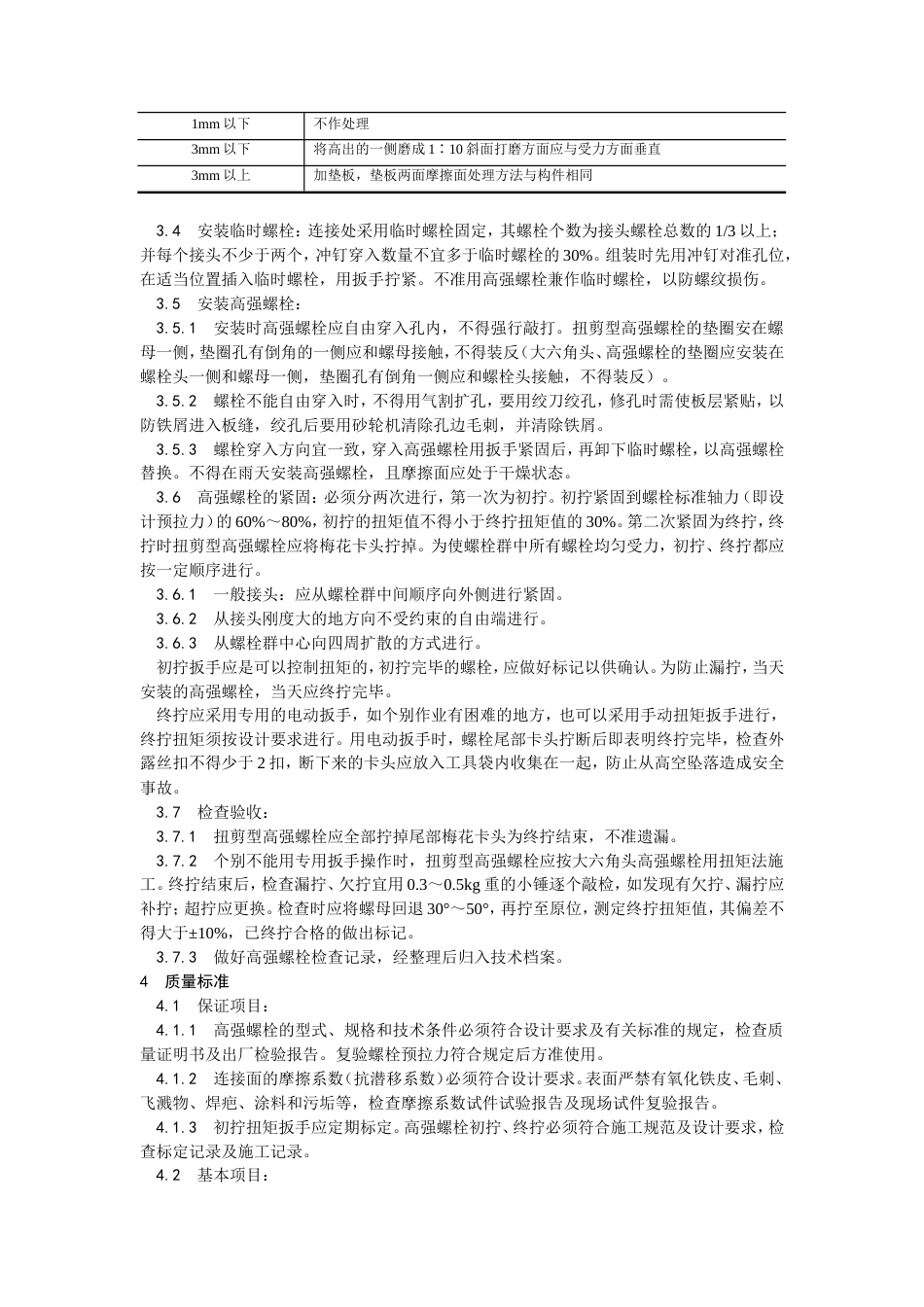
扭剪型高强螺栓连接工艺.doc_第2页
2/3
扭剪型高强螺栓连接工艺.doc_第3页
3/3
扭剪型高强螺栓连接1 范围 本工艺标准适用于钢结构安装用扭剪型高强螺栓施工工艺。2 施工准备 2.1 材料及主要机具: 2.1.1 螺栓、螺母、垫圈均应附有质量证明书,并应符合设计要求和国家标准的规定。 2.1.2 高强螺栓入库应按规格分类存放,并防雨、防潮。遇有螺栓、螺母不配套,螺纹损伤时,不得使用。螺栓、螺母、垫圈有锈蚀,应抽样检查紧固轴力,满足要求后方可使用。螺栓等不得被泥土、油污粘染,保持洁净、干燥状态。必须按批号,同批内配套使用,不得混放、混用。 2.1.3 主要机具:电动扭矩扳手及控制仪、手动扭矩扳手、手工扳手、钢丝刷、工具袋等。 2.2 作业条件: 2.2.1 摩擦面处理:摩擦面采用喷砂、砂轮打磨等方法进行处理,摩擦系数应符合设计要求(一般要求 Q235 钢为 0.45 以上,16 锰钢为 0.55 以上)。摩擦面木允许有残留氧化铁皮,处理后的摩擦面可生成赤锈面后安装螺栓(一般露天存 10d 左右),用喷砂处理的摩擦面不必生锈即可安装螺栓。采用砂轮打磨时,打磨范围不小于螺栓直径的 4 倍,打磨方向与受力方向垂直,打磨后的摩擦面应无明显不平。摩擦面防止被油或油漆等污染,如污染应彻底清理干净。 2.2.2 检查螺栓孔的孔径尺寸,孔边有毛刺必须清除掉。 2.2.3 同一批号、规格的螺栓、螺母、垫圈,应配套装箱待用。 2.2.4 电动扳手及手动扳手应经过标定。3 操作工艺 3.1 工艺流程:作业准备→选择螺栓并配套→接头组装→ 安装临时螺栓 →安装高强螺栓→高强螺栓紧固→检查验收 3.2 螺栓长度的选择:扭剪型高强螺栓的长度为螺栓头根部至螺栓梅花卡头切口处的长度。选用螺栓的长度应为紧固连接板厚度加上一个螺母和一个垫圈的厚度,并且紧固后要露出不少于两扣螺纹的余长,一般按连接板厚加表 5-2 中的增加长度,并取 5mm 的整倍数。 表 5-2螺栓公称直径增加长度 (mm)M1625M2030M2235M2440 3.3 接头组装: 3.3.1 连接处的钢板或型钢应平整,板边、孔边无毛刺;接头处有翘曲、变形必须进行校正,并防止损伤摩擦面,保证摩擦面紧贴。 3.3.2 装配前检查摩擦面,试件的摩擦系数是否达到设计要求,浮锈用钢丝刷除掉,油污、油漆清除干净。 3.3.3 板叠接触面间应平整,当接触有间隙时,应按规定处理,见表 5-3。 表 5-3间隙大小处 理 方 法1mm 以下 不作处理3mm 以下 将高出的一侧磨成 1∶10 斜面打磨方面应与受力方面垂直3mm 以上 加垫板,垫板两面摩擦面处理方法与构件相同 3.4 安装临时螺栓:连接处采用临时螺栓固定,其螺栓个数为接头螺栓总数的 1/3 以上;并每个接头不少于两个,冲钉穿入数量不宜多于临时螺栓的 30%。组装时先用冲钉对准孔位,在适当位置插入临时螺栓,用扳手拧紧。不准用高强螺栓兼作临时螺栓,以防螺纹损伤。 3.5 安装高强螺栓: 3.5.1 安装时高强螺栓应自由穿入孔内,不得强行敲打。扭剪型高强螺栓的垫圈安在螺母一侧,垫圈孔有倒角的一侧应和螺母接触,不得装反(大六角头、高强螺栓的垫圈应安装在螺栓头一侧和螺母一侧,垫圈孔有倒角一侧应和螺栓头接触,不得装反)。 3.5.2 螺栓不能自由穿入时,不得用气割扩孔,要用绞刀绞孔,修孔时需使板层紧贴,以防铁屑进入板缝,绞孔后要用砂轮机清除孔边毛刺,并清除铁屑。 3.5.3 螺栓穿入方向宜一致,穿入高强螺栓用扳手紧固后,再卸下临时螺栓,以高强螺栓替换。不得在雨天安装高强螺栓,且摩擦面应处于干燥状态。 3.6 高强螺栓的紧固:必须分两次进行,第一次为初拧。初拧紧固到螺栓标准轴力(即设计预拉力)的 60%~80%,初拧的扭矩值不得小于终拧扭矩值的 30%。第二次紧固为终拧,终拧时扭剪型高强螺栓应将梅花卡头拧掉。为使螺栓群中所有螺栓均匀受力,初拧、终拧都应按一定顺序进行。 3.6.1 一般接头:应从螺栓群中间顺序向外侧进行紧固。 3.6.2 从接头刚度大的地方向不受约束的自由端进行。 3.6.3 从螺栓群中心向四周扩散的方式进行。 初拧扳手应是可以控制扭矩的,初拧完毕的螺栓,应做好标记以供确认。为防止漏拧,当天安装的高强螺栓,当天应终拧完毕。 终拧应采用专用的电动扳手,如个别...

1、当您付费下载文档后,您只拥有了使用权限,并不意味着购买了版权,文档只能用于自身使用,不得用于其他商业用途(如 [转卖]进行直接盈利或[编辑后售卖]进行间接盈利)。
2、本站所有内容均由合作方或网友上传,本站不对文档的完整性、权威性及其观点立场正确性做任何保证或承诺!文档内容仅供研究参考,付费前请自行鉴别。
3、如文档内容存在违规,或者侵犯商业秘密、侵犯著作权等,请点击“违规举报”。

碎片内容

扭剪型高强螺栓连接工艺.doc

确认删除?
vip会员
分享赚钱
搜索
关注微信
  • 签字123
回到顶部