电脑桌面
添加签字123到电脑桌面
安装后可以在桌面快捷访问

钢网架结构拼装工艺.doc

钢网架结构拼装工艺.doc_第1页
1/3
钢网架结构拼装工艺.doc_第2页
2/3
钢网架结构拼装工艺.doc_第3页
3/3
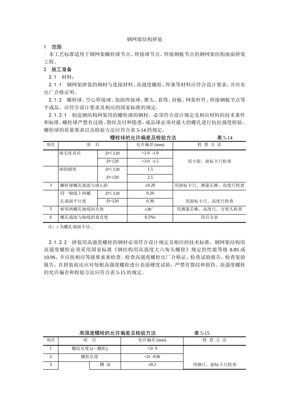
钢网架结构拼装1 范围 本工艺标准适用于钢网架螺栓球节点、焊接球节点、焊接钢板节点的钢网架结构地面拼装工程。2 施工准备 2.1 材料: 2.1.1 钢网架拼装的钢材与连接材料、高强度螺栓、焊条等材料应符合设计要求,并应有出厂合格证明。 2.1.2 螺栓球、空心焊接球、加助焊接球、锥头、套筒、封板、网架杆件、焊接钢板节点等半成品,应符合设计要求及相应的国家标准的规定。 2.1.2.1 制造钢结构网架用的螺栓球的钢材,必须符合设计规定及相应材料的技术条件和标准。螺栓球严禁有过烧、裂纹及付种隐患,成品球必须对最大的螺孔进行抗拉强度检验。螺栓球的质量要求以及检验方法应符合表 5-14 的规定。 螺栓球的允许偏差及检验方法 表 5-14项次项 目允许偏差 (mm)检 查 方 法球毛坯直径D≤120+2.0 -1.0D>120+3.0 -1.5用卡钳、游标卡尺检查球的圆度D≤1201.5D>1202.53 螺栓球螺孔端面与球心距±0.20用游标卡尺、测量芯棒、高度尺检查 同一轴线上两螺D≤1200.20 孔端面平行度D>1200.30用游标卡尺、高度尺检查5 相邻两螺孔轴线间夹角±30′用测量芯棒、高度尺、分度头检查6 螺孔端面与轴线的垂直度0.5%r用百分表 注:r 为螺孔端面半径。 2.1.2.2 拼装用高强度螺栓的钢材必须符合设计规定及相应的技术标准。钢网架结构用高强度螺栓必须采用国家标准《钢结构用高强度大六角头螺栓》规定的性能等级 8.8S 或 10.9S,并应按相应等级要求来检查。检查高强度螺栓出厂合格证,检查试验报告,检查复验报告。在拼装前还应对每根高强度螺栓进行表面硬度试验,严禁有裂纹和损伤。高强度螺栓的允许偏差和检验方法应符合表 5-15 的规定。 高强度螺栓的允许偏差及检验方法 表 5-15项次项 目允许偏差 (mm)检 查 方 法1螺纹长度 (t—螺距)+2t 02螺栓长度+2t -0.8t3槽 深±0.2用钢尺、游标卡尺检查4键槽直线度<0.25位置度<0.5 2.1.2.3 拼装用的焊接球材料品种、规格质量,必须符合设计要求和有关标准的规定。焊接用的焊条、焊剂、焊丝、保护气体等应符合相应的技术要求和规定。焊接球应有出厂合格证和钢球承载力检验报告。拼装用焊接球应符合表 5-16 的规定。 焊接球的允许偏差及检验方法 表 5-16项次项 目允许偏差 (mm)检 查 方 法1 球焊缝高度与球外表面平齐±0.5 用焊缝量规,沿焊缝周长等分取 8 个点检查2 球直径 D≤1.5±1.5 用卡钳及游标卡尺检查,每个球量测各向三个3 球直径 D>300±2.5 数值4 球的圆度 D≤300≤1.5 用卡钳及游标卡尺检查,每个球测三对,每对互 5 球的圆度 D>300≤2.5 成 90°,以三对直径差的平均值计6 两个半球对口错边量≤1.0 用套模及游标卡尺检查,每球取最大错边处一点 2.1.2.4 钢网架拼装封板、锥头、套筒的钢材,必须符合设计要求及相应的技术标准。封板、锥头、套筒外观木得有裂纹、过烧及氧化皮。封板、锥头、套筒的质量要求和检验方法应符合表 5-17 的规定。 封板、锥头、套筒的允许偏差及检验方法 表 5—17项次项 目允许偏差 (mm)检 查 方 法1 封板、锥头孔径+0.52 封板、锥头底板厚度+0.5 -0.2用游标卡尺检查3 封板、锥头底板二面平行度0.1 用百分表、V 形块检查4 封板、锥头孔与钢管安装台阶同轴度0.2 用百分表、V 形块检查5 锥头壁厚+0.2 0 用游标卡尺检查6 套筒内孔与外接圆同轴度0.5 用游标卡尺、百分表、测量芯棒检查7 套筒长度±0.2 用游标卡尺检查8 套筒两端面与轴线的垂直度0.5%r 用游标卡尺、百分表、测量芯棒检9 套筒两端面的平行度0.3 注: 1. 封板、锥头、套筒应分别进行检验评定。2. r 为套筒的外接圆半径。 2.1.2.5 钢网架拼装焊接用钢板,必须符合设计要求及相应的技术标准。焊接材料应有出厂合格证及相应的技术标准。钢板节点的拼装焊缝应达到设计要求。其质量要求及检验方法应符合表 5-18 的规定。 钢板节点的允许偏差及检验方法 表 5-18项次项 目允许偏差 (mm)检 查 方 法1 节点板长度及宽度±2.0mm 用钢板尺检查2 节点板厚度±0.5mm 用游标卡尺检查3 十字节点板间夹角±20′ 4 十字节点板与盖板间夹角...

1、当您付费下载文档后,您只拥有了使用权限,并不意味着购买了版权,文档只能用于自身使用,不得用于其他商业用途(如 [转卖]进行直接盈利或[编辑后售卖]进行间接盈利)。
2、本站所有内容均由合作方或网友上传,本站不对文档的完整性、权威性及其观点立场正确性做任何保证或承诺!文档内容仅供研究参考,付费前请自行鉴别。
3、如文档内容存在违规,或者侵犯商业秘密、侵犯著作权等,请点击“违规举报”。

碎片内容

钢网架结构拼装工艺.doc

确认删除?
vip会员
分享赚钱
搜索
关注微信
  • 签字123
回到顶部