电脑桌面
添加签字123到电脑桌面
安装后可以在桌面快捷访问

钢结构防火涂料涂装工艺.doc

钢结构防火涂料涂装工艺.doc_第1页
1/2
钢结构防火涂料涂装工艺.doc_第2页
2/2
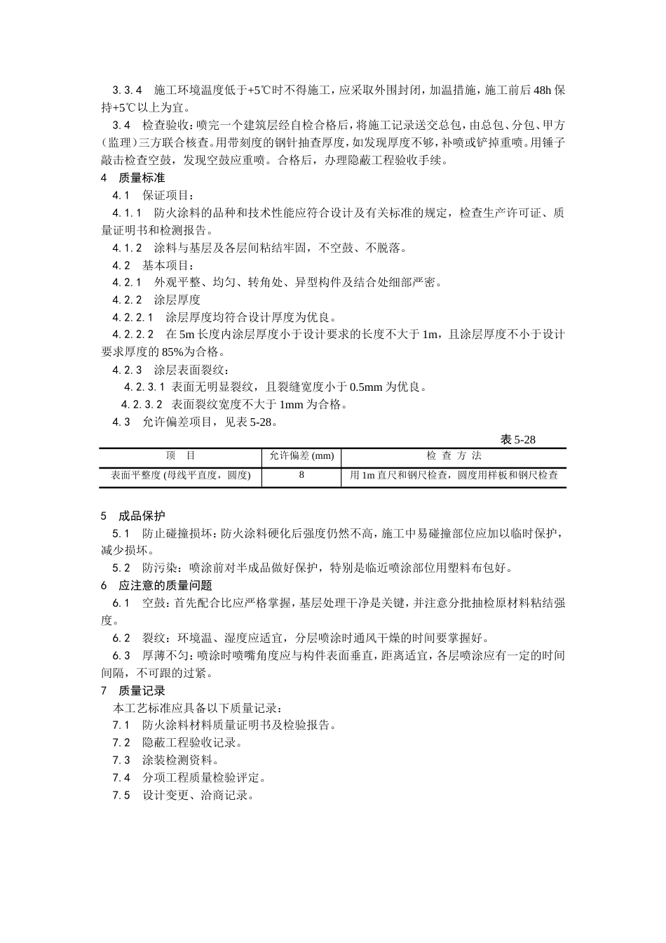
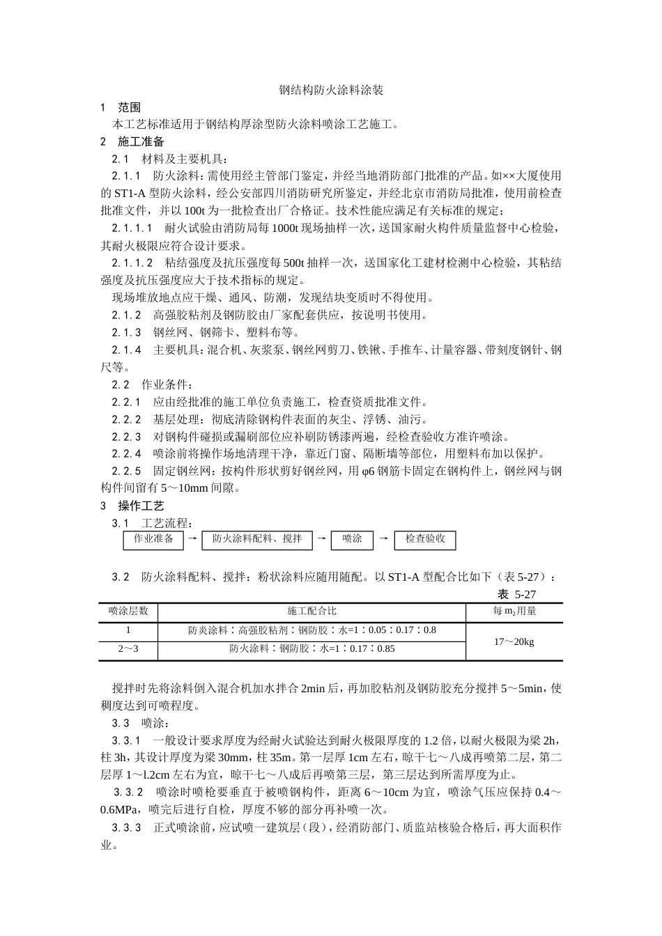
钢结构防火涂料涂装1 范围 本工艺标准适用于钢结构厚涂型防火涂料喷涂工艺施工。2 施工准备 2.1 材料及主要机具: 2.1.1 防火涂料:需使用经主管部门鉴定,并经当地消防部门批准的产品。如××大厦使用的 ST1-A 型防火涂料,经公安部四川消防研究所鉴定,并经北京市消防局批准,使用前检查批准文件,并以 100t 为一批检查出厂合格证。技术性能应满足有关标准的规定; 2.1.1.1 耐火试验由消防局每 1000t 现场抽样一次,送国家耐火构件质量监督中心检验,其耐火极限应符合设计要求。 2.1.1.2 粘结强度及抗压强度每 500t 抽样一次,送国家化工建材检测中心检验,其粘结强度及抗压强度应大于技术指标的规定。 现场堆放地点应干燥、通风、防潮,发现结块变质时不得使用。 2.1.2 高强胶粘剂及钢防胶由厂家配套供应,按说明书使用。 2.1.3 钢丝网、钢筛卡、塑料布等。 2.1.4 主要机具:混合机、灰浆泵、钢丝网剪刀、铁锹、手推车、计量容器、带刻度钢针、钢尺等。 2.2 作业条件: 2.2.1 应由经批准的施工单位负责施工,检查资质批准文件。 2.2.2 基层处理:彻底清除钢构件表面的灰尘、浮锈、油污。 2.2.3 对钢构件碰损或漏刷部位应补刷防锈漆两遍,经检查验收方准许喷涂。 2.2.4 喷涂前将操作场地清理干净,靠近门窗、隔断墙等部位,用塑料布加以保护。 2.2.5 固定钢丝网:按构件形状剪好钢丝网,用 φ6 钢筋卡固定在钢构件上,钢丝网与钢构件间留有 5~10mm 间隙。3 操作工艺 3.1 工艺流程:作业准备→防火涂料配料、搅拌→喷涂→检查验收 3.2 防火涂料配料、搅拌:粉状涂料应随用随配。以 ST1-A 型配合比如下(表 5-27): 表 5-27喷涂层数施工配合比每 m2用量1防炎涂料∶高强胶粘剂∶钢防胶∶水=1∶0.05∶0.17∶0.82~3防火涂料∶钢防胶∶水=1∶0.17∶0.85 搅拌时先将涂料倒入混合机加水拌合 2min 后,再加胶粘剂及钢防胶充分搅拌 5~5min,使稠度达到可喷程度。 3.3 喷涂: 3.3.1 一般设计要求厚度为经耐火试验达到耐火极限厚度的 1.2 倍,以耐火极限为梁 2h,柱 3h,其设计厚度为梁 30mm,柱 35m。第一层厚 1cm 左右,晾干七~八成再喷第二层,第二层厚 1~l.2cm 左右为宜,晾干七~八成后再喷第三层,第三层达到所需厚度为止。 3.3.2 喷涂时喷枪要垂直于被喷钢构件,距离 6~10cm 为宜,喷涂气压应保持 0.4~0.6MPa,喷完后进行自检,厚度不够的部分再补喷一次。 3.3.3 正式喷涂前,应试喷一建筑层(段),经消防部门、质监站核验合格后,再大面积作业。17~20kg 3.3.4 施工环境温度低于+5℃时不得施工,应采取外围封闭,加温措施,施工前后 48h 保持+5℃以上为宜。 3.4 检查验收:喷完一个建筑层经自检合格后,将施工记录送交总包,由总包、分包、甲方(监理)三方联合核查。用带刻度的钢针抽查厚度,如发现厚度不够,补喷或铲掉重喷。用锤子敲击检查空鼓,发现空鼓应重喷。合格后,办理隐蔽工程验收手续。4 质量标准 4.1 保证项目: 4.1.1 防火涂料的品种和技术性能应符合设计及有关标准的规定,检查生产许可证、质量证明书和检测报告。 4.1.2 涂料与基层及各层间粘结牢固,不空鼓、不脱落。 4.2 基本项目: 4.2.1 外观平整、均匀、转角处、异型构件及结合处细部严密。 4.2.2 涂层厚度 4.2.2.1 涂层厚度均符合设计厚度为优良。 4.2.2.2 在 5m 长度内涂层厚度小于设计要求的长度不大于 1m,且涂层厚度不小于设计要求厚度的 85%为合格。 4.2.3 涂层表面裂纹: 4.2.3.1 表面无明显裂纹,且裂缝宽度小于 0.5mm 为优良。 4.2.3.2 表面裂纹宽度不大于 1mm 为合格。 4.3 允许偏差项目,见表 5-28。 表 5-28顶 目允许偏差 (mm)检 查 方 法表面平整度 (母线平直度,圆度)8用 1m 直尺和钢尺检查,圆度用样板和钢尺检查5 成品保护 5.1 防止碰撞损坏:防火涂料硬化后强度仍然不高,施工中易碰撞部位应加以临时保护,减少损坏。 5.2 防污染:喷涂前对半成品做好保护,特别是临近喷涂部位用塑料布包好。6 应注意的质量问题 6.1 空鼓:首先配合比应严...

1、当您付费下载文档后,您只拥有了使用权限,并不意味着购买了版权,文档只能用于自身使用,不得用于其他商业用途(如 [转卖]进行直接盈利或[编辑后售卖]进行间接盈利)。
2、本站所有内容均由合作方或网友上传,本站不对文档的完整性、权威性及其观点立场正确性做任何保证或承诺!文档内容仅供研究参考,付费前请自行鉴别。
3、如文档内容存在违规,或者侵犯商业秘密、侵犯著作权等,请点击“违规举报”。

碎片内容

钢结构防火涂料涂装工艺.doc

确认删除?
vip会员
分享赚钱
搜索
关注微信
  • 签字123
回到顶部