电脑桌面
添加签字123到电脑桌面
安装后可以在桌面快捷访问

钢屋架制作工艺施工工艺.doc

钢屋架制作工艺施工工艺.doc_第1页
1/3
钢屋架制作工艺施工工艺.doc_第2页
2/3
钢屋架制作工艺施工工艺.doc_第3页
3/3
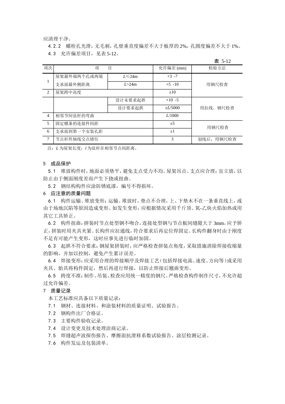
钢屋架制作1 范围 本工艺标准适用于一般型钢钢屋架制作工程。2 施工准备 2.1 材料及主要机具: 2.1.1 钢材:按设计图纸使用 Q235 钢或 16 锰钢,钢材应有质量证明书,并应符合设计要求及现行国家标准的规定。 2.1.2 连接材料:焊条、螺栓等连接材料均应有质量证明书并符合设计要求。药皮脱落或焊芯生锈的焊条,锈蚀、碰伤或混批的高强螺栓不得使用。 2.1.3 涂料:防腐油漆应符合设计要求和有关标准的规定,并应有产品质量证明书及使用说明。 2.1.4 主要机具:剪切机、型钢矫正机、钢板轧平机、钻床、电钻、扩孔钻;电焊、气焊、电弧气刨设备;钢板平台;喷砂、喷漆设备等。 工具:钢尺、角尺、卡尺、划针、划线规、大锤、凿子、样冲、撬杠、扳手、调直器、夹紧器、钻子、千斤顶等。 2.2 作业条件: 2.2.1 制作前根据设计单位提供的设计文件绘制钢结构施工详图,图纸修改时应与设计单位办理洽商手续。 2.2.2 按照设计文件和施工详图的要求编制制造工艺文件(工艺规程)。 2.2.3 制作、安装、检查、验收所用钢尺,其精度应一致,并经法定计量检测部门检定取得证明。3 操作工艺 3.1 工艺流程:加工准备及下料→零件加工→小装配 (小拼)→总装配 (总拼)→屋架焊接→支撑连接板,檩条、支座角钢装配、焊接→成品检验→除锈、油漆、编号 3.2 加工准备及下料: 3.2.1 放样:按照施工图放样,放样和号料时要预留焊接收缩量和加工余量,经检验人员复验后办理预检手续。 3.2.2 根据放样作样板(样杆)。 3.2.3 钢材矫正:钢材下料前必须先进行矫正,矫正后的偏差值不应超过规范规定的允许偏差值,以保证下料的质量。 3.2.4 屋架上、不弦下料时不号孔,其余零件都应号孔;热加工的型钢先热加工,待冷却后再号孔。 3.3 零件加工: 3.3.1 切割:氧气切割前钢材切割区域内的铁锈、污物应清理干净。切割后断口边缘熔瘤、飞溅物应清除。机械剪切面不得有裂纹及大于 lmm 的缺楞,并应清除毛制。 3.3.2 焊接:上、下弦型钢需接长时,先焊接头并矫直。采用型钢接头时,为使接头型钢与杆件型钢紧贴,应按设计要求铲去楞角。对接焊缝应在焊缝的两端焊上引弧板,其材质和波口型式与焊件相同,焊后气割切除并磨平。 3.3.3 钻孔:屋架端部基座板的螺栓孔应用钢模钻孔,以保证螺栓孔位置、尺寸准确。腹杆及连接板上的螺栓孔可采用一般划线法钻孔。 3.4 小装配(小拼):屋架端部 T 形基座、天窗架支承板预先拼焊组成部件,经矫正后再拼装到屋架上。部件焊接时为防止变形,宜采用成对背靠背,用夹具夹紧再进行焊接。 3.5 总装配(总拼): 3.5.1 将实样放在装配台上,按照施工图及工艺要求起拱并预留焊接收缩量。装配平台应具有一定的刚度,不得发生变形,影响装配精度。 3.5.2 按照实样将上弦、下弦、腹杆等定位角钢搭焊在装配台上。 3.5.3 把上、下弦垫板及节点连接板放在实样上,对号入座,然后将上、下弦放在连接板上,使其紧靠定位角钢。半片屋架杆件全部摆好后,按照施工图核对无误,即可定位点焊。 3.5.4 点焊好的半片屋架翻转 180°,以这半片屋架作模胎复制装配屋架。 3.5.5 在半片屋架模胎上放垫板、连接板及基座板。基座板及屋架天窗支座、中间竖杆应用带孔的定位板用螺栓固定,以保证构件尺寸的准确。 3.5.6 将上、下弦及腹杆放在连接板及垫板上,用夹具夹紧,进行定位点焊。 3.5.7 将模胎上已点焊好的半片屋架翻转 180°,即可将另一面上、下弦和腹杆放在连接板和垫板上,使型钢背对齐用夹具夹紧,进行定位点焊,点焊完毕整榀屋架总装配即完成,其余屋架的装配均按上述顺序重复进行。 3.6 屋架焊接: 3.6.1 焊工必须有岗位合格证。安排焊工所担任的焊接工作应与焊工的技术水平相适应。 3.6.2 焊接前应复查组装质量和焊缝区的处理情况,修整后方能施焊。 3.6.3 焊接顺序:先焊上、下弦连接板外侧焊缝,后焊上、下弦连接板内侧焊缝,再焊连接板与腹杆焊缝;最后焊腹杆、上弦、下弦之间的垫板。屋架一面全部焊完后翻转,进行另一面焊接,其焊接顺序相同。 3.7 支撑连接板、檩条支座角钢的装配,焊接:用样杆划...

1、当您付费下载文档后,您只拥有了使用权限,并不意味着购买了版权,文档只能用于自身使用,不得用于其他商业用途(如 [转卖]进行直接盈利或[编辑后售卖]进行间接盈利)。
2、本站所有内容均由合作方或网友上传,本站不对文档的完整性、权威性及其观点立场正确性做任何保证或承诺!文档内容仅供研究参考,付费前请自行鉴别。
3、如文档内容存在违规,或者侵犯商业秘密、侵犯著作权等,请点击“违规举报”。

碎片内容

钢屋架制作工艺施工工艺.doc

确认删除?
vip会员
分享赚钱
搜索
关注微信
  • 签字123
回到顶部