电脑桌面
添加签字123到电脑桌面
安装后可以在桌面快捷访问

架空线路的拉线工艺.doc

架空线路的拉线工艺.doc_第1页
1/4
架空线路的拉线工艺.doc_第2页
2/4
架空线路的拉线工艺.doc_第3页
3/4
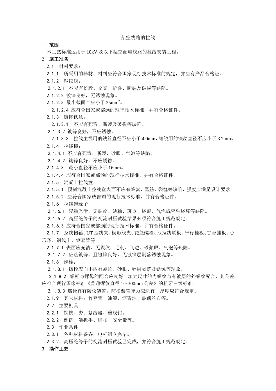
架空线路的拉线1 范围 本工艺标准运用于 10kV 及以下架空配电线路的拉线安装工程。2 施工准备 2.1 材料要求: 2.1.1 所采用的器材、材料应符合国家现行技术标准的规定,并应有产品合格证。 2.1.2 钢绞线: 2.1.2.1 不应有松股、交叉、折叠、断裂及破损等缺陷。 2.1.2.2 镀锌良好,无锈蚀现象。 2.1.2.3 最小截面个应小于 25mm2。 2.1.2.4 应符合国家或部颁的现行技术标准,并有合格证件。 2.1.3 镀锌铁丝: 2.1.3.1 不应有死弯、断裂及破损等缺陷。 2.1.3.2 镀锌良好,不应锈蚀。 2.1.3.3 拉线主线用的铁丝直径不应小于 4.0mm,缠绕用的铁丝直径不应小于 3.2mm。 2.1.4 拉线棒: 2.1.4.1 不应有死弯、断裂、砂眼、气泡等缺陷。 2.1.4.2 镀锌良好,不应锈蚀。 2.1.4 3 最小直径不应小于 16mm。 2.1.4.4 应符合国家或部颁的现行技术标准,并有合格证件。 2.1.5 混凝土拉线盘 2.1.5.1 预制混凝土拉线盘表面不应有蜂窝、露筋、裂缝等缺陷,强度应满足设计要求。 2.1.5.2 应符合国家或部颁的现行技术标准,并有合格证件。 2.1.6 拉线绝缘子 2.1.6.1 瓷釉光滑,无裂纹、缺釉、斑点、烧痕、气泡或瓷釉烧坏等缺陷。 2.1.6.2 高压绝缘子的交流耐压试验结果必须符合施工规范规定。 2.1.6.3 应符合国家或部颁的现行技术标准,并有合格证件。 2.1.7 拉线抱箍、UT 型线夹、楔形线夹、花篮螺栓、双拉线联板、平行挂板、U 形挂板、心形环、钢线卡、钢套管等。 2.1.7.1 表面应光洁、无裂纹、毛刺、飞边、砂浆眼、气泡等缺陷。 2.1.7.2 应热镀锌,且镀锌良好,无镀锌层剥落锈蚀现象。 2.1.8 螺栓: 2.1.8.1 螺栓表面不应有裂纹、砂眼、锌层剥落及锈蚀等现象。 2.1.8.2 螺杆与螺母的配合应良好。加大尺寸的内螺纹与有镀层的外螺纹配合,其公差应符合现行国家标准《普通螺纹直径 1~300mm 公差》的粗牙三级标准。 2.1.8.3 螺栓宜有防松装置,防松装置弹力应适宜,厚度应符合规定。 2.1.9 其它材料:竹套管、油漆、沥青油、玻璃丝布等。 2.2 主要机具 2.2.1 铁铣、夯、紧线器、剪线钳。 2.2.2 倒链、活扳手、脚扣、安全带等。 2.3 作业条件 2.3.1 各种材料备齐,电杆组立完毕。 2.3.2 高压绝缘子的交流耐压试验已完成,并符合施工规范规定。3 操作工艺 3.1 工艺流程:拉线下料→拉线组合制作→拉线安装 3.2 拉线下料: 3.2.1 根据规范和设计要求、拉线的组合方式确定拉线上、中、底把的长度及股数。每把铅丝合成的股数应不少于三股,底把股数应比上、中把多两股。 3.2.2 当使用铅丝时,应先抻在;使用钢绞线时,应在需要断线处的两侧用绑铅丝缠绕。然后下料。 3.3 拉线组合制作: 3.3.1 使用铅丝时,应将铅丝绞成合股。绞合时,应使每股铅丝受力一致,绞合均匀。 3.3.2 上、中、底把连接处煨扣鼻圈,安装拉线绝缘子,缠绕制作。 一般混凝土电杆的拉线可不装设拉线绝缘子,但穿越导线的拉线及水平拉线应装设绝缘子。在断线情况下,拉线绝缘子距地面不应小于 2.5m。 拉线的连接缠绕、固定应符合下列要求: 3.3.2.1 铅丝拉线可自身缠绕固定,中把与底把连接处可另敷铅丝缠绕,缠绕应整齐、紧密,缠绕顺序、圈数及长度见表 3-72 所示。 缠绕顺序、圈数及长度 表 3-73股数中把与底把连接处缠绕长度最小值 (mm)自身缠绕顺序、圈数下 端花 缠上 端357 9、8、7 9、9、8、8、7 9、9、8、8、7、7、6150150200250250300100100100 3.3.2.2 钢绞线拉线可使用钢索卡或铅丝缠绕固定。 a 使用钢线卡固定时,每个连接端不得少于两个钢线卡。中把的下端不应单独使用钢线卡固定,还应用铅丝缠绕固定。 b 使用铅丝缠绕时,应缠绕整齐、紧密,缠绕长度见表 3-74。 缠绕长度最小值 表 3-74缠 绕 长 度 (mm)钢绞线截面上端中端有绝缘子的两端中把与底把连接处下 端花 缠上 端253550200250300200250300150200250250300250808080 3.3.2.3 使用 UT 型线夹、楔形线夹时,线夹舌板与拉线接触应紧密,受力后无滑动现象。拉线断头处与拉线主线应可靠固定(可使用铅丝缠绕)。 3.3.2....

1、当您付费下载文档后,您只拥有了使用权限,并不意味着购买了版权,文档只能用于自身使用,不得用于其他商业用途(如 [转卖]进行直接盈利或[编辑后售卖]进行间接盈利)。
2、本站所有内容均由合作方或网友上传,本站不对文档的完整性、权威性及其观点立场正确性做任何保证或承诺!文档内容仅供研究参考,付费前请自行鉴别。
3、如文档内容存在违规,或者侵犯商业秘密、侵犯著作权等,请点击“违规举报”。

碎片内容

架空线路的拉线工艺.doc

确认删除?
vip会员
分享赚钱
搜索
关注微信
  • 签字123
回到顶部