电脑桌面
添加签字123到电脑桌面
安装后可以在桌面快捷访问

可挠金属电线管敷设工艺.doc

可挠金属电线管敷设工艺.doc_第1页
1/5
可挠金属电线管敷设工艺.doc_第2页
2/5
可挠金属电线管敷设工艺.doc_第3页
3/5
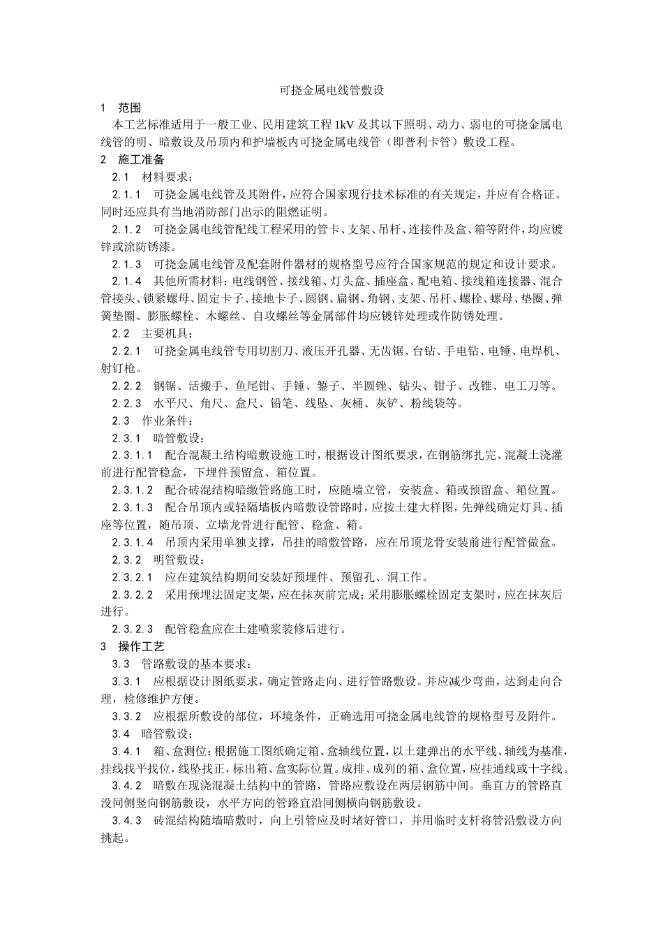
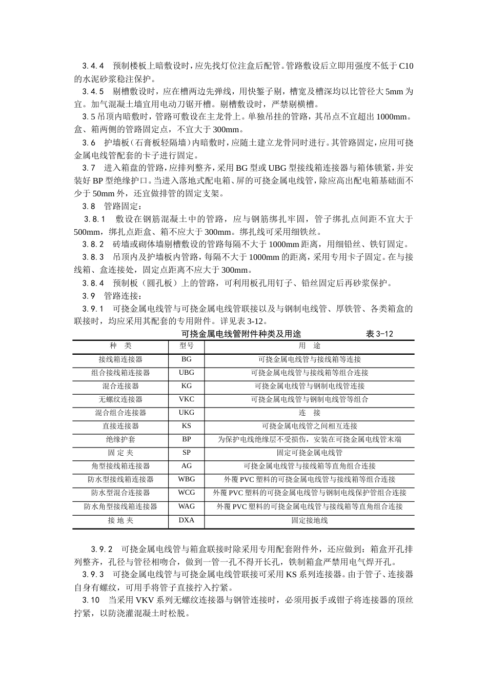
可挠金属电线管敷设1 范围 本工艺标准适用于一般工业、民用建筑工程 1kV 及其以下照明、动力、弱电的可挠金属电线管的明、暗敷设及吊顶内和护墙板内可挠金属电线管(即普利卡管)敷设工程。2 施工准备 2.1 材料要求: 2.1.1 可挠金属电线管及其附件,应符合国家现行技术标准的有关规定,并应有合格证。同时还应具有当地消防部门出示的阻燃证明。 2.1.2 可挠金属电线管配线工程采用的管卡、支架、吊杆、连接件及盒、箱等附件,均应镀锌或涂防锈漆。 2.1.3 可挠金属电线管及配套附件器材的规格型号应符合国家规范的规定和设计要求。 2.1.4 其他所需材料:电线钢管、接线箱、灯头盒、插座盒、配电箱、接线箱连接器、混合管接头、锁紧螺母、固定卡子、接地卡子、圆钢、扁钢、角钢、支架、吊杆、螺栓、螺母、垫圈、弹簧垫圈、膨胀螺栓、木螺丝、自攻螺丝等金属部件均应镀锌处理或作防锈处理。 2.2 主要机具: 2.2.1 可挠金属电线管专用切割刀、液压开孔器、无齿锯、台钻、手电钻、电锤、电焊机、射钉枪。 2.2.2 钢锯、活搬手、鱼尾钳、手锤、錾子、半圆锉、钻头、钳子、改锥、电工刀等。 2.2.3 水平尺、角尺、盒尺、铅笔、线坠、灰桶、灰铲、粉线袋等。 2.3 作业条件: 2.3.1 暗管敷设: 2.3.1.1 配合混凝土结构暗敷设施工时,根据设计图纸要求,在钢筋绑扎完、混凝土浇灌前进行配管稳盒,下埋件预留盒、箱位置。 2.3.1.2 配合砖混结构暗缴管路施工时,应随墙立管,安装盒、箱或预留盒、箱位置。 2.3.1.3 配合吊顶内或轻隔墙板内暗敷设管路时,应按土建大样图,先弹线确定灯具、插座等位置,随吊顶、立墙龙骨进行配管、稳盒、箱。 2.3.1.4 吊顶内采用单独支撑,吊挂的暗敷管路,应在吊顶龙骨安装前进行配管做盒。 2.3.2 明管敷设: 2.3.2.1 应在建筑结构期间安装好预埋件、预留孔、洞工作。 2.3.2.2 采用预埋法固定支架,应在抹灰前完成;采用膨胀螺栓固定支架时,应在抹灰后进行。 2.3.2.3 配管稳盒应在土建喷浆装修后进行。3 操作工艺 3.3 管路敷设的基本要求: 3.3.1 应根据设计图纸要求,确定管路走向、进行管路敷设。并应减少弯曲,达到走向合理,检修维护方便。 3.3.2 应根据所敷设的部位,环境条件,正确选用可挠金属电线管的规格型号及附件。 3.4 暗管敷设: 3.4.1 箱、盒测位:根据施工图纸确定箱、盒轴线位置,以土建弹出的水平线、轴线为基准,挂线找平找位,线坠找正,标出箱、盒实际位置。成排、成列的箱、盒位置,应挂通线或十字线。 3.4.2 暗敷在现浇混凝土结构中的管路,管路应敷设在两层钢筋中间。垂直方的管路直没同侧竖向钢筋敷设,水平方向的管路宜沿同侧横向钢筋敷设。 3.4.3 砖混结构随墙暗敷时,向上引管应及时堵好管口,并用临时支杆将管沿敷设方向挑起。 3.4.4 预制楼板上暗敷设时,应先找灯位注盒后配管。管路敷设后立即用强度不低于 C10的水泥砂浆稳注保护。 3.4.5 剔槽敷设时,应在槽两边先弹线,用快錾子剔,槽宽及槽深均以比管径大 5mm 为宜。加气混凝土墙宜用电动刀锯开槽。剔槽敷设时,严禁剔横槽。 3.5 吊顶内暗敷时,管路可敷设在主龙骨上。单独吊挂的管路,其吊点不宜超出 1000mm。盒、箱两侧的管路固定点,不宜大于 300mm。 3.6 护墙板(石膏板轻隔墙)内暗敷时,应随土建立龙骨同时进行。其管路固定,应用可挠金属电线管配套的卡子进行固定。 3.7 进入箱盘的管路,应排列整齐,采用 BG 型或 UBG 型接线箱连接器与箱体锁紧,并安装好 BP 型绝缘护口。当进入落地式配电箱、屏的可挠金属电线管,除应高出配电箱基础面不少于 50mm 外,还宜做排管的固定支架。 3.8 管路固定: 3.8.1 敷设在钢筋混凝土中的管路,应与钢筋绑扎牢固,管子绑扎点间距不宜大于500mm,绑扎点距盒、箱不应大于 300mm。绑扎线可采用细铁丝。 3.8.2 砖墙或砌体墙剔槽敷设的管路每隔不大于 1000mm 距离,用细铅丝、铁钉固定。 3.8.3 吊顶内及护墙板内管路,每隔不大于 1000mm 的距离,采用专用卡子固定。在与接线箱、盒连接处,固定点距离不应大于 300mm。 3.8.4 预制板(圆...

1、当您付费下载文档后,您只拥有了使用权限,并不意味着购买了版权,文档只能用于自身使用,不得用于其他商业用途(如 [转卖]进行直接盈利或[编辑后售卖]进行间接盈利)。
2、本站所有内容均由合作方或网友上传,本站不对文档的完整性、权威性及其观点立场正确性做任何保证或承诺!文档内容仅供研究参考,付费前请自行鉴别。
3、如文档内容存在违规,或者侵犯商业秘密、侵犯著作权等,请点击“违规举报”。

碎片内容

可挠金属电线管敷设工艺.doc

确认删除?
vip会员
分享赚钱
搜索
关注微信
  • 签字123
回到顶部