电脑桌面
添加签字123到电脑桌面
安装后可以在桌面快捷访问

瓷夹或塑料夹配线工艺.doc

瓷夹或塑料夹配线工艺.doc_第1页
1/3
瓷夹或塑料夹配线工艺.doc_第2页
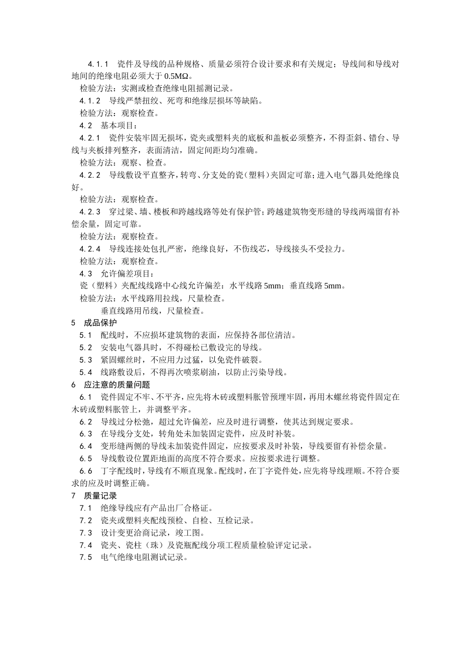
2/3
瓷夹或塑料夹配线工艺.doc_第3页
3/3
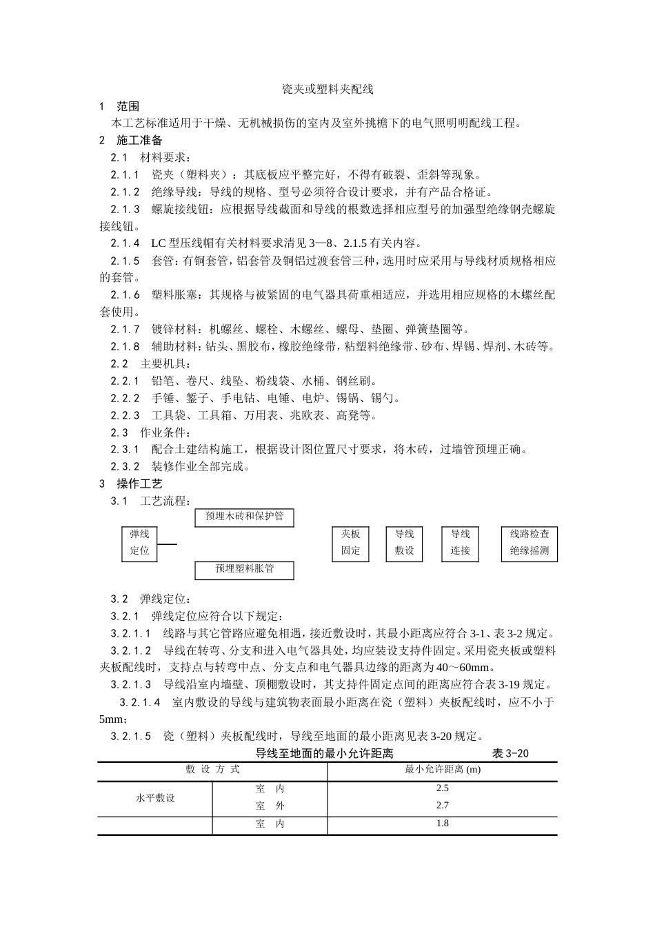
瓷夹或塑料夹配线1 范围 本工艺标准适用于干燥、无机械损伤的室内及室外挑檐下的电气照明明配线工程。2 施工准备 2.1 材料要求: 2.1.1 瓷夹(塑料夹):其底板应平整完好,不得有破裂、歪斜等现象。 2.1.2 绝缘导线:导线的规格、型号必须符合设计要求,并有产品合格证。 2.1.3 螺旋接线钮:应根据导线截面和导线的根数选择相应型号的加强型绝缘钢壳螺旋接线钮。 2.1.4 LC 型压线帽有关材料要求清见 3—8、2.1.5 有关内容。 2.1.5 套管:有铜套管,铝套管及铜铝过渡套管三种,选用时应采用与导线材质规格相应的套管。 2.1.6 塑料胀塞:其规格与被紧固的电气器具荷重相适应,并选用相应规格的木螺丝配套使用。 2.1.7 镀锌材料:机螺丝、螺栓、木螺丝、螺母、垫圈、弹簧垫圈等。 2.1.8 辅助材料:钻头、黑胶布,橡胶绝缘带,粘塑料绝缘带、砂布、焊锡、焊剂、木砖等。 2.2 主要机具: 2.2.1 铅笔、卷尺、线坠、粉线袋、水桶、钢丝刷。 2.2.2 手锤、錾子、手电钻、电锤、电炉、锡锅、锡勺。 2.2.3 工具袋、工具箱、万用表、兆欧表、高凳等。 2.3 作业条件: 2.3.1 配合土建结构施工,根据设计图位置尺寸要求,将木砖,过墙管预埋正确。 2.3.2 装修作业全部完成。3 操作工艺 3.1 工艺流程:预埋木砖和保护管弹线夹板导线导线线路检查定位固定敷设连接绝缘摇测预埋塑料胀管 3.2 弹线定位: 3.2.1 弹线定位应符合以下规定: 3.2.1.1 线路与其它管路应避免相遇,接近敷设时,其最小距离应符合 3-1、表 3-2 规定。 3.2.1.2 导线在转弯、分支和进入电气器具处,均应装设支持件固定。采用瓷夹板或塑料夹板配线时,支持点与转弯中点、分支点和电气器具边缘的距离为 40~60mm。 3.2.1.3 导线沿室内墙壁、顶棚敷设时,其支持件固定点间的距离应符合表 3-19 规定。 3.2.1.4 室内敷设的导线与建筑物表面最小距离在瓷(塑料)夹板配线时,应不小于5mm; 3.2.1.5 瓷(塑料)夹板配线时,导线至地面的最小距离见表 3-20 规定。 导线至地面的最小允许距离 表 3-20敷 设 方 式最小允许距离 (m)室 内室 外2.52.7室 内1.8水平敷设室 外2.7 3.2.2 弹线定位: 根据设计图要求,从线路的电源设备和用电器具的位置,找好水平和垂直线,用粉线袋沿建筑物表面,由始端至终端弹出线路的中心线,均匀分出档距,标出固定点位置。 3.3 预埋木砖和保护管: 根据设计图要求,在结构施工中,将木砖和保护管预埋在准确位置。预埋应先找准水平线和垂直线,梯形木砖较大的一面应埋入墙内,较小的一面应与墙面找平。可采用钢管或塑料管做保护管,管的两端应突出墙面 5~10mm。应仔细核对木砖和保护管的数量及位置是否正确,不得有遗漏或搞错位置。 3.4 预埋塑料胀管: 同样按照弹线定位的方法来确定固定点的位置,然后,根据所选用的塑料胀管的外径和长度选择钻头进行钻孔,孔深应大于胀管的长度,埋入胀管后应与墙面平齐。 3.5 夹板固定: 瓷双线夹、塑料单线夹、塑料三线夹和塑料二线胖腹花线夹采用一点固定;瓷单线(双线)夹、塑料三线胖腹花线夹采用两点固定。木螺丝拧入木砖和塑料胀管的深度不得小于 12mm; 3.6 导线敷设: 3.6.1 放线: 将导线放开后,双根平行地盘在放线架上,然后按线路的始终端顺序穿入每个过墙管。在应加保护管处需同时穿好保护管。 3.6.2 导线敷设: 从每个支路的一端开始,顺线路、顺房间进行。先在一端用木螺丝将瓷(塑料)夹固定在木砖或塑料胀管上,再将导线放在夹板凹槽内,拧紧瓷(塑料)夹上的螺丝。然后将导线捋直,用同样的方法在另一端将导线和瓷(塑料)夹固定牢,最后把中间的导线和瓷(塑料)夹固定牢固。 3.6.3 细部做法: 3.6.3.1 导线敷设应横平竖直,在同一平面上有曲折时,折角应为 90°角,线路结头做法见图 3-44,瓷夹板胀管固定见图 3-45 所示。 3.6.3.2 当两条线路相互交叉时,应在靠近建筑物的导线上套以绝缘套管,管两端用瓷(塑料)夹固定。线路交叉做法见图 3-46。导线在分支时,分支处用瓷(塑料)夹固定,线路分支结头做法见图 3-47 所示。 3.6...

1、当您付费下载文档后,您只拥有了使用权限,并不意味着购买了版权,文档只能用于自身使用,不得用于其他商业用途(如 [转卖]进行直接盈利或[编辑后售卖]进行间接盈利)。
2、本站所有内容均由合作方或网友上传,本站不对文档的完整性、权威性及其观点立场正确性做任何保证或承诺!文档内容仅供研究参考,付费前请自行鉴别。
3、如文档内容存在违规,或者侵犯商业秘密、侵犯著作权等,请点击“违规举报”。

碎片内容

瓷夹或塑料夹配线工艺.doc

确认删除?
vip会员
分享赚钱
搜索
关注微信
  • 签字123
回到顶部