电脑桌面
添加签字123到电脑桌面
安装后可以在桌面快捷访问

钢索配管、配线工艺.doc

钢索配管、配线工艺.doc_第1页
1/5
钢索配管、配线工艺.doc_第2页
2/5
钢索配管、配线工艺.doc_第3页
3/5
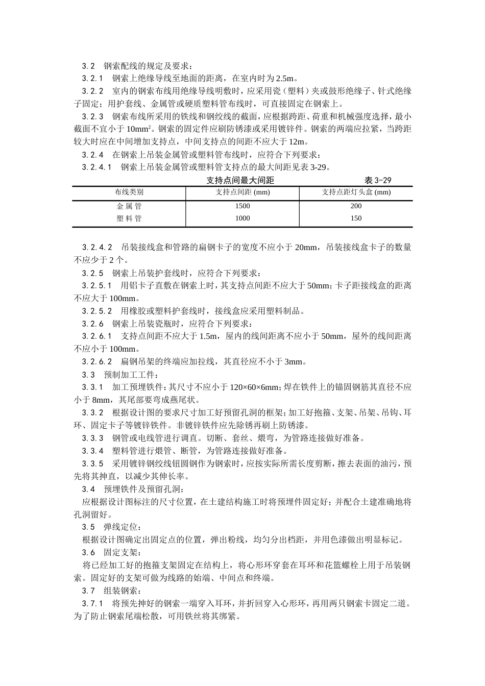
钢索配管、配线1 范围 本工艺标准适用于室内照明钢索配管、配线工程。2 施工准备 2.1 材料要求: 2.1.1 绝缘导线:导线的规格、型号必须符合设计要求,并有产品合格证。 2.1.2 钢索:采用钢铰线做为钢索,其截面积应根据实际跨距、荷重及机械强度选择,最小截面不小于 10mm2。且不得有背扣、松股、断股、抽筋等现象。如采用镀锌圆钢做为钢索,其直径不应小于 10mm。 2.1.3 镀锌圆钢吊钩:圆钢的直径不应小于 5mm。 2.1.4 镀锌圆钢耳环:圆钢的直径不应小于 10mm。耳环孔的直径不应小于 30mm,接口处应焊死,尾端应弯成燕尾。 2.1.5 镀锌铁丝:应顺直无背扣、扭接等现象,并具有规定的机械拉力。 2.1.6 扁钢吊架:应采用镀锌扁钢,其厚度不应小于 1.5mm,宽度不应小于 20mm,镀锌层无脱落现象。 2.1.7 绑线:应采用与导线线芯同材质的塑料绝缘绑线。 2.1.8 塑料护套线:导线的规格、型号必须符合设计要求,并有产品合格证。 2.1.9 螺旋接线钮:应根据导线截面和导线的根数选择相应型号的加强型绝缘钢壳螺旋接线钮。 2.1.10 LC 安全型压接帽有关要求请见 3—8、3.5 节有关内容。 2.1.11 套管:套管有铜套管、铝套管及铜铝过渡套管三种,选用时应采用与导线材质规格相应的套管。 2.1.12 接线端子(接线鼻子):选用时应根据导线的根数和总截面选择相应规格的接线端子。 2.1.13 铁制盒:安装螺丝孔齐全,扣纹清晰,紧固螺丝的直径应为 5mm。盒子不应劈裂、变形、损坏,镀锌层及防腐油漆完整不脱落。 2.1.14 塑料明装盒:适用于塑料管明敷配线工程使用,其材质应均匀无劈裂,盒子无变形、变色等损坏现象。 2.1.15 镀锌材料:花篮螺栓、钢索卡子、心形环、扁钢、圆钢、角钢、机螺丝、螺母、弹簧垫圈、垫圈、抱箍、方铁垫。 2.1.16 辅助材料;橡皮绝缘带、粘塑料绝缘带、黑胶布、电焊条、焊锡、焊剂、铝卡子、氧气、乙炔、防锈漆、调合漆、砂布等。材料应没有过期受潮、变质等现象。 2.2 主要机具: 2.2.1 铅笔、皮尺、水平尺、线坠、粉线袋、桶、刷子。 2.2.2 手锤、錾子、钢锯、锯条、扁锉、圆锉、半圆锉、套丝板、钻头。 2.2.3 砂轮锯、砂轮锯片、套管机、铣刀、电焊机、煨管器、液压煨管器、气焊工具、压力案子。 2.2.4 电烙铁、电炉、锡锅、锡勺、大绳,滑轮、倒链、牙管、兆欧表、工具袋、工具箱、高凳等。 2.3 作业条件: 2.3.1 在配合土建结构施工的同时,做好预埋铁件及预留孔洞。 2.3.2 配合土建装修进行钢索吊装及配管、配线。3 操作工艺 3.2 钢索配线的规定及要求: 3.2.1 钢索上绝缘导线至地面的距离,在室内时为 2.5m。 3.2.2 室内的钢索布线用绝缘导线明敷时,应采用瓷(塑料)夹或鼓形绝缘子、针式绝缘子固定;用护套线、金属管或硬质塑料管布线时,可直接固定在钢索上。 3.2.3 钢索布线所采用的铁线和钢绞线的截面,应根据跨距、荷重和机械强度选择,最小截面不宜小于 10mm2。钢索的固定件应刷防锈漆或采用镀锌件。钢索的两端应拉紧,当跨距较大时应在中间增加支持点,中间支持点的间距不应大于 12m。 3.2.4 在钢索上吊装金属管或塑料管布线时,应符合下列要求: 3.2.4.1 钢索上吊装金属管或塑料管支持点的最大间距见表 3-29。 支持点间最大间距 表 3-29布线类别支持点间距 (mm)支持点距灯头盒 (mm)金 属 管塑 料 管15001000200150 3.2.4.2 吊装接线盒和管路的扁钢卡子的宽度不应小于 20mm,吊装接线盒卡子的数量不应少于 2 个。 3.2.5 钢索上吊装护套线时,应符合下列要求: 3.2.5.1 用铝卡子直敷在钢索上时,其支持点间距不应大于 50mm;卡子距接线盒的距离不应大于 100mm。 3.2.5.2 用橡胶或塑料护套线时,接线盒应采用塑料制品。 3.2.6 钢索上吊装瓷瓶时,应符合下列要求: 3.2.6.1 支持点间距不应大于 1.5m,屋内的线间距离不应小于 50mm,屋外的线间距离不应小于 100mm。 3.2.6.2 扁钢吊架的终端应加拉线,其直径应不小于 3mm。 3.3 预制加工工件: 3.3.1 加工预埋铁件:其尺寸不应小于 120×60×6mm;焊在铁件上的锚固钢筋其直径不应小...

1、当您付费下载文档后,您只拥有了使用权限,并不意味着购买了版权,文档只能用于自身使用,不得用于其他商业用途(如 [转卖]进行直接盈利或[编辑后售卖]进行间接盈利)。
2、本站所有内容均由合作方或网友上传,本站不对文档的完整性、权威性及其观点立场正确性做任何保证或承诺!文档内容仅供研究参考,付费前请自行鉴别。
3、如文档内容存在违规,或者侵犯商业秘密、侵犯著作权等,请点击“违规举报”。

碎片内容

钢索配管、配线工艺.doc

确认删除?
vip会员
分享赚钱
搜索
关注微信
  • 签字123
回到顶部