电脑桌面
添加签字123到电脑桌面
安装后可以在桌面快捷访问

蔷薇河河道治理施工方案.doc

蔷薇河河道治理施工方案.doc_第1页
1/98
蔷薇河河道治理施工方案.doc_第2页
2/98
蔷薇河河道治理施工方案.doc_第3页
3/98
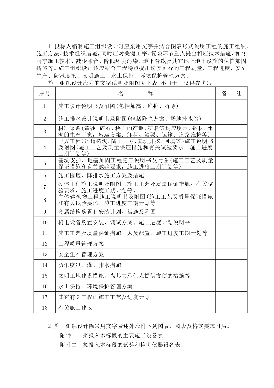
1.投标人编制施工组织设计时应采用文字并结合图表形式说明工程的施工组织、施工方法、技术组织措施,同时应对关键工序、复杂环节重点提出相应技术措施,如冬雨季施工技术、减少噪音、降低环境污染、地下管线及其它地上地下设施的保护加固措施等。施工组织设计还应结合工程特点提出切实可行的工程质量、工程进度、安全生产、防汛度汛、文明施工、水土保持、环境保护管理方案。施工组织设计应附的文字说明及附图见下表(不限于,仅供参考):序号名 称备 注1施工设计说明书及附图(包括加高、维护、拆除)2施工排水设计说明书及附图(包括降水方案、场地排水等)3材料采购(黄砂、碎石、块石的产地、矿名等均应明示,钢材、水泥的生产厂家,转运方案:卸料、短驳、运输、道路维护等)4土方工程(河道拓浚、陆上土方、基坑开挖、回填等)施工说明书及附图(施工工艺及质量保证措施和有关试验要求,施工进度工期计划等)5基坑支护、地基加固工程施工说明书及附图(施工工艺及质量保证措施和有关试验要求,施工进度工期计划等)6施工围堰、降排水施工方案及措施7砌体工程施工说明及附图(施工工艺及质量保证措施和有关试验要求,施工进度工期计划等)8主体建筑物工程施工说明书及附图(施工工艺及质量保证措施和有关试验要求,施工进度工期计划等)9金属结构购置和安装计划、措施及附图10机电设备购置安装、调试方案、施工进度计划说明书11施工工艺及质量保证措施、人员配置,施工进度工期计划等12工程质量管理方案13安全生产管理方案14防汛度汛,灌、排水措施15文明工地建设措施,为其它承包人提供方便的措施等16水土保持、环境保护管理方案17其它有关工程的施工工艺及进度计划18有关施工建议2.施工组织设计除采用文字表述外应附下列图表,图表及格式要求附后。 附件一:拟投入本标段的主要施工设备表 附件二:拟投入本标段的试验和检测仪器设备表 附件三:拟投入本标段的劳动力计划表 附件四:计划开工日期、完工日期和施工进度网络图 附件五:施工总平面图附件六:临时用地表 第一章 工程概况1.1 编制范围本施工组织设计的编制范围为蔷薇河治理工程连云港市境内工程2017年度施工I标。1.2 编制依据1.2.1 招标文件(1)蔷薇河治理工程连云港市境内工程2017年度施工I标《招标文件》及招标设计图纸;(2)水利部、国家电力公司和国家工商行政管理局于2000年2月23日以水建管[2000]62号文联合颁布的《水利水电工程施工合同和招标文件示范文本》。1.2.2 技术规范与标准(1)《防洪标准》(GB50201-94) (2)《堤防工程施工质量评定与验收规程》(SL239-1999) (3)《水利水电工程施工组织设计规范》(SL303-2004) (4)《堤防工程施工规范》(SL260-98) (5)《土工试验规程》(SL237-1999) (6)《水利水电规程土工合成材料应用技术规范》(SL/T225-98) (7)《土工合面材料测试规程》(SL/T235-1999) (8)《水闸施工规范》(SL27-91) (9)《公路桥涵施工技术规范》(JTJ041-89) (10)《地基与基础规程施工质量验收规范》(GB50202-2002) (11)《建筑桩基技术规范》(JGJ94-2008) (12)《水利水电工程施工测量规范》(SL52-93) (13)《混凝土结构工程施工及验收规范》(GB50204-92) (14)《堤防工程设计规范》(GB50286-98) (15)《混凝土强度检测评定标准》(GBJ107-87) (16)《水工混凝土试验规程》(DL/T5150-2001) (17)《水工混凝土施工规范》(DL/T 5144-2001)(18)《混凝土拌和用水标准》(JGJ63-89) (29)《钢筋焊接及验收规范》(JGJ18-96) (20)《混凝土质量控制标准》(GB50164-92) (21)《砌体工程施工质量验收规范》(GB50203-2002) (22)《水电水利工程钢闸门制造安装及验收规范》(DL/T5018-94) (23)《水利水电工程启闭机制造、安装及验收规范》(DL/T5019-94) (24)《水利水电建设工程验收规程》(SL223-2008) (25)《江苏省水利工程施工质量检验评定标准》(苏水科[2002]1号)(26)《水利水电建筑安装安全技术工作规程》(SD267-88)(27)《水利工程施工质量检验与评定规程》 (DB32/T2334-2013)...

1、当您付费下载文档后,您只拥有了使用权限,并不意味着购买了版权,文档只能用于自身使用,不得用于其他商业用途(如 [转卖]进行直接盈利或[编辑后售卖]进行间接盈利)。
2、本站所有内容均由合作方或网友上传,本站不对文档的完整性、权威性及其观点立场正确性做任何保证或承诺!文档内容仅供研究参考,付费前请自行鉴别。
3、如文档内容存在违规,或者侵犯商业秘密、侵犯著作权等,请点击“违规举报”。

碎片内容

蔷薇河河道治理施工方案.doc

确认删除?
vip会员
分享赚钱
搜索
关注微信
  • 签字123
回到顶部