电脑桌面
添加签字123到电脑桌面
安装后可以在桌面快捷访问

GB5135.6-2003 自动喷水灭火系统 第6部分 通用阀门.pdf

GB5135.6-2003 自动喷水灭火系统 第6部分 通用阀门.pdf_第1页
1/17
GB5135.6-2003 自动喷水灭火系统 第6部分 通用阀门.pdf_第2页
2/17
GB5135.6-2003 自动喷水灭火系统 第6部分 通用阀门.pdf_第3页
3/17
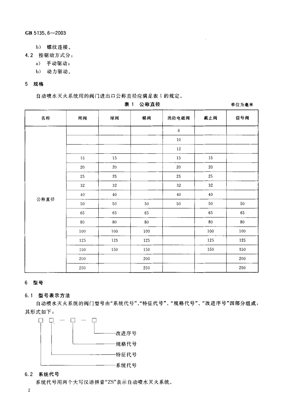
G B 5 135 . 6-2 00 3月U吕本 部 分 的 第 7 章 、第 9 章 为 强 制 性 ,其 余 为 推 荐 性 。GB 5135《自动喷水灭火系统》目前拟分为 15 个部分:—第 1 部分:洒水喷头;—第 2 部分:湿式报警阀、延迟器、水力警铃;—第 3 部分:水雾喷头;—第 4 部分:干式报警阀;—第 5 部分:雨淋报警阀;—第 6 部分:通用阀门;—第 7 部分:水流指示器;—第 8 部分:加速器;—第 9 部分:早期抑制快速响应(ESFR)喷头;—第 10 部分:压力开关;—第 n 部分:沟槽式管接头及组件;—第 12 部分:扩大覆盖面积洒水喷头;—第 13 部分:水幕喷头;—第 14 部分:预作用装置;—第 15 部分:家用喷头;本部分为 GB 5135 的第 6 部分。本部分的附录A~ 附录 F 都是规范性附录。本部分由中华人民共和国公安部提出。本部分由全国消防标准化技术委员会第二分技术委员会(CSBTS/TC 113/SC 2)归口。本部分由公安部天津消防研究所负责起草,江苏省公安厅消防局参加起草。本部分主要起草人:杨震铭、赵永顺、陈忠信。G B 5 13 5. 6-2 003统门系阀火用灭通水分喷部动6自第范 围 GB 5135 的本部分规定了自动喷水灭火系统用闸阀、蝶阀、球阀、截止阀、消防电磁阀、信号阀等阀门的要求、试验方法和检验规则。 本部分不适用于自动喷水灭火系统湿式报警阀、干式报警阀、雨淋阀 泡 沫 灭 火 系 统 阀 门 可 参 照 本 部 分 相 关 条 款 .2规范性引用文件 下列文件中的条款通过 GB 5135 的本部分的引用而成为本部分的条款。凡是注日期的引用文件,其随后所有的修改单(不包括勘误的内容)或修订版均不适用于本部分,然而鼓励根据本部分达成协议的各方研究是否可使用这些文件的最新版本。凡是不注日期的引用文件,其最新版本适用于本部分 GB/ T 528硫化橡胶或热塑性橡胶拉伸应力应变性能的测定 GB/ T 3287可锻铸铁管路连接件 GB 3452. 1液压气动用 O 形橡胶密封圈尺寸系列及公差 GB/ T 3512硫化橡胶或热塑性橡胶热空气加速老化和耐热试验 GB 5135. 1自动喷水灭火系统第 1 部分:洒水喷头 GB/T 5720 O 形橡胶密封圈试验方法 GB/ T 6031硫化橡胶或热塑性橡胶硬度的测定( 10- 1001RHD) GB/T 7307 550非密封的管螺纹 GB/ T 9112钢制管法兰类型与参数 GB/ T 12223部分回转阀门驱动装置的连接3术 语 和 定 义下 列 术语 和 定 义适 用 于 G B 5135 的 本 部 分额定工作压力rated working pressure自动喷水灭火系统,在工作状态下阀门允许的最高工作压力。3 . 2手 动 阀 门handle val ve靠人力操作手轮、手柄或链轮驱动的阀门。动力驱动阀门 motivity valve利用各种动力源来驱动的阀门。分 类4. 1按连接方式分: a)法 书诈 接 ;G B 5 135 . 6 -2 0 03 b>螺 纹 连 接 。4. 2按驱动方式分: a)手动驱动; b)动力驱动。5规 格自动喷水灭火系统用的阀门进出口公称直径应满足表 1 的规定。 表 1公 称 直径单 位 为 毫 米名 称闸 阀球 阀蝶 阀消 防 电磁 阀截 止 阀信号 阀公 称 直 径810121 51 51515202 02 020252 52 5253 23 23232404 04040505 05 0505050656 56 565658 08 08 08 08 01 0 010 01 001 0 01 0 01 2 51 2 51 2 51 2 51 2 51 5 01 501 5 01 5 01 5 02 0 02 0 02 0 02 5 02 502 5 06型 号6. 1型号表示方法 自动喷水灭火系统的阀门型号由“系统代号”、“特征代号”、“规格代号”、“改进序号”四部分组成,其形式如下:改 进 序 号规 格 代 号特征代号系统 代 号6. 2系统 代 号 系统代号用两个大写汉语拼音“ZS"表示自动喷水灭火系统。G B 5 13 5. 6-20 036. 3特征代号 阀门的特征代号用表2 所列字母表示。}产品名称一 特征代号6. 4规 格 代 号表 2特 征 代 号LAKIN} ,肖防电磁阀a竺N 1 F信 号 阀 规格代号由阿拉伯数字组成表示产品的公称直径。6.5改进序号 改进序号以A,B,C,D"·一 表示产品的每一次设计改进。.

1、当您付费下载文档后,您只拥有了使用权限,并不意味着购买了版权,文档只能用于自身使用,不得用于其他商业用途(如 [转卖]进行直接盈利或[编辑后售卖]进行间接盈利)。
2、本站所有内容均由合作方或网友上传,本站不对文档的完整性、权威性及其观点立场正确性做任何保证或承诺!文档内容仅供研究参考,付费前请自行鉴别。
3、如文档内容存在违规,或者侵犯商业秘密、侵犯著作权等,请点击“违规举报”。

碎片内容

GB5135.6-2003 自动喷水灭火系统 第6部分 通用阀门.pdf

确认删除?
vip会员
分享赚钱
搜索
关注微信
  • 签字123
回到顶部