电脑桌面
添加签字123到电脑桌面
安装后可以在桌面快捷访问

14X505-1火灾自动报警系统设计规范图示(彩色高清).pdf

14X505-1火灾自动报警系统设计规范图示(彩色高清).pdf_第1页
1/103
14X505-1火灾自动报警系统设计规范图示(彩色高清).pdf_第2页
2/103
14X505-1火灾自动报警系统设计规范图示(彩色高清).pdf_第3页
3/103
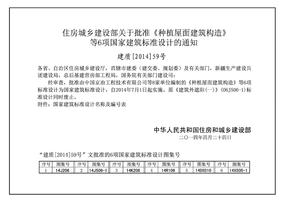
  • 基本信息:该图集由公安部沈阳消防研究所和中国建筑标准设计研究院主编,统一编号为 GJBT-1281,由中华人民共和国住房和城乡建设部批准,批准文号为建质 (2014) 59 号,实行日期为 2014 年 7 月 1 日。

  • 编制目的:为帮助设计、审图人员正确理解《火灾自动报警系统设计规范》GB50116-2013 修订后的要求,突出修订后规范中的重点、难点而编制,同时也可供施工、监理人员及其他管理人员参考使用。

  • 适用范围:适用于新建、扩建和改建的建、构筑物中设置的火灾自动报警系统的设计,不适用于生产和贮存火药、炸药、弹药、火工品等场所设置的火灾自动报警系统。

  • 编制方式:图集的编制顺序与《火灾自动报警系统设计规范》的章节顺序一致,图面写出对应的规范条文及条文说明,需要进一步说明的加 “提示”,并配上图示内容。图示的形式包括示意图、系统图、电路图、框图等,重点内容用红色绘制。

  • 主要内容:包括系统设计基本规定、消防联动控制设计、火灾探测器的选择及设置、系统设备的设置、住宅建筑火灾自动报警系统、可燃气体探测报警系统、电气火灾监控系统、系统供电及布线、典型场所的火灾自动报警系统等。


1、当您付费下载文档后,您只拥有了使用权限,并不意味着购买了版权,文档只能用于自身使用,不得用于其他商业用途(如 [转卖]进行直接盈利或[编辑后售卖]进行间接盈利)。
2、本站所有内容均由合作方或网友上传,本站不对文档的完整性、权威性及其观点立场正确性做任何保证或承诺!文档内容仅供研究参考,付费前请自行鉴别。
3、如文档内容存在违规,或者侵犯商业秘密、侵犯著作权等,请点击“违规举报”。

碎片内容

14X505-1火灾自动报警系统设计规范图示(彩色高清).pdf

确认删除?
vip会员
分享赚钱
搜索
关注微信
  • 签字123
回到顶部