碳达峰新政来了!中办国办印发考核办法
近期,国家向各个省市下达了相关硬任务,此任务关乎碳达峰碳中和,并且考核结果与领导干部升迁直接关联挂钩,那些不合格的区域,不但会被约谈,而且还需在30天之内向中央提交书面报告,同时要清清楚楚地明确整改时间表。
考核对象是各省党委和政府
2026年度起正式开展此次考核,考核对象为所有省,自治区,直辖市的党委,以及政府。中央明确要求,地方党政领导班子须亲自抓碳达峰碳中和工作,此并非单纯业务考核,乃是政治任务。考核工作由中央组织部进行统筹指导,国家发改委牵头多个部门共同实施。
以前不少地方将节能减排视作环保部门的事务,现今情形有所不同,省委书记、省长得径直就考核结果承担责任,倘若接连出现问题,将会对整个班子的评价产生影响,2026年4月23日印发的这份文件,其目的旨在促使地方政府切切实实地予以重视。
十五五开始就要定目标
每个省份都务必于“十五五”阶段去制订自身的碳达峰行动方案,方案之中需要写明五年的总体目标以及每年的分项指标,并且还要详细列举出所要开展的具体事项,这些方案并非能够随意撰写,而是必须先经由国家发改委以及相关部门予以审核,最终上报于党中央、国务院进行审定。
换句话讲,自二零二六年起始,各个省份便需着手去制定往后五年的减碳路线图。经过审核得以通过的方案即为后续的考核依据,地方不可以随意进行更改。举例而言,倘若一个省份承诺在二零二七年碳排放强度下降一定的幅度,届时就必须拿出实实在在的数据用以证明。
十六五起每年都要定计划
自“十六五”时期起始,即2031年往后,考核会愈发严格。每一个五年规划的首年,国家发改委需牵头去制定全国的碳排放控制行动方案。各省同样要随之制定自身的省级方案,目标在于逐步推动达成碳中和。
这表明碳达峰碳中和并非短期的突击行为,而是一场时长可达十几年的持久战斗。在2030年往后,考核指标或许会更为细致,要求也会更加严格。当下,地方政府需要具备长远的目光意识,别只是应付当前眼前的任务,必须要为未来十年的减碳举措工作奠定好基础。
地方自评加部门评价再加实地核验
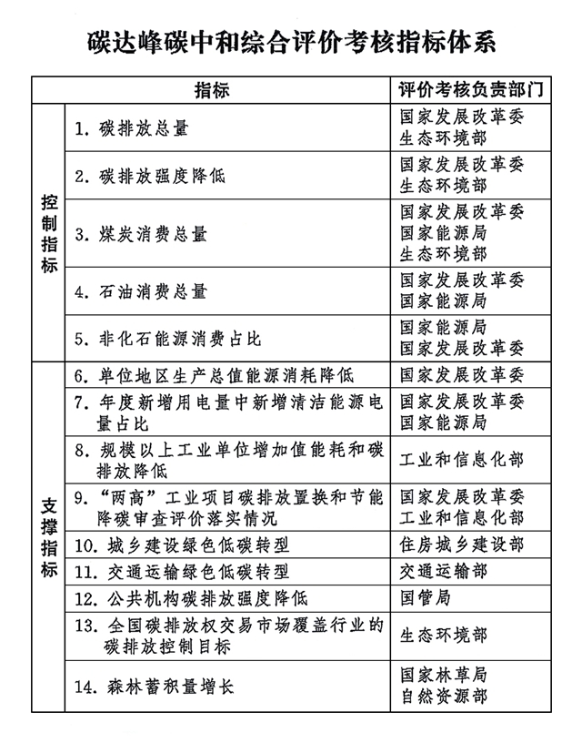
其考核流程呈现为分三步来走的态势,第一步乃是各省通过自行展开评估,也就是地方党委以及政府于每年之际针对自身所开展的工作予以评定考量,而且要依照规定的时间将自评报告报送至中央之处,与此同时还需抄送至国家发改委那儿;第二步为各部门执行评价,具体就是国家统计局生态环境部等一系列属于部门范畴的机构会依据各自所负责的指标针对各省进行打分行为,最终所获结果划分成达标以及不达标这两种情况。
第三步是进行实地核验,国家发改委协同有关部门直接派遣人员前往各省展开抽查,并且还会委托第三方机构予以核查。在2026年第一次正式考核之际,预料会有不少省份被查出存在数据不实的问题。此种做法乃是为了防止地方于报告之中弄虚作假。
考核结果分三等 优秀不合格差别大
最终考核的结果,被划分成优秀、合格、不合格这三个等次,只有控制指标以及支撑指标全部实现达标的情况,才能够评定为优秀而只要存在一项控制指标没有达到标准,或者三项支撑指标没有达到标准,便会直接判定为不合格,这样的标准是极为严格的,许多省份在第一个年度或许都无法获取优秀。
中央组织部以及国家发改委,于考核结果出来以后,需依照程序向各省党委以及政府反馈,与此同时,还得抄送中央纪委国家监委。存在不合格情况的省份,务必在30个工作日之内朝着党中央、国务院递交书面报告,用以说明缘由并且提供整改举措。指标部分未达标的合格省份,会在一定范围之中被通报予以提醒。
结果跟干部升迁直接挂钩
这点考核办法最为厉害之处在于第十七条与第十八条,第十七条明确了奖惩举措,出色之处会予以通报表扬,良好经验及做法会加以推广,不合格之处要进行约谈,并且整改报告必须按时提交,第十八条更为直接,考核结果要作为领导班子以及领导干部综合考核评价、选拔任用的重要参考。
换而言之,倘若哪个省份的碳达峰相关工作未能妥善完成,那么该省委以及省政府领导的职务晋升便将会受到相应影响。对于那些表现显著突出的单位以及个人而言,各个省份以及部门能够依据规定给予表彰奖励。如此一来,便会促使地方政府必然需要切实努力地开展工作,而绝不能够仅仅只是高声呼喊口号却不付诸实际行动。当到了2026年年底进行首次考核之际,预计将会有一批干部由于此项工作完成得当而获得提拔。

你认为这般将环保考核跟干部升迁直接关联起来的举措,真的能够促使地方政府把减碳工作切实推行到位吗?欢迎于评论区去分享你的观点,点赞并转发以便让更多的人看见这篇文章。
声明:除非特别标注,否则均为本站原创文章,转载时请以链接形式注明文章出处。如若本站内容侵犯了原著者的合法权益,可联系本站删除。



