主体结构分哪几部分?资料员必学详解
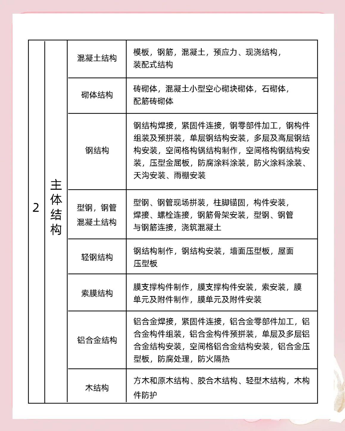
刚刚进入该行业的资料员,最为惧怕的便是将分部分项弄混淆,一旦出现划分方面的差错,那么在后续的验收以及归档环节均会产生极为严重的问题。主体结构中涵盖着混凝土、砌体、钢结构以及木结构等7大子分部,每一项所对应的资料清单皆是有所不同的。
混凝土结构子分部包含哪些分项
在主体结构内,混凝土结构属于极为常见的那一类。依据最新的《建筑工程施工质量验收统一标准》,于这个子分部之下,所需开展的分项工程涵盖模板、钢筋、混凝土、预应力、现浇结构以及装配式结构。每一项均得单独去做检验批验收记录。
实际进行操作期间,模板分项这一部分,要去收集有关模板安装以及拆除的检验批,钢筋分项呢,则是需要原材料进入场地的记录,还有加工以及安装的验收单。在2025年的时候,住建部所发布的资料管理规程着重特别强调了,混凝土分项除了要有28天标准养护试块报告之外,同条件养护试块的检测数据同样也必须要进行归档。
新手很容易将预应力这部分遗漏,要收集张拉记录,还要收集灌浆记录以及锚固验收资料,现浇结构分项要着重关注外观质量检查记录,以及尺寸偏差测量数据,装配式结构则需要预制构件进场验收记录,以及现场安装的隐蔽验收资料。
砌体结构子分部资料清单
在多层住宅以及公共建筑里,砌体结构被大量运用。砖砌体分项,要收集砖块与砂浆的进场复验报告,这里面涵盖抗压强度检测数据。砌筑过程中,拉结筋设置、灰缝厚度等质量验收记录同样不可缺失。2024年,多地进行抽查时,发现拉结筋隐蔽记录缺失的问题极为严重。
有关混凝土小型空心砌块砌体以及石砌体,相较而言较为少见,然而一旦撞见古建修复或者特殊项目之时,必定得予以掌握。针对小型空心砌块而言,留意芯柱混凝土的检测报告是必要之举,对于石砌体来讲,则需求石材强度检测以及砌筑砂浆配合比设计单。配筋砖砌体分项之中的核心资料,乃是钢筋隐蔽验收记录以及砌体整体性检测报告。
钢结构子分部重点把握焊接和安装
钢构造的资料链条尤为的长,焊接分项需求焊工资格证,还需焊接工艺评定报告以及焊缝无损检测报告,紧固件连接分项要求大六角头螺栓的扭矩系数复验报告,或者扭剪型螺栓的紧固轴力复验数据,要是没有这些第三方检测报告,那就无法验收。
钢零部件加工分项需收集,切割工序质量自检记录,矫正工序质量自检记录,制孔等工序质量自检记录。单层钢结构安装分项,除构件进场验收单外,其要重点关注质量垂直偏差测量数据,柱底灌浆记录。多层高层钢结构安装分项,除构件进场验收单外,其要重点关注质量垂直偏差测量数据,柱底灌浆记录。钢管结构属于较特殊的子分部,资料员遇到这类项目,要额外查阅专项规范。预应力结构属于较特殊的子分部,资料员遇到这类项目,要额外查阅专项规范。膜结构属于较特殊的子分部,资料员遇到这类项目,要额外查阅专项规范。
型钢钢管混凝土结构资料特点
此等结构融合了钢结构与混凝土之特性,现场拼装分项需有构件组装记录以及焊缝检测报告,柱脚锚固分项里的锚栓埋设位置复测、锚固承载力检测乃是验收重点所在,构件安装完毕之后还得进行钢筋骨架安装验收,型钢与钢筋相连接处的节点隐蔽记录必须附带照片。
该混凝土浇筑分项有其独特之处,鉴于型钢以及钢管会对混凝土的流动性起到影响作用的缘故,故而要去收集自密实混凝土扩展度的检测记录,还有浇筑过程当中的旁站记录。在2025年的时候,某超高层项目由于遗漏了钢管内混凝土的超声波检测报告,最终致使结构验收向后推迟了两个月。
轻钢结构和索膜结构资料差异
工业厂房以及临时建筑当中,轻钢结构是颇为常见的。钢结构制作分项,同样是需要焊接工艺评定以及零部件加工记录的,不过,探伤检测比例是能够简化一些的。安装分项的重点所在,乃是檩条与支撑系统的连接质量。墙面压型板以及屋面板分项,要去收集板材的防火检测报告以及抗风揭试验数据。
索膜结构相对小众,其资料体系全然各异。膜支撑构件制作分项,需钢结构支撑的验收记录,其安装分项同样如此。索安装分项,必定得有索力张拉记录以及应力测试报告。膜单元制作分项,最关键的是膜材的燃烧性能检测报告,其安装分项核心则是双轴拉伸试验数据,这些均属于消防验收与结构安全的硬性资料。
铝合金结构和木结构资料要求
在景观建筑以及幕墙工程里,现今铝合金结构出现得越发频繁。对于焊接与紧固件连接分项来讲,虽然要参照钢结构,然而却需采用铝合金专项规范来操作。至于零部件加工跟构件组装分项,得去收集涵盖阳极氧化膜厚度检测以及铝合金强度复验的报告。防腐处理和防火隔热这两方面,于铝合金结构中较容易被忽视,不过在消防验收之际,必须要提供防火涂层厚度检测记录。
木结构于文旅项目里用量大,在别墅工程中用量也大。方木原木结构分项,需进行木材含水率检测,还要做木材缺陷限值验收。胶合木结构,要提供结构用胶的胶合强度检测报告,轻型木结构要给出层板指接抗弯试验数据。木结构防护分项,涵盖防腐、防虫以及防火处理,相应的药剂渗透度检测不可少,防火涂料复验报告也不可或缺。

看过这篇文章之后,你将自身项目与之对照,当下正在开展的工程,属于哪一种类的主体结构,最容易遗漏哪一个分项的资料呢?欢迎于评论区留言交流,若感觉有用便点赞收藏,转发给更多有需要的小伙伴一同学习。
声明:除非特别标注,否则均为本站原创文章,转载时请以链接形式注明文章出处。如若本站内容侵犯了原著者的合法权益,可联系本站删除。



