电脑桌面
添加签字123到电脑桌面
安装后可以在桌面快捷访问

分部分项工程危险源告知书.doc

分部分项工程危险源告知书.doc_第1页
1/19
分部分项工程危险源告知书.doc_第2页
2/19
分部分项工程危险源告知书.doc_第3页
3/19
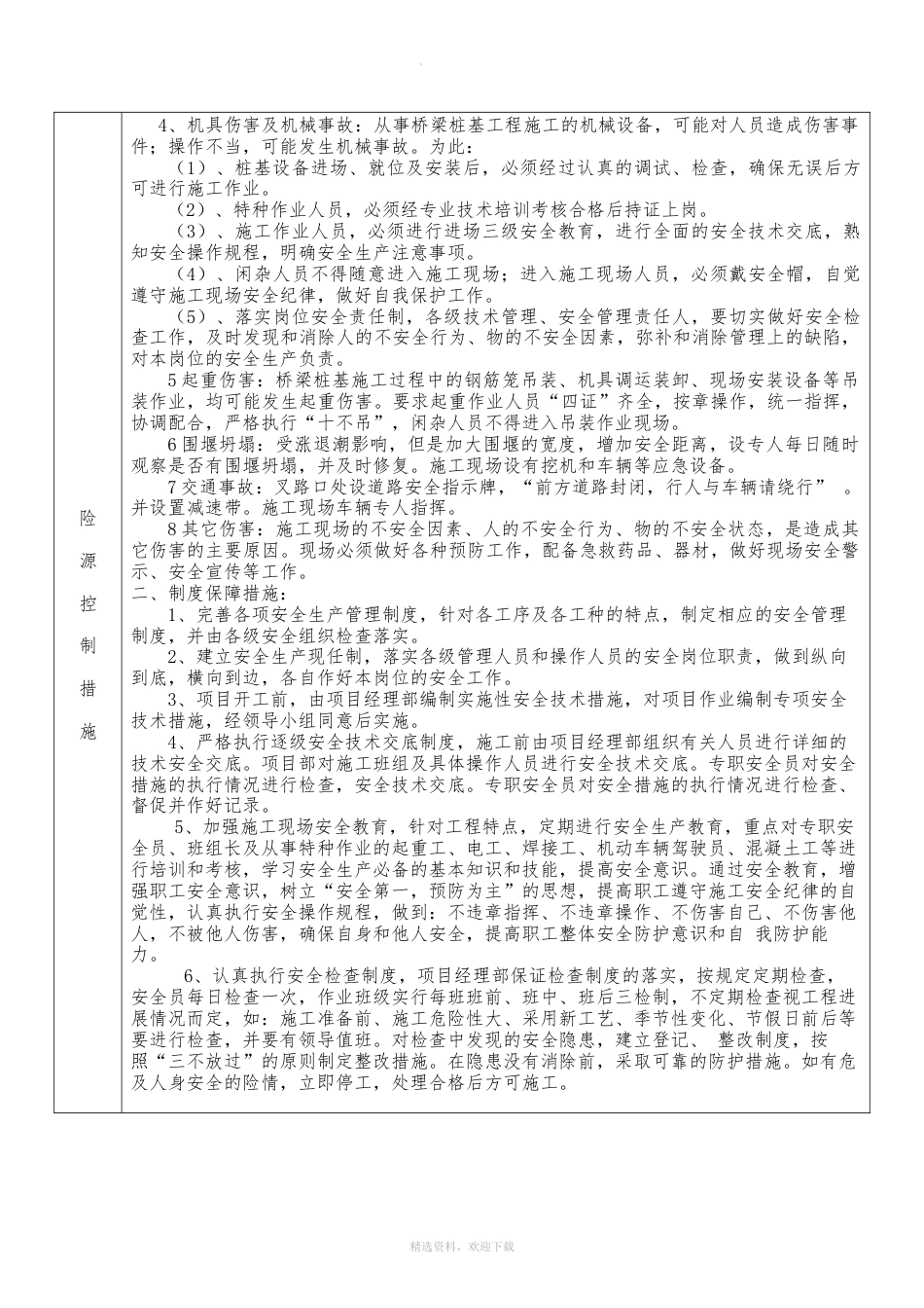
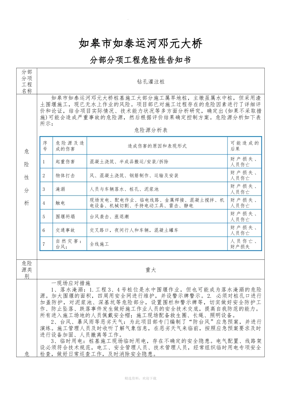
。如皋市如泰运河邓元大桥分部分项工程危险性告知书分部分项工程名称钻孔灌注桩危险性分析如皋市如泰运河邓元大桥桩基施工大部分施工属旱地桩,主墩虽属水中桩,但采用渣土围堰施工,现已无水上作业的风险。项目部已对施工过程存在的危险因素进行了详细评价和论证,结合项目实际情况、技术能力状况等多方面分析研究,确定出(如果不采取措施)可能会造成严重事故的危险源,然后根据评价结果确定控制方案。危险源分析如下表所示:危险源分析表序号危 险 源 及 造成的伤害造成伤害的原因和表现形式可 能 造 成 的后果1起重伤害混凝土浇筑、半成品搬运/安装/拆除财 产 损 失 、人员伤亡2物体打击风、混凝土浇筑、钢筋制作、运输及安装财 产 损 失 、人员伤亡3淹溺人员与车辆落水、桩孔、泥浆池财 产 损 失 、人员伤亡4触电现场发电、配电作业、临电线路、金属焊接、混凝土搅拌、机电设备、机械切割、手持电动工具、雷击、静电财 产 损 失 、人员伤亡5围堰坍塌台风袭击、涨退潮财 产 损 失 、人员伤亡6交通事故交叉路口,夜间行人和车辆,混凝土罐车财 产 损 失 、人员伤亡7自 然 灾 害 :台风;全线施工人 员 伤 亡 、财产损失危险源类别重大危一现场应对措施1、落水淹溺:1.工程 3、4 号桩位是水中围堰作业,但也可能成为落水淹溺的危险源。加大围堰的面积,四周用安全网进行维护,并设警示牌警示。2. 必须对桩孔口进行加盖防护,对泥浆池、深基坑等危险部分,设置围栏和警示牌等,切实做好安全防护工作、防止坠落、跌落事件发生做好施工作业人员的安全技术交底,提高自我防范的能力。所有进入施工场地的人员佩戴安全帽;施工现场配备救生圈、长绳、照明设备。2、台风、暴风雨等恶劣天气:为此项目部专门编制了“防台风”应急预案,并进行演练。施工管理人员及时收听了解气象信息,在恶劣天气来临前,按照应急预案要求及时进行设备加固、人员撤离等工作。3、临时用电:桩基施工现场临时用电,存在不确定的安全隐患。电气配置、线路架设必须符合技术规范,电工、安全管理人员、技术管理人员,经常组织临时用电专项安全检查,做好日常巡查工作,及时消除安全隐患。精选资料,欢迎下载 。险源控制措施4、机具伤害及机械事故:从事桥梁桩基工程施工的机械设备,可能对人员造成伤害事件;操作不当,可能发生机械事故。为此:(1)、桩基设备进场、就位及安装后,必须经过认真的调试、检查,确保无误后方可进行施工作业。(2)、特种作业人员,必须经专业技术培训考核合格后持证上岗。(3)、施工作业人员,必须进行进场三级安全教育,进行全面的安全技术交底,熟知安全操作规程,明确安全生产注意事项。(4)、闲杂人员不得随意进入施工现场;进入施工现场人员,必须戴安全帽,自觉遵守施工现场安全纪律,做好自我保护工作。(5)、落实岗位安全责任制,各级技术管理、安全管理责任人,要切实做好安全检查工作,及时发现和消除人的不安全行为、物的不安全因素,弥补和消除管理上的缺陷,对本岗位的安全生产负责。5 起重伤害:桥梁桩基施工过程中的钢筋笼吊装、机具调运装卸、现场安装设备等吊装作业,均可能发生起重伤害。要求起重作业人员“四证”齐全,按章操作,统一指挥,协调配合,严格执行“十不吊”,闲杂人员不得进入吊装作业现场。6 围堰坍塌:受涨退潮影响,但是加大围堰的宽度,增加安全距离,设专人每日随时观察是否有围堰坍塌,并及时修复。施工现场设有挖机和车辆等应急设备。7 交通事故:叉路口处设道路安全指示牌,“前方道路封闭,行人与车辆请绕行” 。并设置减速带。施工现场车辆专人指挥。8 其它伤害:施工现场的不安全因素、人的不安全行为、物的不安全状态,是造成其它伤害的主要原因。现场必须做好各种预防工作,配备急救药品、器材,做好现场安全警示、安全宣传等工作。二、制度保障措施:1、完善各项安全生产管理制度,针对各工序及各工种的特点,制定相应的安全管理制度,并由各级安全组织检查落实。 2、建立安全生产现任制,落实各级管理人员和操作人员的安全岗位职责,做到纵向到底,横向到边,各自作好本岗...

1、当您付费下载文档后,您只拥有了使用权限,并不意味着购买了版权,文档只能用于自身使用,不得用于其他商业用途(如 [转卖]进行直接盈利或[编辑后售卖]进行间接盈利)。
2、本站所有内容均由合作方或网友上传,本站不对文档的完整性、权威性及其观点立场正确性做任何保证或承诺!文档内容仅供研究参考,付费前请自行鉴别。
3、如文档内容存在违规,或者侵犯商业秘密、侵犯著作权等,请点击“违规举报”。

碎片内容

分部分项工程危险源告知书.doc

确认删除?
回到顶部
关注微信
  • 签字123