电脑桌面
添加签字123到电脑桌面
安装后可以在桌面快捷访问

硬母线安装工艺施工工艺流程.doc

硬母线安装工艺施工工艺流程.doc_第1页
1/9
硬母线安装工艺施工工艺流程.doc_第2页
2/9
硬母线安装工艺施工工艺流程.doc_第3页
3/9
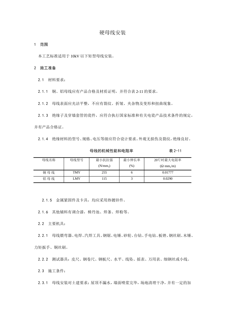
硬母线安装1 范围 本工艺标准适用于 10kV 以下矩型母线安装。2 施工准备 2.1 材料要求: 2.1.1 铜、铝母线应有产品合格及材质证明,并符合表 2-11 的要求。 2.1.2 母线表面应光洁平整,不应有裂纹、折皱、夹杂物及变形和扭曲现象。 2.1.3 绝缘子及穿墙套管的瓷件,应符合执行国家标准和有关电瓷产品技术条件的规定,并有产品合格证。 2.1.4 绝缘材料的型号、规格、电压等级应符合设计要求。外观无损伤及裂纹,绝缘良好。 母线的机械性能和电阻率 表 2-11母线名称母线型号最小抗拉强(N/mm2)最小伸长率(%)20℃时最大电阻率(Ω·mm2/m)铜 母 线TMY25560.01777铝 母 线LMY11530.0290 2.1.5 金属紧固件及卡具,均应采用热镀锌件。 2.1.6 其他辅料有调合漆,樟丹池、焊条、焊粉等。 2.2 主要机具: 2.2.1 母线煨弯器、电焊、汽焊工具、钢锯、电锤、砂轮、台钻、手电钻、板锉、钢丝刷、木锤、力矩扳手、铜丝刷。 2.2.2 测试器具:皮尺、钢卷尺、钢板尺、水平、线坠、摇表、万用表、细钢丝或小线。 2.3 施工条件: 2.3.1 母线安装对土建要求:屋顶不漏水,墙面喷浆完毕,场地清理干净,并有一定的加工场所。高空作业脚手架搭设完毕,安全技术部门验收合格。门窗齐全。 2.3.2 电气设备安装完毕,检验合格。 2.3.3 预留孔洞及预埋件尺寸、强度均符合设计要求。 2.3.4 施工图及技术资料齐全。3 操作工艺 3.1 工艺流程:放线测量→支架及拉紧装置制作安装 →绝缘子安装→母线的加工→母线的连接→母线安装→母线涂色刷油 →检查送电 3.2 放线测量: 3.2.1 进入现场后根据母线及支架敷设的不同情况,核对是否与图纸相符。 3.2.2 放线测量:核对沿母线敷设全长方向有无障碍物,有无与建筑结构或设备管道、通风等安装部件交叉现象。 3.2.3 配电柜内安装母线,测量与设备上其它部件安全距离是否符合要求。 3.2.4 放线测量出各段母线加工尺寸、支架尺寸,并划出支架安装距离及剔洞或固定件安装位置。 3.3 支架及拉紧装置的制作安装 3.3.1 母线支架用 50×50×5 角钢制作,膨胀螺栓固定在墙上(图 2-37)。 3.3.2 母线拉紧装置按附图制作组装(图 2-38)。 3.4 绝缘子安装: 3.4.1 绝缘子安装前要摇测绝缘,绝缘电阻值大于 1 兆欧为合格。检查绝缘子外观无裂纹、缺损现象,绝缘子灌注的螺栓、螺母牢固后方可使用。6~10kV 支柱绝缘子安装前应做耐压试验。 3.4.2 绝缘子上下要各垫一个石棉垫。 3.4.3 绝缘子夹板、卡板的制作规格要与母线的规格相适应。绝缘子夹板、卡板的安装要牢固。 3.5 母线的加工: 3.5.1 母线的调直与切断 3.5.1.1 母线调直采用母带调直器进行调直,手工调直时必须用木锤,下面垫道木进行作业,不得用铁锤。 3.5.1.2 母线切断可使用手锯或砂轮锯作业,不得用电弧或乙炔进行切断。 3.5.2 母线的弯曲: 3.5.2.1 母线的弯曲应用专用工具(母线煨弯器)冷煨,弯曲处不得有裂纹及显著的皱折。不得进行热弯。 3.5.2.2 母线平弯及立弯的弯曲半径(图 2-39)不得小于表 2-12 的规定。 3.5.2.3 母线扭弯、扭转部分的长度不得小于母线宽度的 2.5 倍~5 倍(图 2-40)。 3.6 母线的联接: 母线的联接可采用焊接或螺栓连接方式。 3.6.1 母线的焊接: 3.6.1.1 焊接的位置: 焊缝距离弯曲点或支持绝缘子边缘不得小于 50mm,同一相如有多片母线,其焊缝应相互错开不得小于 50mm。 矩形母线最小弯曲半径(R)值 表 2-12弯曲方式母线断面尺寸最小弯曲半径 (mm)(mm)铜铝钢平 弯50×5125×102h2h2h2.5h2h2h立 弯50×5125×101b1.5b1.5b2b0.5b1b 3.6.1.2 焊接的技术要求: 铝及铝合金母线的焊接应采用氩弧焊,铜母线焊接可采用 20l#或 202#紫铜焊条、301#铜焊粉或硼砂,为节约材料,亦可用废电线芯或废电缆芯线代替焊条,但表面应光洁无腐蚀,并须擦净油污,方可施焊。 焊接前应当用铜丝刷清除母线坡口处的氧化层,将母线用耐火砖等垫平对齐,防止错口,坡口处根据母线规格留出 1~5mm 的间隙,然后由焊工施焊,焊缝对口平直,不得错口、必须双面焊接。焊缝应凸起...

1、当您付费下载文档后,您只拥有了使用权限,并不意味着购买了版权,文档只能用于自身使用,不得用于其他商业用途(如 [转卖]进行直接盈利或[编辑后售卖]进行间接盈利)。
2、本站所有内容均由合作方或网友上传,本站不对文档的完整性、权威性及其观点立场正确性做任何保证或承诺!文档内容仅供研究参考,付费前请自行鉴别。
3、如文档内容存在违规,或者侵犯商业秘密、侵犯著作权等,请点击“违规举报”。

碎片内容

硬母线安装工艺施工工艺流程.doc

确认删除?
vip会员
分享赚钱
搜索
关注微信
  • 签字123
回到顶部