电脑桌面
添加签字123到电脑桌面
安装后可以在桌面快捷访问

厕、浴间涂膜防水施工工艺.doc

厕、浴间涂膜防水施工工艺.doc_第1页
1/5
厕、浴间涂膜防水施工工艺.doc_第2页
2/5
厕、浴间涂膜防水施工工艺.doc_第3页
3/5
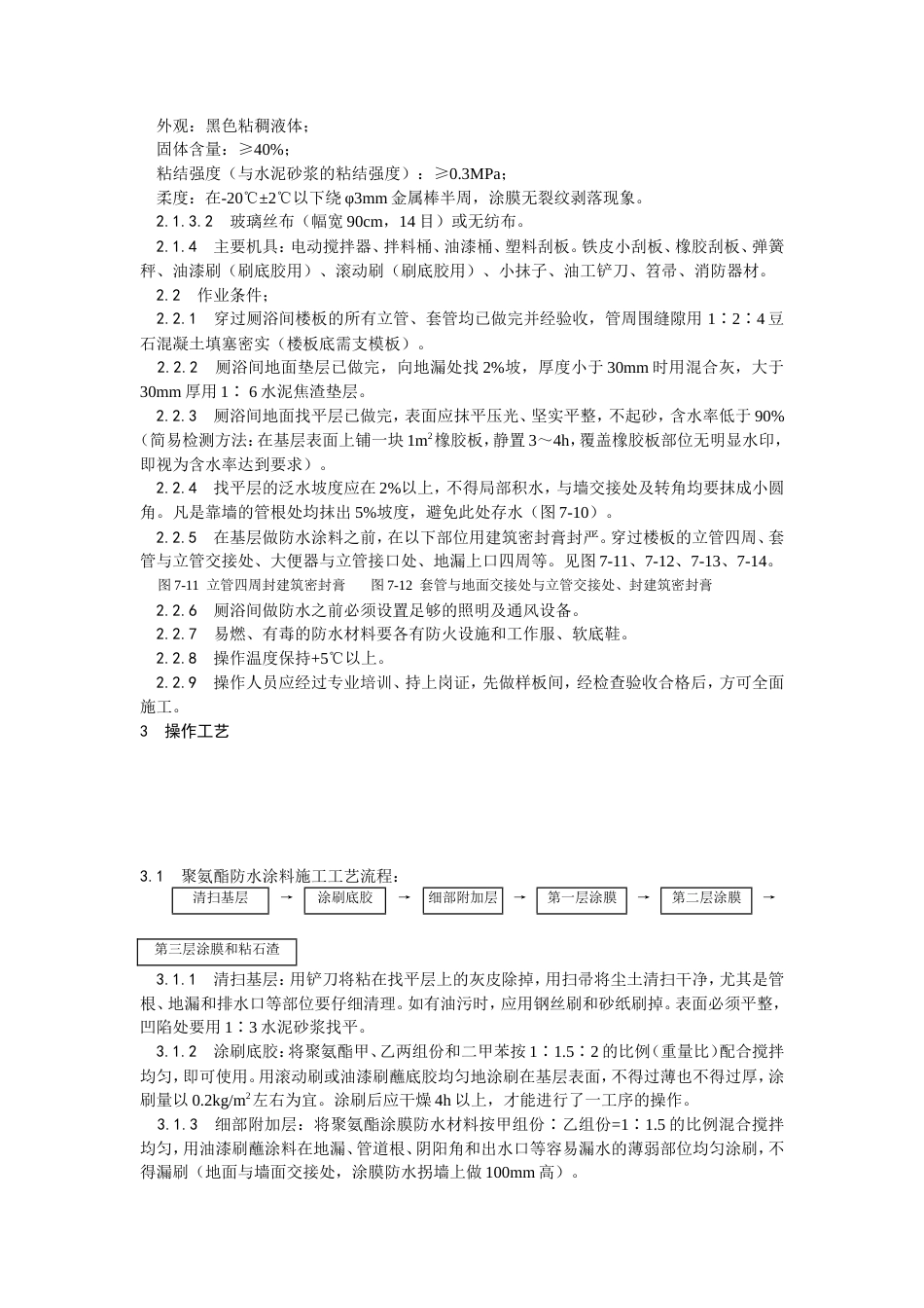
厕、浴间涂膜防水施工1 范围 本工艺标准适用于工业与民用建筑厕、浴间地面的聚氨酯、氯丁胶乳沥青、SBS 橡胶改性沥青等涂膜防水材料施工。2 施工准备 2.1 材料及主要机具: 2.1.1 聚氨酯防水涂料:是一种化学反应型涂料,以双组份形式使用,由甲组份和乙组份按规定比例配合后,发生化学反应,由液态变为固态,形成较厚的防水涂膜。 2.1.1.1 主体材料: 甲组份:异氰酸基含料,以 3.5±0.2%为宜。 乙组份:羟基含量,以 0.7±0.1%为宜。 甲、乙料易燃、有毒、均用铁桶包装,贮存时应密封,进场后放在阴凉、干燥、无强日光直晒的库房(或场地)存放。施工操作时应按厂家说明的比例进行配合,操作场地要防火、通风,操作人员应戴手套、口罩、眼镜等,以防溶剂中毒。 2.1.1.2 主要辅助材料: 磷酸或苯磺酰氯:凝固过快时,作缓凝剂。 二月桂酸二丁基锡:凝固过慢,作促凝剂用。 二甲苯:清洗施工工具用。 乙酸乙酯:清洗手上凝胶用。 107 胶:修补基层用。 玻璃丝布(幅宽 90cm,14 目)或无纺布。 石渣:φ2mm 左右,粘结过渡层用。 水泥:425 号以上硅酸盐水泥、普通硅酸盐水泥或矿渣硅酸盐水泥,补基层用。 2.1.1.3 聚氨酯防水涂料,必须经试验合格方能使用,其技术性能应符合以下要求: 固体含量:≥93%; 抗拉强度:0.6MPa 以上; 延伸率:≥300%; 柔度:在-20℃绕 φ20mm 圆棒无裂纹; 耐热性:在 85℃。加热 5h,涂膜无流淌和集中气泡; 不透水水性:动水压 0.2MPa 恒压 lh 不透水。 2.1.2 氯丁胶乳沥青防水涂料:系水乳型,以聚氯丁二烯乳状波与乳化石油沥青在一定条件下均匀掺合乳化后,呈深棕色涂料。 2.1.2.1 氯丁胶乳沥青使用前必须试验,其技术性能应符合以下要求: 外观:深棕色乳状液 固体含量;≥43%; 粘结强度:0. 67MPa; 柔度:-10℃绕 φ10mm 圆棒无裂纹; 耐热性:80℃,5h 无变化; 不透水性:动水压 0.1MPa,但压 0.5h 不透水。 2.1.2.2 如设计要求加布时,为中碱涂膜玻璃丝布(幅宽 90cm,l4 目)或无纺布。 2.1.3 SBS 橡胶改性沥青防水涂料:是以沥青、橡胶、合成树脂为主要原料制成的水乳型弹性沥青防水材料。在沥青中加入 SBS 以后提高了沥青的防水性和弹性。 2.1.3.1 SBS 橡胶改性沥青防水涂料,使用前应经试验合格后方可使用,其技术性能应符合以厂要求: 外观:黑色粘稠液体; 固体含量:≥40%; 粘结强度(与水泥砂浆的粘结强度):≥0.3MPa; 柔度:在-20℃±2℃以下绕 φ3mm 金属棒半周,涂膜无裂纹剥落现象。 2.1.3.2 玻璃丝布(幅宽 90cm,14 目)或无纺布。 2.1.4 主要机具:电动搅拌器、拌料桶、油漆桶、塑料刮板。铁皮小刮板、橡胶刮板、弹簧秤、油漆刷(刷底胶用)、滚动刷(刷底胶用)、小抹子、油工铲刀、笤帚、消防器材。 2.2 作业条件; 2.2.1 穿过厕浴间楼板的所有立管、套管均已做完并经验收,管周围缝隙用 1∶2∶4 豆石混凝土填塞密实(楼板底需支模板)。 2.2.2 厕浴间地面垫层已做完,向地漏处找 2%坡,厚度小于 30mm 时用混合灰,大于30mm 厚用 1∶ 6 水泥焦渣垫层。 2.2.3 厕浴间地面找平层已做完,表面应抹平压光、坚实平整,不起砂,含水率低于 90%(简易检测方法:在基层表面上铺一块 1m2橡胶板,静置 3~4h,覆盖橡胶板部位无明显水印,即视为含水率达到要求)。 2.2.4 找平层的泛水坡度应在 2%以上,不得局部积水,与墙交接处及转角均要抹成小圆角。凡是靠墙的管根处均抹出 5%坡度,避免此处存水(图 7-10)。 2.2.5 在基层做防水涂料之前,在以下部位用建筑密封膏封严。穿过楼板的立管四周、套管与立管交接处、大便器与立管接口处、地漏上口四周等。见图 7-11、7-12、7-13、7-14。 图 7-11 立管四周封建筑密封膏 图 7-12 套管与地面交接处与立管交接处、封建筑密封膏 2.2.6 厕浴间做防水之前必须设置足够的照明及通风设备。 2.2.7 易燃、有毒的防水材料要各有防火设施和工作服、软底鞋。 2.2.8 操作温度保持+5℃以上。 2.2.9 操作人员应经过专业培训、持上岗证,先做样板间,经检查验...

1、当您付费下载文档后,您只拥有了使用权限,并不意味着购买了版权,文档只能用于自身使用,不得用于其他商业用途(如 [转卖]进行直接盈利或[编辑后售卖]进行间接盈利)。
2、本站所有内容均由合作方或网友上传,本站不对文档的完整性、权威性及其观点立场正确性做任何保证或承诺!文档内容仅供研究参考,付费前请自行鉴别。
3、如文档内容存在违规,或者侵犯商业秘密、侵犯著作权等,请点击“违规举报”。

碎片内容

厕、浴间涂膜防水施工工艺.doc

确认删除?
vip会员
分享赚钱
搜索
关注微信
  • 签字123
回到顶部