电脑桌面
添加签字123到电脑桌面
安装后可以在桌面快捷访问

混凝土垫层施工工艺.doc

混凝土垫层施工工艺.doc_第1页
1/3
混凝土垫层施工工艺.doc_第2页
2/3
混凝土垫层施工工艺.doc_第3页
3/3
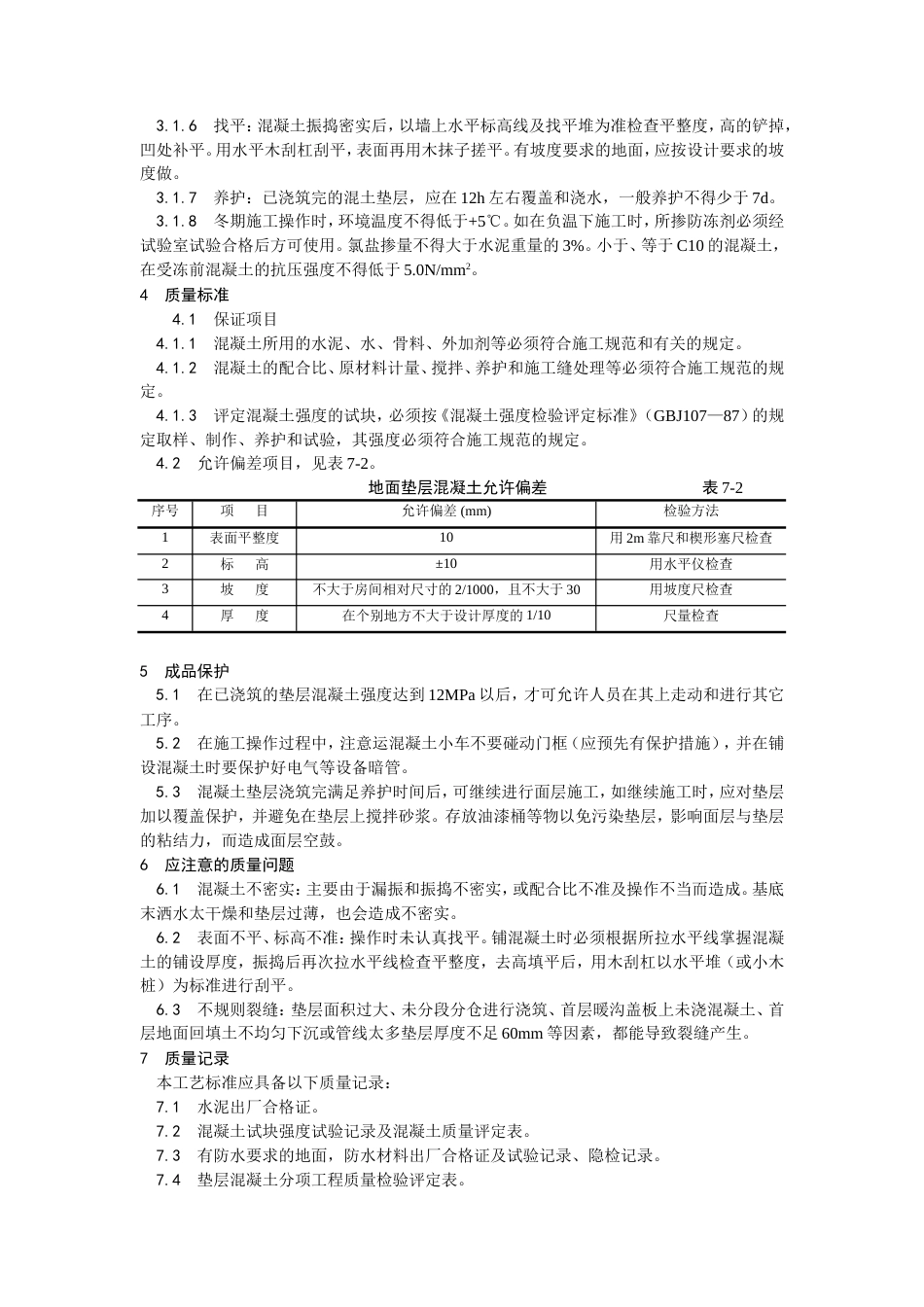
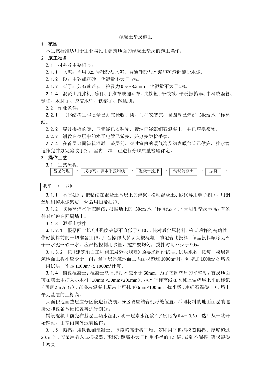
混凝土垫层施工1 范围 本工艺标准适用于工业与民用建筑地面的混凝土垫层的施工操作。2 施工准备 2.1 材料及主要机具: 2.1.1 水泥:宜用 325 号硅酸盐水泥、普通硅酸盐水泥和矿渣硅酸盐水泥。 2.1.2 砂:中砂或粗砂,含泥量不大于 5%。 2.1.3 石子:卵石或碎石,粒径为 0.5~3.2mm,含泥量不大于 2%。 2.1.4 混凝土搅拌机、磅秤、手推车或翻斗车、尖铁锹、平铁锹、平板振捣器、串桶或溜管、刮杠、木抹子、胶皮水管、铁錾子、钢丝刷。 2.2 作业条件: 2.2.1 主体结构工程质量已办完验收手续,门框安装完,墙四周已弹好+50cm 水平标高线。 2.2.2 穿过楼板的暖、卫管线已安装完,管洞已浇筑细石混凝土,并已填塞密实。 2.2.3 铺设在垫层中的水平电管已做完,并办完隐检手续。 2.2.4 在首层地面浇筑混凝土垫层前,穿过室内的暖气沟及沟内暖气管已做完,排水管道作完并办完验收手续,室内回填土已进行分项质量检验评定。3 操作工艺 3.1 工艺流程:基层处理→找标高、弹水平控制线→混凝土搅拌→铺设混凝土→振捣→找平→养护 3.1.1 基层处理:把粘结在混凝土基层上的浮浆、松动混凝土、砂浆等用錾子剔掉,用钢丝刷刷掉水泥浆皮,然后用扫帚扫净。 3.1.2 找标高弹水平控制线:根据墙上的+50cm 水平标高线,往下量测出垫层标高,有条件时可弹在四周墙上。 3.1.3 混凝土搅拌 3.1.3.1 根据配合比(其强度等级不直低于 C10),核对后台原材料,检查磅秤的精确性,作好搅拌前的一切准备工作。后台操作人员认真按混凝土的配合比投料,每盘投料顺序为石子→水泥→砂→水。应严格控制用水量,搅拌要均匀,搅拌时间不少于 90s。 3.1.3.2 按《建筑地面工程施工及验收规范》的要求制作试块。试块组数,按每一楼层建筑地面工程不应少于一组。当每层建筑地面工程面积超过 1000m2时,每增加 1000m2各增做一组试块,不足 1000m2按 1000m2计算。 3.1.4 铺设混凝土:混凝土垫层厚度不应小于 60mm。为了控制垫层的平整度,首层地面可在填土中打入小木桩(30mm ×30mm×200mm),拉水平标高线在木桩上做垫层上平的标记(间距 2m 左右)。在楼层混凝土基层上可抹 100mm×100mm,找平墩(用细石混凝土),墩上平为垫层的上标高。 大面积地面垫层应分区段进行浇筑。分区段应结合变形缝位置、不同材料的地面面层的连接处和设备基础位置等进行划分。 铺设混凝土前先在基层上洒水湿润,刷一层素水泥浆(水次比为 0.4~0.5),然后从一端开始铺设,由室内向外退着操作。 3.1.5 振捣:用铁锹铺混凝土,厚度略高于找平堆,随即用平板振捣器振捣。厚度超过20cm 时,应采用插入式振捣器,其移动距离不大于作用半径的 1.5 倍,做到不漏振,确保混凝土密实。 3.1.6 找平:混凝土振捣密实后,以墙上水平标高线及找平堆为准检查平整度,高的铲掉,凹处补平。用水平木刮杠刮平,表面再用木抹子搓平。有坡度要求的地面,应按设计要求的坡度做。 3.1.7 养护:已浇筑完的混土垫层,应在 12h 左右覆盖和浇水,一般养护不得少于 7d。 3.1.8 冬期施工操作时,环境温度不得低于+5℃。如在负温下施工时,所掺防冻剂必须经试验室试验合格后方可使用。氯盐掺量不得大于水泥重量的 3%。小于、等于 C10 的混凝土,在受冻前混凝土的抗压强度不得低于 5.0N/mm2。4 质量标准 4.1 保证项目 4.1.1 混凝土所用的水泥、水、骨料、外加剂等必须符合施工规范和有关的规定。 4.1.2 混凝土的配合比、原材料计量、搅拌、养护和施工缝处理等必须符合施工规范的规定。 4.1.3 评定混凝土强度的试块,必须按《混凝土强度检验评定标准》(GBJ107—87)的规定取样、制作、养护和试验,其强度必须符合施工规范的规定。 4.2 允许偏差项目,见表 7-2。 地面垫层混凝土允许偏差 表 7-2序号项 目允许偏差 (mm)检验方法1表面平整度10用 2m 靠尺和楔形塞尺检查2标 高±10用水平仪检查3坡 度不大于房间相对尺寸的 2/1000,且不大于 30用坡度尺检查4厚 度在个别地方不大于设计厚度的 1/10尺量检查5 成品保护 5.1 在已浇筑的垫层混凝土强度达到 12MPa 以...

1、当您付费下载文档后,您只拥有了使用权限,并不意味着购买了版权,文档只能用于自身使用,不得用于其他商业用途(如 [转卖]进行直接盈利或[编辑后售卖]进行间接盈利)。
2、本站所有内容均由合作方或网友上传,本站不对文档的完整性、权威性及其观点立场正确性做任何保证或承诺!文档内容仅供研究参考,付费前请自行鉴别。
3、如文档内容存在违规,或者侵犯商业秘密、侵犯著作权等,请点击“违规举报”。

碎片内容

混凝土垫层施工工艺.doc

确认删除?
vip会员
分享赚钱
搜索
关注微信
  • 签字123
回到顶部