电脑桌面
添加签字123到电脑桌面
安装后可以在桌面快捷访问

细石混凝土地面施工工艺.doc

细石混凝土地面施工工艺.doc_第1页
1/3
细石混凝土地面施工工艺.doc_第2页
2/3
细石混凝土地面施工工艺.doc_第3页
3/3
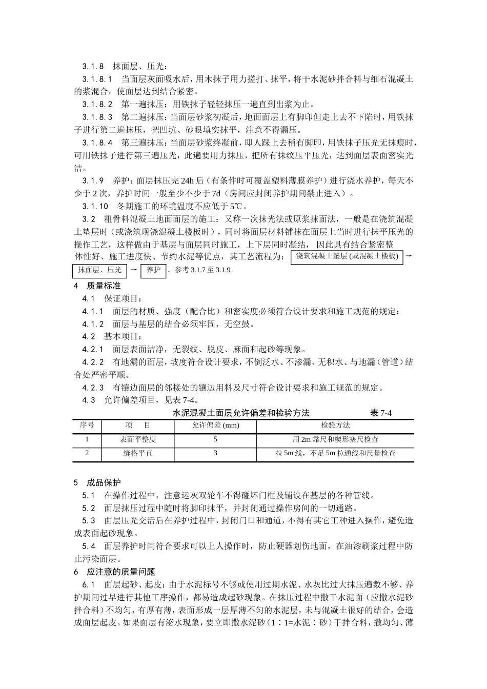
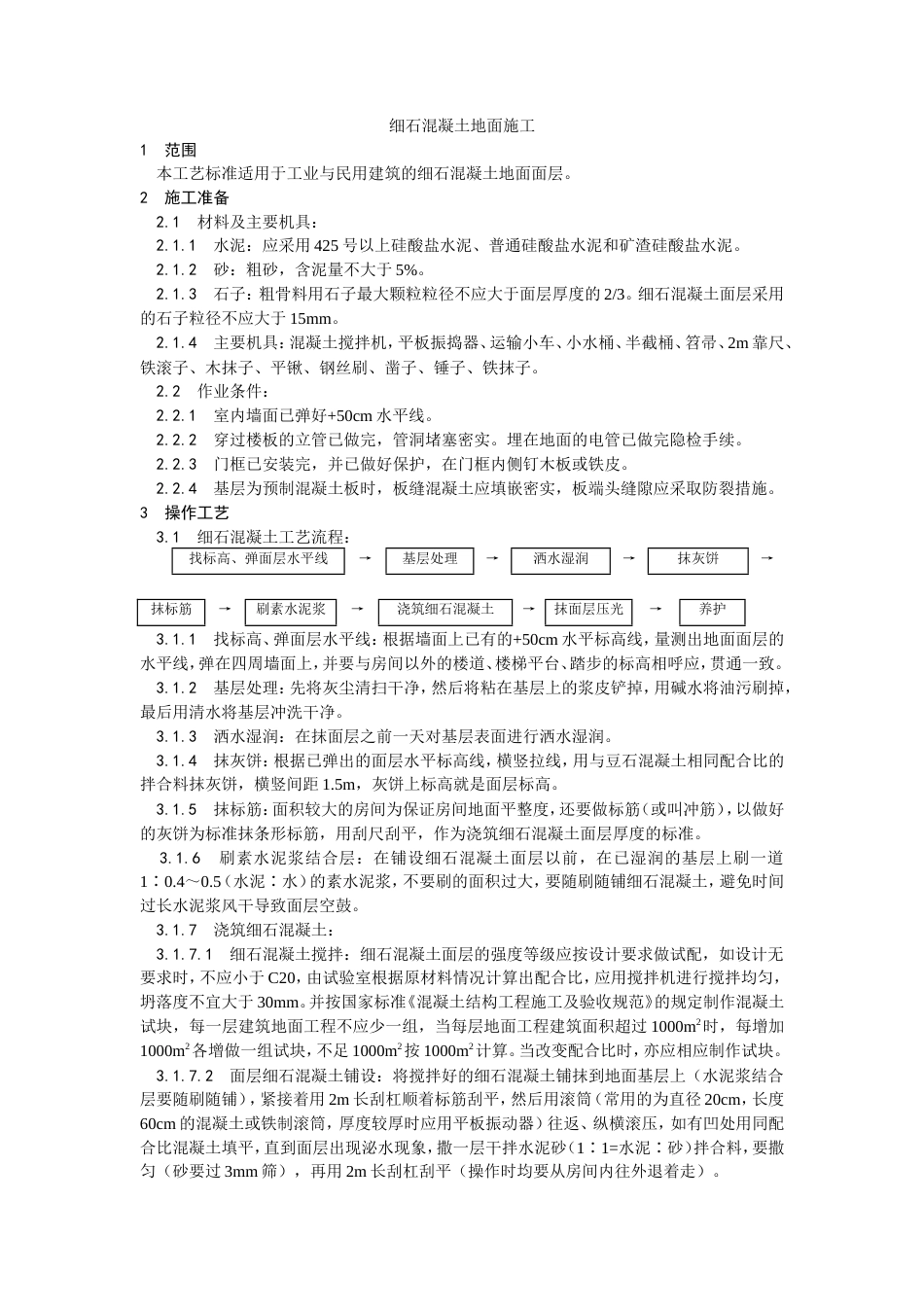
细石混凝土地面施工1 范围 本工艺标准适用于工业与民用建筑的细石混凝土地面面层。2 施工准备 2.1 材料及主要机具: 2.1.1 水泥:应采用 425 号以上硅酸盐水泥、普通硅酸盐水泥和矿渣硅酸盐水泥。 2.1.2 砂:粗砂,含泥量不大于 5%。 2.1.3 石子:粗骨料用石子最大颗粒粒径不应大于面层厚度的 2/3。细石混凝土面层采用的石子粒径不应大于 15mm。 2.1.4 主要机具:混凝土搅拌机,平板振捣器、运输小车、小水桶、半截桶、笤帚、2m 靠尺、铁滚子、木抹子、平锹、钢丝刷、凿子、锤子、铁抹子。 2.2 作业条件: 2.2.1 室内墙面已弹好+50cm 水平线。 2.2.2 穿过楼板的立管已做完,管洞堵塞密实。埋在地面的电管已做完隐检手续。 2.2.3 门框已安装完,并已做好保护,在门框内侧钉木板或铁皮。 2.2.4 基层为预制混凝土板时,板缝混凝土应填嵌密实,板端头缝隙应采取防裂措施。3 操作工艺 3.1 细石混凝土工艺流程:找标高、弹面层水平线→基层处理→洒水湿润→抹灰饼→抹标筋→刷素水泥浆→浇筑细石混凝土→抹面层压光→养护 3.1.1 找标高、弹面层水平线:根据墙面上已有的+50cm 水平标高线,量测出地面面层的水平线,弹在四周墙面上,并要与房间以外的楼道、楼梯平台、踏步的标高相呼应,贯通一致。 3.1.2 基层处理:先将灰尘清扫干净,然后将粘在基层上的浆皮铲掉,用碱水将油污刷掉,最后用清水将基层冲洗干净。 3.1.3 洒水湿润:在抹面层之前一天对基层表面进行洒水湿润。 3.1.4 抹灰饼:根据已弹出的面层水平标高线,横竖拉线,用与豆石混凝土相同配合比的拌合料抹灰饼,横竖间距 1.5m,灰饼上标高就是面层标高。 3.1.5 抹标筋:面积较大的房间为保证房间地面平整度,还要做标筋(或叫冲筋),以做好的灰饼为标准抹条形标筋,用刮尺刮平,作为浇筑细石混凝土面层厚度的标准。 3.1.6 刷素水泥浆结合层:在铺设细石混凝土面层以前,在已湿润的基层上刷一道1∶0.4~0.5(水泥∶水)的素水泥浆,不要刷的面积过大,要随刷随铺细石混凝土,避免时间过长水泥浆风干导致面层空鼓。 3.1.7 浇筑细石混凝土: 3.1.7.1 细石混凝土搅拌:细石混凝土面层的强度等级应按设计要求做试配,如设计无要求时,不应小于 C20,由试验室根据原材料情况计算出配合比,应用搅拌机进行搅拌均匀,坍落度不宜大于 30mm。并按国家标准《混凝土结构工程施工及验收规范》的规定制作混凝土试块,每一层建筑地面工程不应少一组,当每层地面工程建筑面积超过 1000m2时,每增加1000m2各增做一组试块,不足 1000m2按 1000m2计算。当改变配合比时,亦应相应制作试块。 3.1.7.2 面层细石混凝土铺设:将搅拌好的细石混凝土铺抹到地面基层上(水泥浆结合层要随刷随铺),紧接着用 2m 长刮杠顺着标筋刮平,然后用滚筒(常用的为直径 20cm,长度60cm 的混凝土或铁制滚筒,厚度较厚时应用平板振动器)往返、纵横滚压,如有凹处用同配合比混凝土填平,直到面层出现泌水现象,撒一层干拌水泥砂(1∶1=水泥∶砂)拌合料,要撒匀(砂要过 3mm 筛),再用 2m 长刮杠刮平(操作时均要从房间内往外退着走)。 3.1.8 抹面层、压光: 3.1.8.1 当面层灰面吸水后,用木抹子用力搓打、抹平,将干水泥砂拌合料与细石混凝土的浆混合,使面层达到结合紧密。 3.1.8.2 第一遍抹压:用铁抹子轻轻抹压一遍直到出浆为止。 3.1.8.3 第二遍抹压:当面层砂浆初凝后,地面面层上有脚印但走上去不下陷时,用铁抹子进行第二遍抹压,把凹坑、砂眼填实抹平,注意不得漏压。 3.1.8.4 第三遍抹压:当面层砂浆终凝前,即人踩上去稍有脚印,用铁抹子压光无抹痕时,可用铁抹子进行第三遍压光,此遍要用力抹压,把所有抹纹压平压光,达到面层表面密实光洁。 3.1.9 养护:面层抹压完 24h 后(有条件时可覆盖塑料薄膜养护)进行浇水养护,每天不少于 2 次,养护时间一般至少不少于 7d(房间应封闭养护期间禁止进入)。 3.1.10 冬期施工的环境温度不应低于 5℃。 3.2 粗骨料混凝土地面面层的施工:又称一次抹光法或原浆抹面法,一般是在浇筑混凝土垫层时(或浇筑现浇混凝土楼...

1、当您付费下载文档后,您只拥有了使用权限,并不意味着购买了版权,文档只能用于自身使用,不得用于其他商业用途(如 [转卖]进行直接盈利或[编辑后售卖]进行间接盈利)。
2、本站所有内容均由合作方或网友上传,本站不对文档的完整性、权威性及其观点立场正确性做任何保证或承诺!文档内容仅供研究参考,付费前请自行鉴别。
3、如文档内容存在违规,或者侵犯商业秘密、侵犯著作权等,请点击“违规举报”。

碎片内容

细石混凝土地面施工工艺.doc

确认删除?
vip会员
分享赚钱
搜索
关注微信
  • 签字123
回到顶部