电脑桌面
添加签字123到电脑桌面
安装后可以在桌面快捷访问

水平钢筋窄间隙焊施工工艺.doc

水平钢筋窄间隙焊施工工艺.doc_第1页
1/5
水平钢筋窄间隙焊施工工艺.doc_第2页
2/5
水平钢筋窄间隙焊施工工艺.doc_第3页
3/5
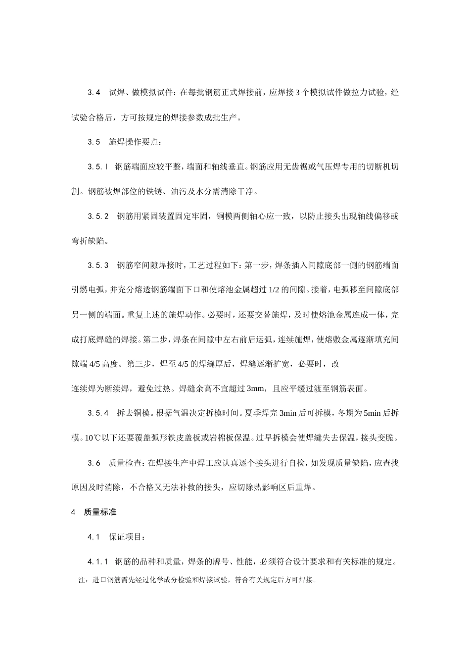
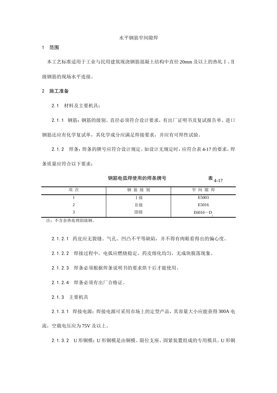
水平钢筋窄间隙焊1 范围 本工艺标准适用于工业与民用建筑现浇钢筋混凝土结构中直径 20mm 及以上的热轧Ⅰ、Ⅱ级钢筋的现场水平连接。2 施工准备 2.1 材料及主要机具: 2.1.1 钢筋:钢筋的级别、直径必须符合设计要求,有出厂证明书及复试报告单。进口钢筋还应有化学复试单,其化学成分应满足焊接要求,并应有可焊性试验。 2.1.2 焊条:焊条的牌号应符合设计规定。如设计无规定时,应符合表 4-17 的要求,焊条质量应符合以下要求: 钢筋电弧焊使用的焊条牌号 表 4-17项 次钢 筋 级 别窄 间 隙 焊123Ⅰ级Ⅱ级Ⅲ级E5003E5016E6016—D1 注:不含余热处理Ⅲ级钢。 2.1.2.1 药皮应无裂缝、气孔、凹凸不平等缺陷,并不得有肉眼看得出的偏心度。 2.1.2.2 焊接过程中,电弧应燃烧稳定,药皮熔化均匀,无成块脱落现象。 2.1.2.3 焊条必须根据焊条说明书的要求烘干后才能使用。 2.1.2.4 焊条必须有出厂合格证。 2.1.3 主要机具 2.1.3.1 焊接电源:焊接电源可采用市场上的定型产品,其容量大小应能获得 300A 电流,空载电压应为 75V 及以上。 2.1.3.2 U 形铜模:U 形铜模是由铜模、限位支座、固紧装置组成的专用模具。U 形铜模可用紫铜板压制或铜棒加工而成,也可用电解铜浇铸后经少许加工而成。铜模大小应与被焊钢筋直径相适应。一种铜模只宜用于相近的两种直径钢筋焊接。铜模应具有一定的厚度和体积。 2.1.3.3 其它机具:焊接电缆、电焊钳、面罩、垫子、钢丝刷、无齿锯等。 2.2 作业条件: 2.2.1 焊工必须持有有效的考试合格证。 2.2.2 接头位置应符合规定。 2.2.3 电源应符合要求。 2.2.4 作业场地应有安全防护设施,以及防火和必要的通风措施,防止发生烧伤、触电、中毒及火灾等事故。 2.2.5 熟悉图纸,做好技术交底。3 操作工艺 3.1 工艺流程检查设备→选择焊接参数→试焊作模拟试件→送试→确定焊接参数→施焊→质量检验 3.2 检查电源、弧焊机及工具:焊接地线应与钢筋接触良好,防止因起弧而烧伤钢筋。 3.3 选择焊接参数:根据钢筋直径,参照表 4-18 选择焊接参数。 水平钢筋窄间隙焊焊接参数 表 4-18钢筋直径 (mm)间隙大小 (mm)焊条直径 (mm)焊接电流 (A)2010~123.2100~1102210~123.2100~1102512~144.0150~1602812~144.0150~1603212~144.0150~1603613~155.0220~2304013~155.0220~230 3.4 试焊、做模拟试件:在每批钢筋正式焊接前,应焊接 3 个模拟试件做拉力试验,经试验合格后,方可按规定的焊接参数成批生产。 3.5 施焊操作要点: 3.5.l 钢筋端面应较平整,端面和轴线垂直。钢筋应用无齿锯或气压焊专用的切断机切割。钢筋被焊部位的铁锈、油污及水分需清除干净。 3.5.2 钢筋用紧固装置固定牢固,铜模两侧轴心应一致,以防止接头出现轴线偏移或弯折缺陷。 3.5.3 钢筋窄间隙焊接时,工艺过程如下:第一步,焊条插入间隙底部一侧的钢筋端面引燃电弧,并充分熔透钢筋端面下口和使熔池金属超过 1/2 的间隙。接着,电弧移至间隙底部另一侧的端面。重复上述的施焊动作。必要时,还要交替施焊,及时使熔池金属连成一体,完成打底焊缝的焊接。第二步,焊条在间隙中左右前后运弧,连续施焊,使熔敷金属逐渐填充间隙端 4/5 高度。第三步,焊至 4/5 的焊缝厚后,焊缝逐渐扩宽,必要时,改连续焊为断续焊,避免过热。焊缝余高不宜超过 3mm,且应平缓过渡至钢筋表面。 3.5.4 拆去铜模。根据气温决定拆模时间。夏季焊完 3min 后可拆模,冬期为 5min 后拆模。10℃以下还要覆盖弧形铁皮盖板或岩棉板保温。过早拆模会使焊缝失去保温,接头变脆。 3.6 质量检查:在焊接生产中焊工应认真逐个接头进行自检,如发现质量缺陷,应查找原因及时消除,不合格又无法补救的接头,应切除热影响区后重焊。4 质量标准 4.1 保证项目: 4.1.1 钢筋的品种和质量,焊条的牌号、性能,必须符合设计要求和有关标准的规定。 注:进口钢筋需先经过化学成分检验和焊接试验,符合有关规定后方可焊接。 检验方法;检查出厂证明书和试验报告单。 4.1.2 钢筋的规格、焊接接头的位置,同一区段内有...

1、当您付费下载文档后,您只拥有了使用权限,并不意味着购买了版权,文档只能用于自身使用,不得用于其他商业用途(如 [转卖]进行直接盈利或[编辑后售卖]进行间接盈利)。
2、本站所有内容均由合作方或网友上传,本站不对文档的完整性、权威性及其观点立场正确性做任何保证或承诺!文档内容仅供研究参考,付费前请自行鉴别。
3、如文档内容存在违规,或者侵犯商业秘密、侵犯著作权等,请点击“违规举报”。

碎片内容

水平钢筋窄间隙焊施工工艺.doc

确认删除?
vip会员
分享赚钱
搜索
关注微信
  • 签字123
回到顶部