电脑桌面
添加签字123到电脑桌面
安装后可以在桌面快捷访问

组合钢框木(竹)胶合板模板的安装与拆除工艺.doc

组合钢框木(竹)胶合板模板的安装与拆除工艺.doc_第1页
1/15
组合钢框木(竹)胶合板模板的安装与拆除工艺.doc_第2页
2/15
组合钢框木(竹)胶合板模板的安装与拆除工艺.doc_第3页
3/15
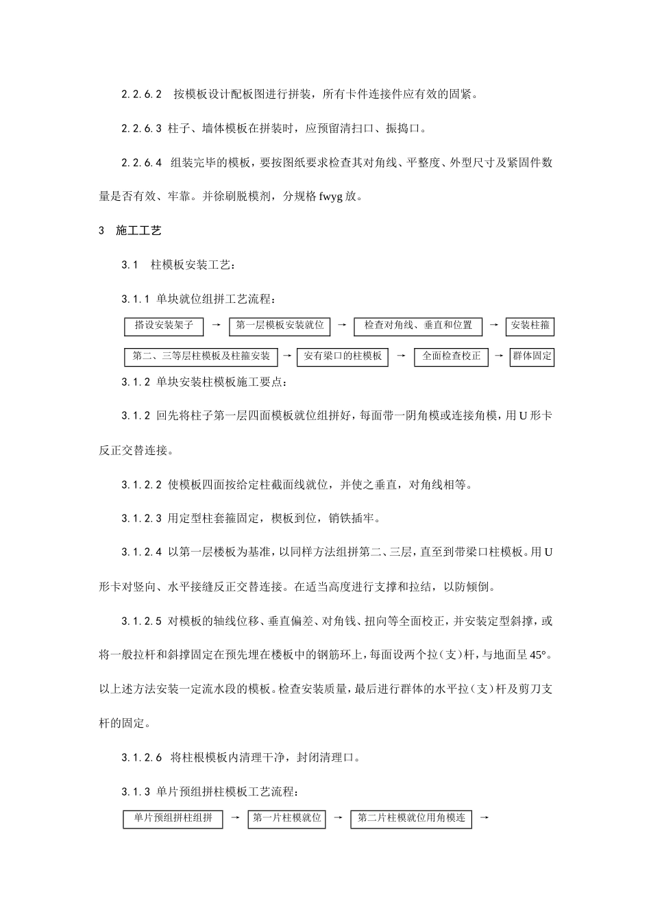
组合钢框木(竹)胶合板模板的安装与拆除1 范围 本工艺标准适用于工业与民用建筑现浇混凝土框架(包括框架剪力墙)、剪力墙及筒体结构模板施工。2 施工准备 2.1 材料及主要机具: 2.1.1 钢框木(竹)胶合板块:长度为 900、1200、1500、1800 和 2400mm;宽度为 300、450、600 和 750mm。宽度为 100、150 和 200mm 的窄条,配以组合钢模板。 2.1.2 定型钢角模:阴角模 150mm×150mm×900mm (1200、1500、1800mm);阳角模150×150×900mm(1200、1500、1800);可调阴角模 250mm×250mm×900mm(1200、1500、1800mm)及可调 T 型调节模板,L 型可调模板和连接角模等。 2.1.3 连接附件:U 形卡、扣件、紧固螺栓、钩头螺栓、L 型插销、穿墙螺栓、防水穿墙拉杆螺栓、柱模定型箍。 2.1.4 支撑系统:定型空腔龙骨(桁架梁)、碗扣立杆、横杆、斜杆、双可调早拆翼托、单可调早拆翼托、立杆垫座、立杆可调底座、模板侧向支腿、木方。 2.1.5 脱模剂:水质隔离剂。 2.1.6 工具:铁木榔头、活动(套口)板子、水平尺、钢卷尺、托线板、轻便爬梯、脚手板、吊车等。 2.2 作业条件: 2.2.1 模板设计: 2.2.1.1 确定所建工程的施工区、段划分。根据工程结构的形式、特点及现场条件,合理确定模板工程施工的流水区段,以减少模板投入,增加周转次数,均衡工序工程(钢筋、模板、混凝土工序)的作业量。 2.2.1.2 确定结构模板平面施工总图。在总图中标志出各种构件的型号、位置、数量、尺寸、标高及相同或略加拼补即相同的构件的替代关系并编号,以减少配板的种类、数量和明确模板的替代流向与位置。 2.2.1.3 确定模板配板平面布置及支撑布置。根据总图对梁、板、柱等尺寸及编号设计出配板图,应标志出不同型号、尺寸单块模板平面布置,纵横龙骨规格、数量及排列尺寸;柱箍选用的形式及间距;支撑系统的竖向支撑、侧向支撑、横向拉接件的型号、间距。预制拼装时,还应绘制标志出组装定型的尺寸及其与周边的关系。 2.2.1.4 绘图与验算:在进行模板配板布置及支撑系统布置的基础上,要严格对其强度、刚度及稳定性进行验算,合格后要绘制全套模板设计图,其中包括:模板平面布置配板图,分块图、组装图、节点大样图、零件及非定型拼接件加工图。 2.2.1.5 轴线、模板线(或模边借线)放线完毕。水平控制标高引测到预留插筋或其它过渡引测点,并办好预检手续。 2.2.3 模板承垫底部,治模板内边线用 1∶3 水泥砂浆,根据给定标高线准确找平。外墙、外柱的外边根部,根据标高线设置模板承垫木方,与找干砂浆上平交圈,以保证标高准确和不漏浆。 2.2.4 设置模板(保护层)定位基准,即在墙、柱主筋上距地面 5~8cm,根据模板线,按保护层厚度焊接水平支杆,以防模板水平位移。 2.2.5 柱子、墙、梁模板钢筋绑扎完毕;水电管线、预留洞。预埋件已安装完毕,绑好钢筋保护层垫块,并办完隐预检手续。 2.2.6 预组拼装模板: 2.2.6.1 拼装模板的场地应夯实平整,条件允许时应设拼装操作平台。 2.2.6.2 按模板设计配板图进行拼装,所有卡件连接件应有效的固紧。 2.2.6.3 柱子、墙体模板在拼装时,应预留清扫口、振捣口。 2.2.6.4 组装完毕的模板,要按图纸要求检查其对角线、平整度、外型尺寸及紧固件数量是否有效、牢靠。并徐刷脱模剂,分规格 fwyg 放。3 施工工艺 3.1 柱模板安装工艺: 3.1.1 单块就位组拼工艺流程:搭设安装架子→第一层模板安装就位→检查对角线、垂直和位置→安装柱箍第二、三等层柱模板及柱箍安装→安有梁口的柱模板→全面检查校正→群体固定 3.1.2 单块安装柱模板施工要点: 3.1.2 回先将柱子第一层四面模板就位组拼好,每面带一阴角模或连接角模,用 U 形卡反正交替连接。 3.1.2.2 使模板四面按给定柱截面线就位,并使之垂直,对角线相等。 3.1.2.3 用定型柱套箍固定,楔板到位,销铁插牢。 3.1.2.4 以第一层楼板为基准,以同样方法组拼第二、三层,直至到带梁口柱模板。用 U形卡对竖向、水平接缝反正交替连接。在适当高度进行支撑和拉结,以防倾倒。 3.1.2.5 对模板的轴线位移、垂直偏差、对角...

1、当您付费下载文档后,您只拥有了使用权限,并不意味着购买了版权,文档只能用于自身使用,不得用于其他商业用途(如 [转卖]进行直接盈利或[编辑后售卖]进行间接盈利)。
2、本站所有内容均由合作方或网友上传,本站不对文档的完整性、权威性及其观点立场正确性做任何保证或承诺!文档内容仅供研究参考,付费前请自行鉴别。
3、如文档内容存在违规,或者侵犯商业秘密、侵犯著作权等,请点击“违规举报”。

碎片内容

组合钢框木(竹)胶合板模板的安装与拆除工艺.doc

确认删除?
vip会员
分享赚钱
搜索
关注微信
  • 签字123
回到顶部