电脑桌面
添加签字123到电脑桌面
安装后可以在桌面快捷访问

预制外墙板构造防水施工工艺.doc

预制外墙板构造防水施工工艺.doc_第1页
1/7
预制外墙板构造防水施工工艺.doc_第2页
2/7
预制外墙板构造防水施工工艺.doc_第3页
3/7
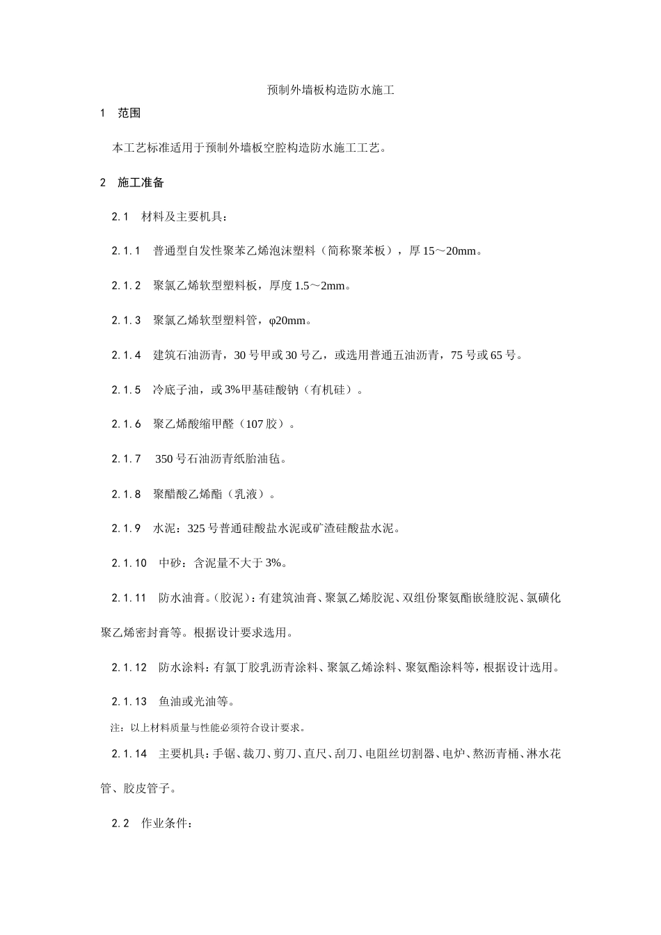
预制外墙板构造防水施工1 范围 本工艺标准适用于预制外墙板空腔构造防水施工工艺。2 施工准备 2.1 材料及主要机具: 2.1.1 普通型自发性聚苯乙烯泡沫塑料(简称聚苯板),厚 15~20mm。 2.1.2 聚氯乙烯软型塑料板,厚度 1.5~2mm。 2.1.3 聚氯乙烯软型塑料管,φ20mm。 2.1.4 建筑石油沥青,30 号甲或 30 号乙,或选用普通五油沥青,75 号或 65 号。 2.1.5 冷底子油,或 3%甲基硅酸钠(有机硅)。 2.1.6 聚乙烯酸缩甲醛(107 胶)。 2.1.7 350 号石油沥青纸胎油毡。 2.1.8 聚醋酸乙烯酯(乳液)。 2.1.9 水泥:325 号普通硅酸盐水泥或矿渣硅酸盐水泥。 2.1.10 中砂:含泥量不大于 3%。 2.1.11 防水油膏。(胶泥):有建筑油膏、聚氯乙烯胶泥、双组份聚氨酯嵌缝胶泥、氯磺化聚乙烯密封膏等。根据设计要求选用。 2.1.12 防水涂料:有氯丁胶乳沥青涂料、聚氯乙烯涂料、聚氨酯涂料等,根据设计选用。 2.1.13 鱼油或光油等。 注:以上材料质量与性能必须符合设计要求。 2.1.14 主要机具:手锯、裁刀、剪刀、直尺、刮刀、电阻丝切割器、电炉、熬沥青桶、淋水花管、胶皮管子。 2.2 作业条件: 2.2.1 裁保温条:用电阻丝切割器将聚苯板裁成条,条宽视设计图纸的外墙构造而定,宽度适宜,长度比外墙板空腔防水槽长出 50mm。如聚苯板长度不够,可用牛皮纸涂乳胶将聚苯板接长。 2.2.2 裁油毡条:用锯将油毡裁成条,长宽与聚苯板相同。 2.2.3 油毡防水保温条:用电炉或火将沥青熬化(熬制温度不宜过高,以不烫坏聚苯板为宜),用热沥青将油毡条与聚苯条粘牢压紧。 2.2.4 裁塑料防水条:将聚氯乙烯塑料板裁成条。长度和宽度必须和墙缝宽度相适应,其宽度为立缝宽加 25mm,高度为层高加 100~150mm,以便封闭空腔上口,下端剪成圆弧形缺口,以便安排水孔。 2.2.5 塑料排水管:将聚乙烯塑料管截成 60mm 长的小段,一端削成尖状备用,见图 4-43。图 4-43 2.2.6 检查外墙板防水构造的尺寸及形状是否完整,如有损坏、堵塞、蜂窝麻面等缺陷,应认真进行修补。 2.2.7 将外墙板的立槽和空腔刷防水涂料。用冷底于油或 3%的甲基硅酸钠溶液涂料涂刷。 2.2.8 当地下室为现浇钢筋混凝土而首层以上为预制外墙板时,首层应按图纸现制通长整体混凝土档水台,外侧做排水坡。应在基础或地下室圈梁中预留插筋,配纵向钢筋,支模后浇豆石混凝土,待混凝土强度达 5MPa 后,方准安装首层外墙板,见图 4-44。图 4-443 操作工艺 3.1 工艺流程:做立缝防水→做平缝防水→做十字缝防水→其他部位防水→淋水试验 3.2 做立缝防水: 3.2.1 插油毡防水保温条:当外墙板安装就位妥当后,立即将键槽钢筋焊接完毕,在外墙节点(组合柱)钢筋绑扎前,将油毡防水保温条嵌插到底,周边严密,不得鼓出崩裂,也不得分段接插。油毡防水保温条的宽度应适宜,防止浇筑墙体混凝土时。堵塞空腔。外墙板垂直缝作法见图 4-45。图 4-45(a)纵墙;(b)山墙 3.2.2 插放塑料防水条:插放时要按实际宽度选用合适尺寸的防水条,防止过宽、过窄、脱槽、卷曲滑脱,如有上述现象应立即更换。防水条的上部与档水台交接要严密,下部插到排水斜坡上,以便封闭空腔防水,防止杂物掉入空腔内。施工时防水条必须随层同步从上往下插入空腔内,严禁从外墙立面向后塞。在嵌插防水条前,要检查立缝空腔后的油毡防水保温条是否有破损,应及时修补;将浇筑组合柱时洒出的灰浆石子等杂物清理干净,如立缝过窄无法清理时,此缝不能再做构造防水,应进行处理后用防水油膏嵌实填满,改做材料防水。塑料防水条本身具有弹性,便于弯曲嵌插,而且作为勾缝灰浆的底模,所以用砂浆勾缝时,用力不宜过大,以防止防水条脱槽造成空腔堵塞。 3.3 做平缝防水: 3.3.1 平缝的防水效果主要取决于外墙板的安装质量。因此,外墙板就位后要达到上下两板垂直平整,垫块高度合适。做好被水、挡水台的保护,保证平腔完整、平直和畅通。将平腔内塞入油毡卷后,外面再勾上水泥砂浆。油毡卷作为勾缝砂浆的底模,勾缝时用力要均匀,不宜过大,防止将油毡推到里面去堵塞空腔。平缝防水做法见...

1、当您付费下载文档后,您只拥有了使用权限,并不意味着购买了版权,文档只能用于自身使用,不得用于其他商业用途(如 [转卖]进行直接盈利或[编辑后售卖]进行间接盈利)。
2、本站所有内容均由合作方或网友上传,本站不对文档的完整性、权威性及其观点立场正确性做任何保证或承诺!文档内容仅供研究参考,付费前请自行鉴别。
3、如文档内容存在违规,或者侵犯商业秘密、侵犯著作权等,请点击“违规举报”。

碎片内容

预制外墙板构造防水施工工艺.doc

确认删除?
vip会员
分享赚钱
搜索
关注微信
  • 签字123
回到顶部