电脑桌面
添加签字123到电脑桌面
安装后可以在桌面快捷访问

水泥砂浆防水层施工工艺.doc

水泥砂浆防水层施工工艺.doc_第1页
1/5
水泥砂浆防水层施工工艺.doc_第2页
2/5
水泥砂浆防水层施工工艺.doc_第3页
3/5
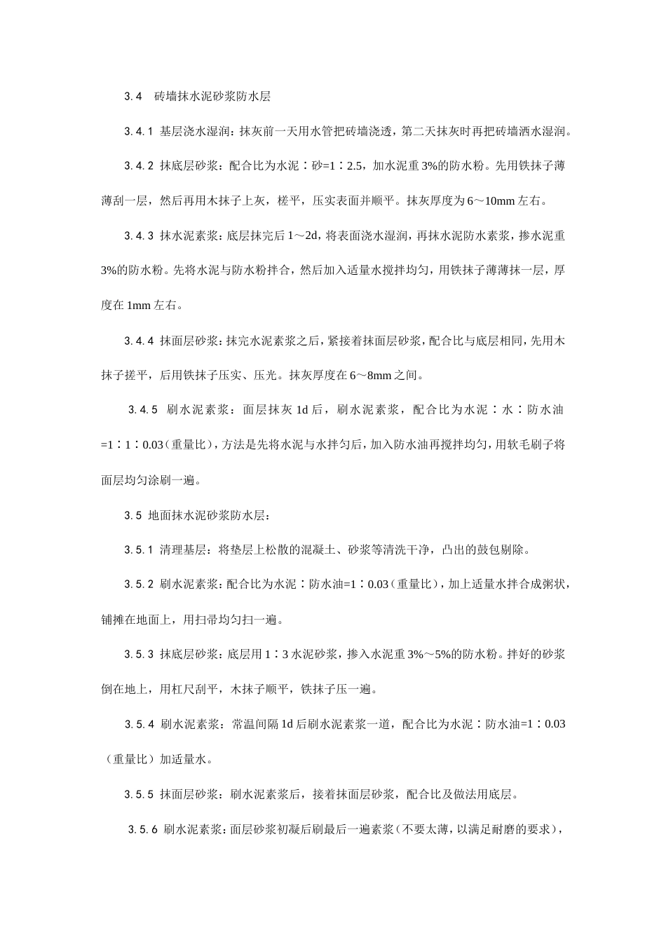
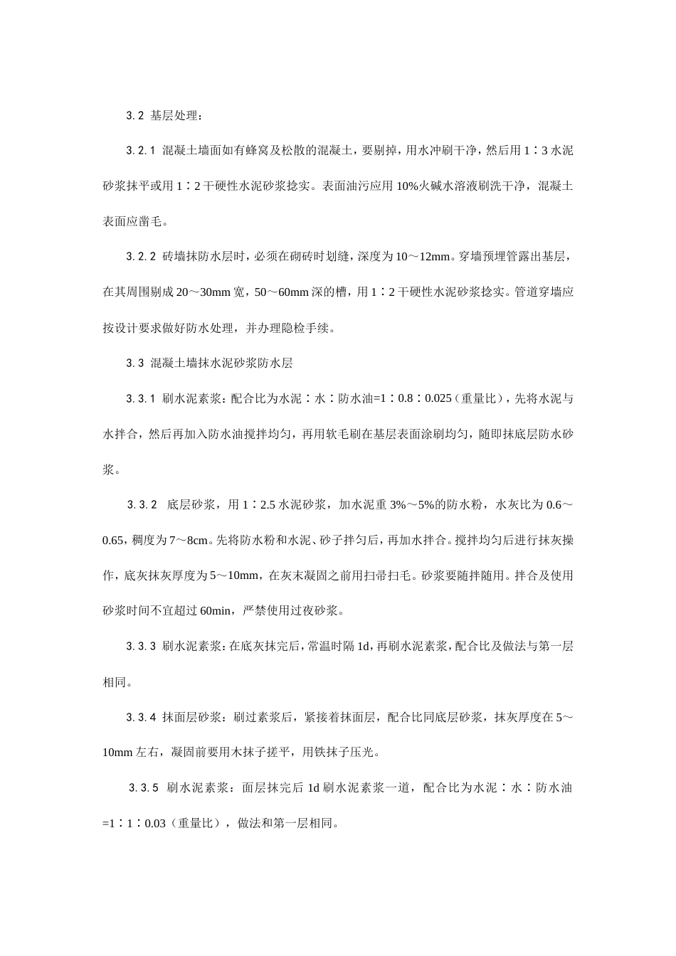
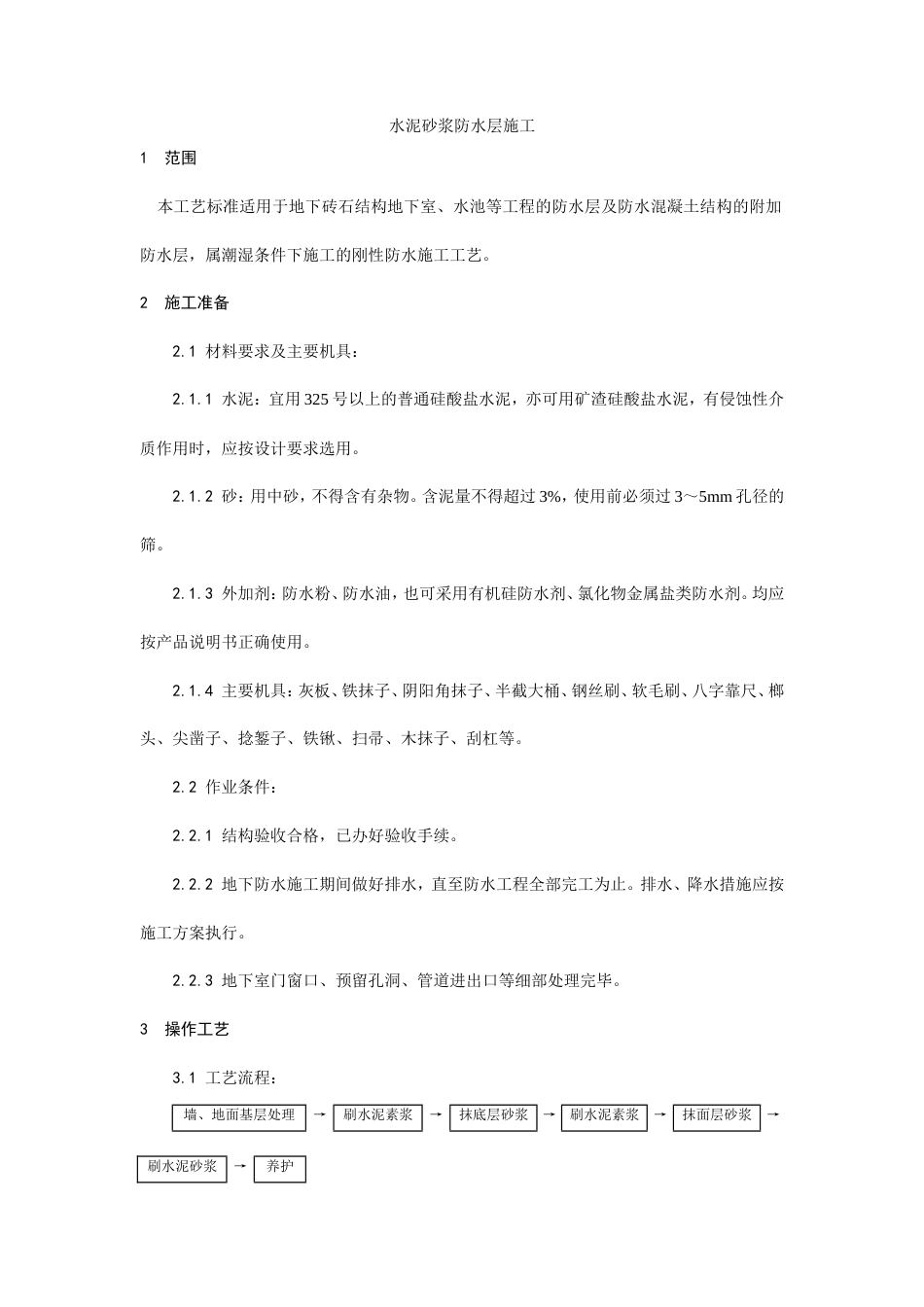
水泥砂浆防水层施工1 范围 本工艺标准适用于地下砖石结构地下室、水池等工程的防水层及防水混凝土结构的附加防水层,属潮湿条件下施工的刚性防水施工工艺。2 施工准备 2.1 材料要求及主要机具: 2.1.1 水泥:宜用 325 号以上的普通硅酸盐水泥,亦可用矿渣硅酸盐水泥,有侵蚀性介质作用时,应按设计要求选用。 2.1.2 砂:用中砂,不得含有杂物。含泥量不得超过 3%,使用前必须过 3~5mm 孔径的筛。 2.1.3 外加剂:防水粉、防水油,也可采用有机硅防水剂、氯化物金属盐类防水剂。均应按产品说明书正确使用。 2.1.4 主要机具:灰板、铁抹子、阴阳角抹子、半截大桶、钢丝刷、软毛刷、八字靠尺、榔头、尖凿子、捻錾子、铁锹、扫帚、木抹子、刮杠等。 2.2 作业条件: 2.2.1 结构验收合格,已办好验收手续。 2.2.2 地下防水施工期间做好排水,直至防水工程全部完工为止。排水、降水措施应按施工方案执行。 2.2.3 地下室门窗口、预留孔洞、管道进出口等细部处理完毕。3 操作工艺 3.1 工艺流程:墙、地面基层处理→刷水泥素浆→抹底层砂浆→刷水泥素浆→抹面层砂浆→刷水泥砂浆→养护 3.2 基层处理: 3.2.1 混凝土墙面如有蜂窝及松散的混凝土,要剔掉,用水冲刷干净,然后用 1∶3 水泥砂浆抹平或用 1∶2 干硬性水泥砂浆捻实。表面油污应用 10%火碱水溶液刷洗干净,混凝土表面应凿毛。 3.2.2 砖墙抹防水层时,必须在砌砖时划缝,深度为 10~12mm。穿墙预埋管露出基层,在其周围剔成 20~30mm 宽,50~60mm 深的槽,用 1∶2 干硬性水泥砂浆捻实。管道穿墙应按设计要求做好防水处理,并办理隐检手续。 3.3 混凝土墙抹水泥砂浆防水层 3.3.1 刷水泥素浆:配合比为水泥∶水∶防水油=1∶0.8∶0.025(重量比),先将水泥与水拌合,然后再加入防水油搅拌均匀,再用软毛刷在基层表面涂刷均匀,随即抹底层防水砂浆。 3.3.2 底层砂浆,用 1∶2.5 水泥砂浆,加水泥重 3%~5%的防水粉,水灰比为 0.6~0.65,稠度为 7~8cm。先将防水粉和水泥、砂子拌匀后,再加水拌合。搅拌均匀后进行抹灰操作,底灰抹灰厚度为 5~10mm,在灰末凝固之前用扫帚扫毛。砂浆要随拌随用。拌合及使用砂浆时间不宜超过 60min,严禁使用过夜砂浆。 3.3.3 刷水泥素浆:在底灰抹完后,常温时隔 1d,再刷水泥素浆,配合比及做法与第一层相同。 3.3.4 抹面层砂浆:刷过素浆后,紧接着抹面层,配合比同底层砂浆,抹灰厚度在 5~10mm 左右,凝固前要用木抹子搓平,用铁抹子压光。 3.3.5 刷水泥素浆:面层抹完后 1d 刷水泥素浆一道,配合比为水泥∶水∶防水油=1∶1∶0.03(重量比),做法和第一层相同。 3.4 砖墙抹水泥砂浆防水层 3.4.1 基层浇水湿润:抹灰前一天用水管把砖墙浇透,第二天抹灰时再把砖墙洒水湿润。 3.4.2 抹底层砂浆:配合比为水泥∶砂=1∶2.5,加水泥重 3%的防水粉。先用铁抹子薄薄刮一层,然后再用木抹子上灰,槎平,压实表面并顺平。抹灰厚度为 6~10mm 左右。 3.4.3 抹水泥素浆:底层抹完后 1~2d,将表面浇水湿润,再抹水泥防水素浆,掺水泥重3%的防水粉。先将水泥与防水粉拌合,然后加入适量水搅拌均匀,用铁抹子薄薄抹一层,厚度在 1mm 左右。 3.4.4 抹面层砂浆:抹完水泥素浆之后,紧接着抹面层砂浆,配合比与底层相同,先用木抹子搓平,后用铁抹子压实、压光。抹灰厚度在 6~8mm 之间。 3.4.5 刷水泥素浆:面层抹灰 1d 后,刷水泥素浆,配合比为水泥∶水∶防水油=1∶1∶0.03(重量比),方法是先将水泥与水拌匀后,加入防水油再搅拌均匀,用软毛刷子将面层均匀涂刷一遍。 3.5 地面抹水泥砂浆防水层: 3.5.1 清理基层:将垫层上松散的混凝土、砂浆等清洗干净,凸出的鼓包剔除。 3.5.2 刷水泥素浆:配合比为水泥∶防水油=1∶0.03(重量比),加上适量水拌合成粥状,铺摊在地面上,用扫帚均匀扫一遍。 3.5.3 抹底层砂浆:底层用 1∶3 水泥砂浆,掺入水泥重 3%~5%的防水粉。拌好的砂浆倒在地上,用杠尺刮平,木抹子顺平,铁抹子压一遍。 3.5.4 刷水泥素浆:常温间隔 1d 后刷水泥素浆一道,配合比为水...

1、当您付费下载文档后,您只拥有了使用权限,并不意味着购买了版权,文档只能用于自身使用,不得用于其他商业用途(如 [转卖]进行直接盈利或[编辑后售卖]进行间接盈利)。
2、本站所有内容均由合作方或网友上传,本站不对文档的完整性、权威性及其观点立场正确性做任何保证或承诺!文档内容仅供研究参考,付费前请自行鉴别。
3、如文档内容存在违规,或者侵犯商业秘密、侵犯著作权等,请点击“违规举报”。

碎片内容

水泥砂浆防水层施工工艺.doc

确认删除?
vip会员
分享赚钱
搜索
关注微信
  • 签字123
回到顶部