电脑桌面
添加签字123到电脑桌面
安装后可以在桌面快捷访问

地下高分子合成(三元乙丙)橡胶卷材防水层施工工艺.doc

地下高分子合成(三元乙丙)橡胶卷材防水层施工工艺.doc_第1页
1/6
地下高分子合成(三元乙丙)橡胶卷材防水层施工工艺.doc_第2页
2/6
地下高分子合成(三元乙丙)橡胶卷材防水层施工工艺.doc_第3页
3/6
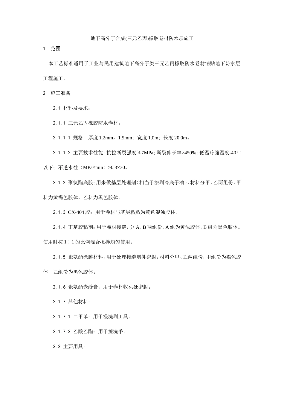
地下高分子合成(三元乙丙)橡胶卷材防水层施工1 范围 本工艺标准适用于工业与民用建筑地下高分子类三元乙丙橡胶防水卷材铺贴地下防水层工程施工。2 施工准备 2.1 材料及要求: 2.1.1 三元乙丙橡胶防水卷材: 2.1.1.1 规格:厚度 1.2mm,1.5mm;宽度 1.0m;长度 20.0m。 2.1.1.2 主要技术性能:抗拉断裂强度≥7MPa;断裂伸长率>450%;低温冷脆温度-40℃以下;不透水性(MPa×min)>0.3×30。 2.1.2 聚氨酯底胶;用来做基层处理剂(相当于涂刷冷底子油),材料分甲、乙两组份,甲料为黄褐色胶体,乙料为黑色胶体。 2.1.3 CX-404 胶:用于卷材与基层粘贴为黄色混浊胶体。 2.1.4 丁基胶粘剂:用于卷材接缝,分 A、B 两组份,A 组为黄浊胶体,B 组为黑色胶体。使用时按 1∶1 的比例混合搅拌均匀使用。 2.1.5 聚氨酯涂膜材料:用于处理接缝增补密封,材料分甲、乙两组份,甲组份为褐色胶体,乙组份为黑色胶体。 2.1.6 聚氨酯嵌缝膏:用于卷材收头处密封。 2.1.7 其他材料: 2.1.7.1 二甲苯:用于浸洗刷工具。 2.1.7.2 乙酸乙酯:用于擦洗手。 2.2 主要用具: 2.2.1 基层处理用具:高压吹风机、平铲、钢丝刷、笤帚。 2.2.2 材料容器:大小铁桶。 2.2.3 弹线用具:量尺、小线、色粉袋。 2.2.4 裁剪卷材用具:剪刀。 2.2.5 涂刷用具:滚刷、油刷、压辊,刮板。 2.3 作业条件: 2.3.1 在地下水位较高的条件下铺贴防水层前,应先降低地下水位,做好排水处理,使地下水位降至防水层底标高 300mm 以下,并保护到防水层施工完。 2.3.2 铺贴防水层的基层表面应平整光滑,必须将基层表面的异物、砂浆疙瘩和其他尘土杂物清除干净,不得有空鼓、开裂及起砂、脱皮等缺陷。 2.3.3 基层应保持干燥、含水率应不大于 9%;阴阳角处应做成圆弧形。 2.3.4 防水层所用材料多属易燃品,存放和操作应隔绝火源,做好防火工作。3 操作工艺 3.1 工艺流程:基层清理→聚氨酯底胶配制→ 涂刷聚氯酯底胶→特殊部位进行增补处理(附加层)→卷材粘贴面涂胶基层表面涂胶→铺贴防水卷材做保护层 3.2 基层清理:施工前将验收不合格的基层上杂物、尘土清扫干净。 3.3 聚氨酯底胶配制:聚氨酯材料按甲∶乙=1∶3(重量比)的比例配合,搅拌均匀即可进行涂刷施工。 3.4 涂刷聚氨酯底胶:在大面积涂刷施工前,先在阴角、管根等复杂部位均匀涂刷一遍;然后用长把滚刷大面积顺序涂刷,涂刷底胶厚度要均匀一致,不得有露底现象。涂刷的底胶经 4h 干燥,手摸不粘时,即可进行下道工序。 3.5 特殊部位增补处理: 3.5.1 增补剂涂膜:聚氨酯涂膜防水材料分甲、乙两组份,按甲∶乙=1∶1.5 的重量比配合搅拌均匀,即可在地面、墙体的管根、伸缩缝、阴阳角部位,均匀涂刷一层聚氨酯涂膜,做为特殊防水薄弱部位的附加层,涂膜固化后即可进行下一工序。 3.5.2 附加层施工:设计要求特殊部位,如阴阳角、管根,可用三元乙丙卷材铺贴一层处理。 3.6 铺贴三元乙丙卷材防水层 3.6.1 铺贴前在基层面上排尺弹线,作为掌握铺贴的标准线,使其铺设平直。 3.6.2 卷材粘贴面涂胶:将卷材铺展在干净的基层上,用长把滚刷蘸 CX-404 胶涂匀,应留出搭接部位不涂胶。晾胶至胶基本干燥不粘手。 3.6.3 基层表面涂胶:底胶干燥后,在清理干净的基层面上,用长把滚刷蘸 CX-404 胶均匀涂刷,涂刷面不宜过大,然后晾胶。 3.6.4 卷材粘贴:在基层面及卷材粘贴面已涂刷好 CX-404 胶的前提下,将卷材用φ30mm、长 1.5m 的圆心棒(圆木、或塑料管)卷好,由二人抬至铺设端头,注意用线控制,位置要正确,粘结固定端头,然后沿弹好的标准线向另一端铺贴,操作时卷材不要拉太紧,并注意方向沿标准线进行,以保证卷材搭接宽度。 3.6.4.1 卷材不得在阴阳角处接头,接头处应间隔错开。 3.6.4.2 操作中排气:每铺完一张卷材,应立即用干净的滚刷从卷材的一端开始横向用力滚压一遍,以便将空气排出。 3.6.4.3 滚压:排除空气后,为使卷材粘结牢固,应用外包橡皮的铁辊滚压一遍。 3.6.4.4 接头处理:卷材搭接的长边与端头的短边 100mm 范围,用丁基胶粘剂粘结;...

1、当您付费下载文档后,您只拥有了使用权限,并不意味着购买了版权,文档只能用于自身使用,不得用于其他商业用途(如 [转卖]进行直接盈利或[编辑后售卖]进行间接盈利)。
2、本站所有内容均由合作方或网友上传,本站不对文档的完整性、权威性及其观点立场正确性做任何保证或承诺!文档内容仅供研究参考,付费前请自行鉴别。
3、如文档内容存在违规,或者侵犯商业秘密、侵犯著作权等,请点击“违规举报”。

碎片内容

地下高分子合成(三元乙丙)橡胶卷材防水层施工工艺.doc

确认删除?
vip会员
分享赚钱
搜索
关注微信
  • 签字123
回到顶部