电脑桌面
添加签字123到电脑桌面
安装后可以在桌面快捷访问

安全生产文明施工方案东塱涌整治工程(水利二期) .doc优质

安全生产文明施工方案东塱涌整治工程(水利二期) .doc_第1页
1/32
安全生产文明施工方案东塱涌整治工程(水利二期) .doc_第2页
2/32
安全生产文明施工方案东塱涌整治工程(水利二期) .doc_第3页
3/32
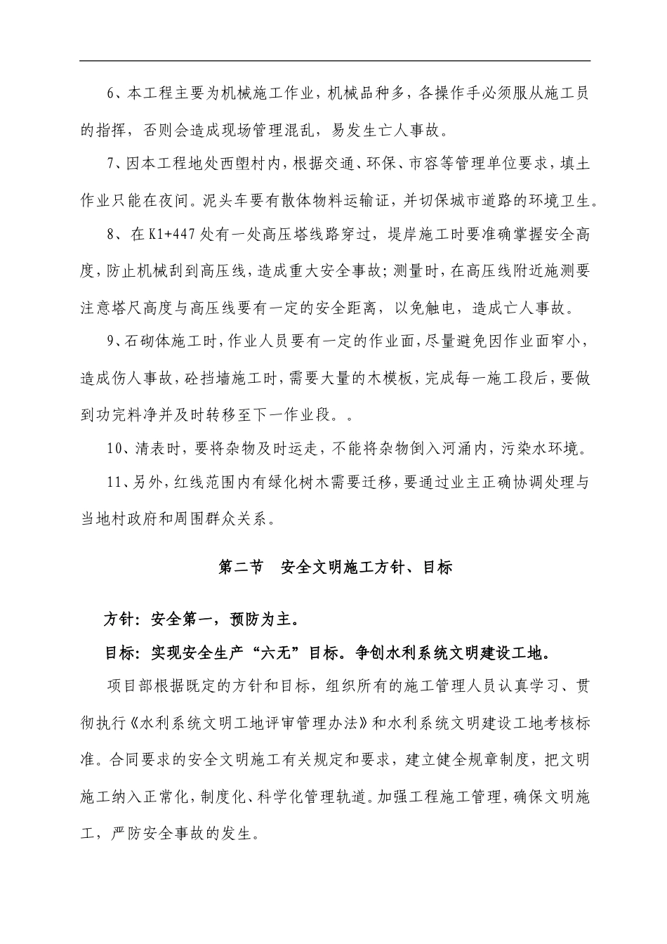
目 录第一节 工程概况和特点------------------------------------------2第二节 安全文明施工方针、目标----------------------------------3第三节 安全文明施工保证体系------------------------------------5第四节 制定各阶段安全文明施工措施------------------------------6第五节 安全文明施工工作计划------------------------------------9第六节 场地设施和环境建设-------------------------------------12第七节 安全文明施工措施---------------------------------------14第八节 建立各级人员安全文明施工责任制-------------------------22第九节 施工平面总布置图---------------------------------------25第一节 工程概况和特点一、工程概况 本工程为广州市荔湾区东塱涌整治工程(水利二期),工程地点位于荔湾区东沙围,部分整治岸线位于西塱村内,按《荔湾区水系建设规划深化实施方案》规划,属东塱涌片。本片河涌共有六条河涌。其中东塱涌是本片的主要河涌,为东西走向。东与后航道相连,西经西塱涌出花地河。沿程有沙洛涌和二条支流汇入。同时现状两岸周边的生产生活污水也排入河涌,最后所有水量排入花地河及珠江。整治范围:本期工程主要整治桩号从 K0+948~K2+091,整治岸线长 1152米(包括左右岸)。整治内容:河涌堤防整治、沿河涌排水箱涵及暗涵,排水箱涵共 1 处,生活码头 22 处,堤后路面排水暗涵 19 座,桥梁 4 座。二、安全文明施工重点难点1、施工场地狭长,作业分散,不易管理;生产高峰,施工人员会在工地附近搭设临时宿舍,会给安全管理带来一定困难。2、本工程在堤基清理、堤身填筑等工序施工中,会产生大量灰尘,易造成环境污染,所以在施工中要保持填土湿润,路面要常洒水湿润,确保文明施工。3、按照合同规定本工程工期仅为 6 个月,为了完成该项施工任务,夜间施工是必然的,所以夜间应保证足够的照明。4、因施工线路较长,现场施工用电采用发电机组供电,随着工程施工段的进展而移动发电机组。施工线路要架空,杜绝拖地乱拉乱接的现象。5、本工程施工道路较窄,填土作业时仅能满足单向行走,应在运输道路和堤顶上设置临时错车平台,满足正常的施工要求。 6、本工程主要为机械施工作业,机械品种多,各操作手必须服从施工员的指挥,否则会造成现场管理混乱,易发生亡人事故。7、因本工程地处西塱村内,根据交通、环保、市容等管理单位要求,填土作业只能在夜间。泥头车要有散体物料运输证,并切保城市道路的环境卫生。8、在 K1+447 处有一处高压塔线路穿过,堤岸施工时要准确掌握安全高度,防止机械刮到高压线,造成重大安全事故;测量时,在高压线附近施测要注意塔尺高度与高压线要有一定的安全距离,以免触电,造成亡人事故。9、石砌体施工时,作业人员要有一定的作业面,尽量避免因作业面窄小,造成伤人事故,砼挡墙施工时,需要大量的木模板,完成每一施工段后,要做到功完料净并及时转移至下一作业段。。10、清表时,要将杂物及时运走,不能将杂物倒入河涌内,污染水环境。11、另外,红线范围内有绿化树木需要迁移,要通过业主正确协调处理与当地村政府和周围群众关系。第二节 安全文明施工方针、目标方针:安全第一,预防为主。目标:实现安全生产“六无”目标。争创水利系统文明建设工地。项目部根据既定的方针和目标,组织所有的施工管理人员认真学习、贯彻执行《水利系统文明工地评审管理办法》和水利系统文明建设工地考核标准。合同要求的安全文明施工有关规定和要求,建立健全规章制度,把文明施工纳入正常化,制度化、科学化管理轨道。加强工程施工管理,确保文明施工,严防安全事故的发生。 第三节 安全文明施工保证体系安 全 文 明 施 工 保 证 体 系安全文明施工组织开工前准备施工过程安全文明施工总结方针:安全第一, 预防为主。目标:实现“六无”创建:水利系统文明建设工地。安全文明施工检查公司安全文明领导小组季度检查1、安全文明施工、用电、消防组织设计。2、机具设备状况合乎安全要求。3、施工人员经过安全技术教育。4、建立各级人员安全责任制。5、安全防护设施...

1、当您付费下载文档后,您只拥有了使用权限,并不意味着购买了版权,文档只能用于自身使用,不得用于其他商业用途(如 [转卖]进行直接盈利或[编辑后售卖]进行间接盈利)。
2、本站所有内容均由合作方或网友上传,本站不对文档的完整性、权威性及其观点立场正确性做任何保证或承诺!文档内容仅供研究参考,付费前请自行鉴别。
3、如文档内容存在违规,或者侵犯商业秘密、侵犯著作权等,请点击“违规举报”。

碎片内容

安全生产文明施工方案东塱涌整治工程(水利二期) .doc

确认删除?
vip会员
分享赚钱
搜索
关注微信
  • 签字123
回到顶部