电脑桌面
添加签字123到电脑桌面
安装后可以在桌面快捷访问

胜土水库大坝基础开挖专项施工方案.doc

胜土水库大坝基础开挖专项施工方案.doc_第1页
1/32
胜土水库大坝基础开挖专项施工方案.doc_第2页
2/32
胜土水库大坝基础开挖专项施工方案.doc_第3页
3/32
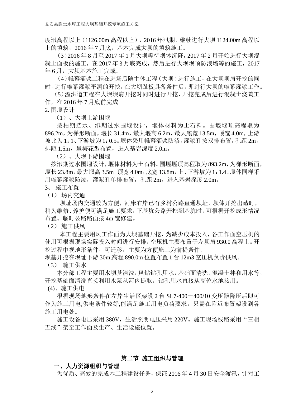
瓮安县胜土水库工程大坝基础开挖专项施工方案第一节 工程概况一、工程简况工程位于雍阳河右岸一级支流白岩河上,属瓮安县南部的平定营镇,距平定营镇 1.5km,距瓮安县城 12km,交通便利。胜土水库坝址以上流域集水面积 17.33km2(其中:明流区集雨面积 1.79km2,闭流区 15.54km2),坝址以上主河道河长 8.83km,平均坡降 36.2‰。水库校核洪水位1145.32m,总库容 515 万 m3;正常蓄水位 1143.00m,相应库容为 442 万 m3;死水位1113.00m,相应库容为 19.3 万 m3,兴利库容 422.7 万 m3。本工程挡水建筑物、泄水建筑物为 4 级建筑物,次要建筑物为 5 级建筑物,临时建筑物为 5 级。枢纽布置为:混凝土面板堆石坝+右岸开敞式溢洪道+左岸取水兼放空洞+供水管线。坝顶高程 1145.50m,坝基最低高程 1110.00m,最大坝高 45.5m,坝顶宽度 6m,坝顶长 214m。取水钢管直径 1.0m,取水口进口底板高程为 1111.00m。溢洪1道净宽15m,堰顶高程 1143.00m,进口底板高程为 1141.00m。1、挡水建筑物坝顶高程 1145.50m,最大坝高 45.5m,坝顶宽度 6m,坝顶长约 214.00m,坝顶上游设防浪墙,防浪墙顶高程 1146.70m,下游设计防护栏杆。上、下游坝坡均为 1:1.4。混凝土趾板布置于弱风化岩体中上部,宽 4.0m,厚 0.4m,底部高程为 1100.00m。混凝土面板厚度为等厚 0.4m,面板上游依次为铺盖区(顶部高程 1113.00m,顶部水平宽度 2.5m),盖重区(顶部高程 1113.00m,顶部水平宽度 2.5m);面板下游依次为垫层区(水平宽度 3.0m)、过渡区(水平宽度 3.5m)、 主堆石区及下游块石护坡。2、趾板以上边坡按永久边坡进行喷锚支护:系统锚杆 Φ25 锚杆,L=4.5m,间、排距 3m;喷混凝土 C20 厚 10cm ,挂网钢筋 φ6.5@20×20。趾板及趾板下游水平防渗段范围内进行固结灌浆和喷锚支护。在趾板基础布置两排固结灌浆孔,间、排距为3m,河床段孔深 8m,岸坡段孔深 5m。在趾板下游水平防渗段布置两排固结灌浆孔,间、排距 3m,河床段孔深 8m,岸坡段孔深 5m。趾板基础布置锚杆,河床段趾板设Φ25 锚杆,L=4.5m,间、排距 3m;河床段趾板下游水平防渗段、岸坡段趾板及其下游水平防渗段设 Φ25 锚杆,L=4.5m,间、排距 2m。3、混凝土面板面板等厚 0.4m,面板共分 19 块,单块宽度 8.04~12m。面板上游依次为铺盖区(顶部高程 1113.00m,水平宽度 2.5m),盖重区(顶部高程 1113.00m,顶部水平宽度 2.5m);面板下游依次为垫层区(水平宽度 3m)、过渡区(水平宽度3.5m)、主堆石区及下游块石护坡(厚 40cm)。趾板与面板间设周边缝一条,面板间设垂直缝 18 条,面板与防浪墙间设变形缝一条,防浪墙间设伸缩缝 17 条。各缝间均设有止水设施。二 施工组织方案1、施工组织计划根据本工程特点及监理人、发包人对工期的要求,对土石方方开挖工程的工期作如下安排:(1)2016 年 1 月开始进行导流兼引水隧洞、左右坝肩的施工,在导流兼引水隧洞完成后,进行截流及上、下游围堰、基坑的施工,在 2016 年 3 月底完成。(2)2016 年 4 月初开始进行大坝的填筑工作,在 2016 年 5 月前,将坝体填筑至11瓮安县胜土水库工程大坝基础开挖专项施工方案度汛高程以上(1126.00m 高程以上),2016 年汛期,继续进行大坝 1124.00m 高程以上的填筑,2016 年 7 月底,基本完成大坝的填筑施工。(3)2016 年 8 月至 2017 年 1 月大坝等待坝体沉降,2017 年 2 月开始进行大坝混凝土面板的施工,在 2017 年 3 月底完成,然后进行大坝坝顶防浪墙等的施工,2017年 6 月,大坝基本施工完成。(4)帷幕灌浆工程在进场后随主体工程(大坝)进行施工,在大坝坝肩开挖的同时,进行帷幕灌浆平洞的开挖,在大坝趾板具备条件后,即进行大坝的帷幕灌浆工作。(5)溢洪道工程在大坝坝肩开挖时同时进行开挖,开挖完成后进行混凝土浇筑工作,在 2016 年 7 月底前完成。2. 围堰设计(1)、大坝上游围堰按枯期挡水、汛期过水围堰设计,堰体材料为土石料。围堰堰顶高程取为896.2m,为梯形断面,堰长 31.4m,最大堰高 6.2m...

1、当您付费下载文档后,您只拥有了使用权限,并不意味着购买了版权,文档只能用于自身使用,不得用于其他商业用途(如 [转卖]进行直接盈利或[编辑后售卖]进行间接盈利)。
2、本站所有内容均由合作方或网友上传,本站不对文档的完整性、权威性及其观点立场正确性做任何保证或承诺!文档内容仅供研究参考,付费前请自行鉴别。
3、如文档内容存在违规,或者侵犯商业秘密、侵犯著作权等,请点击“违规举报”。

碎片内容

胜土水库大坝基础开挖专项施工方案.doc

确认删除?
vip会员
分享赚钱
搜索
关注微信
  • 签字123
回到顶部