电脑桌面
添加签字123到电脑桌面
安装后可以在桌面快捷访问

混凝土重力坝施工导流设计方案(内容详细).doc

混凝土重力坝施工导流设计方案(内容详细).doc_第1页
1/12
混凝土重力坝施工导流设计方案(内容详细).doc_第2页
2/12
混凝土重力坝施工导流设计方案(内容详细).doc_第3页
3/12
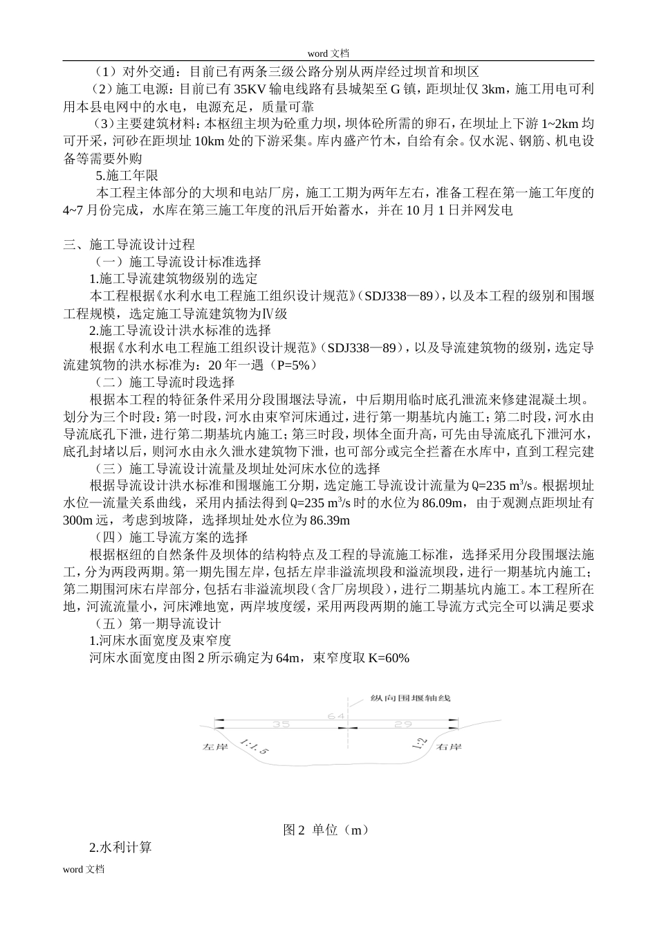
word 文档某混凝土重力坝施工导流设计一、工程概况二、基本资料1.工程水文资料该水库库容在 1×108m3以上,主坝工程为二级建筑物,坝址设计洪水过程线,是根据上游3km 处水文观测站实测某年最大一次洪水典型加以修正,以洪峰、洪量控制进行放大而得。现将各设计频率洪水过程线、施工设计洪水等水文资料列于表 1~表 5表 1 坝址设计洪水过程线 单位:m3/s 频率时间1%2%5%10%20% 频率时间1%2%5%10%20%06121824303642485421118016311888 表 2 施工设计洪水成果 单位:m3/s 频率(%)分期全年施工7 月~次年 4 月9 月~次年 3 月10 月~次年 3 月10 月~次年 4 月 表 3 水文站实测历年月平均流量 单位:m3/s 月年119625.7819634.73196417.519653.0519662.9219674.3019683.1219693.0719705.051973.3word 文档word 文档1619723.8519732.7519746.3919752.2419765.1319772.5219782.8119796.9019803.2419814.6119821.98合计95.0平均4.52表 4 坝址水位—流量关系曲线水位(m)流量(m3/s)表 5 水库容积曲线高程(m)面积(km2)容积(万 m3)2.坝址地形地质条件(1)左岸:地形自然坡度为 1:1.5~2.0,覆盖层 2~3m,全风化带厚 3~5m,强风化加弱风化带厚 5m,微风化厚 4m(2)河床:岩面较平整。冲积沙砾层厚约 0~1.5m,弱风化层厚 1m 左右,微风化层厚 3~6m。河床纵剖面地形中,迎水面坝踵处岩面高程约在 86m 左右,背水面坝趾处岩面高程约在 83.5m左右。距坝趾下游 15m 处有一深潭。高程约 81m,整个河床皆为微、弱风化的花岗岩组成,致密坚硬,强度高,抗冲能力强(3)左岸:地形自然坡度为 1:2 左右,覆盖层 4~6m,全风化带厚 6~8m,强风化带厚 2~4m,弱风化带厚 2~4m,微风化厚 1~12m(4)坝基开挖:强风化层要全部挖除。坝基的开挖范围应与建筑物的底部轮廓尺寸相适应,开挖的深度按坝底应力和坝基强度而定(5)坝后式厂房基础:厂房设于坝后靠右岸的河床处,设计最低开挖高程为 79~83m 之间,全部处于微风化新鲜基岩内3.主要施工条件word 文档word 文档(1)对外交通:目前已有两条三级公路分别从两岸经过坝首和坝区(2)施工电源:目前已有 35KV 输电线路有县城架至 G 镇,距坝址仅 3km,施工用电可利用本县电网中的水电,电源充足,质量可靠(3)主要建筑材料:本枢纽主坝为砼重力坝,坝体砼所需的卵石,在坝址上下游 1~2km 均可开采,河砂在距坝址 10km 处的下游采集。库内盛产竹木,自给有余。仅水泥、钢筋、机电设备等需要外购5.施工年限本工程主体部分的大坝和电站厂房,施工工期为两年左右,准备工程在第一施工年度的4~7 月份完成,水库在第三施工年度的汛后开始蓄水,并在 10 月 1 日并网发电三、施工导流设计过程(一)施工导流设计标准选择1.施工导流建筑物级别的选定本工程根据《水利水电工程施工组织设计规范》(SDJ338—89),以及本工程的级别和围堰工程规模,选定施工导流建筑物为Ⅳ级2.施工导流设计洪水标准的选择根据《水利水电工程施工组织设计规范》(SDJ338—89),以及导流建筑物的级别,选定导流建筑物的洪水标准为:20 年一遇(P=5%)(二)施工导流时段选择根据本工程的特征条件采用分段围堰法导流,中后期用临时底孔泄流来修建混凝土坝。划分为三个时段:第一时段,河水由束窄河床通过,进行第一期基坑内施工;第二时段,河水由导流底孔下泄,进行第二期基坑内施工;第三时段,坝体全面升高,可先由导流底孔下泄河水,底孔封堵以后,则河水由永久泄水建筑物下泄,也可部分或完全拦蓄在水库中,直到工程完建(三)施工导流设计流量及坝址处河床水位的选择根据导流设计洪水标准和围堰施工分期,选定施工导流设计流量为 Q=235 m3/s。根据坝址水位—流量关系曲线,采用内插法得到 Q=235 m3/s 时的水位为 86.09m,由于观测点距坝址有300m 远,考虑到坡降,选择坝址处水位为 86.39m(四)施工导流方案的选择根据枢纽的自然条件及坝体的结构特点及工程的导流施工标准,选择采用分段围堰法施工,分为两段两期。第一期先围左岸,包括左岸非溢流坝段和溢流坝段,进行一期...

1、当您付费下载文档后,您只拥有了使用权限,并不意味着购买了版权,文档只能用于自身使用,不得用于其他商业用途(如 [转卖]进行直接盈利或[编辑后售卖]进行间接盈利)。
2、本站所有内容均由合作方或网友上传,本站不对文档的完整性、权威性及其观点立场正确性做任何保证或承诺!文档内容仅供研究参考,付费前请自行鉴别。
3、如文档内容存在违规,或者侵犯商业秘密、侵犯著作权等,请点击“违规举报”。

碎片内容

混凝土重力坝施工导流设计方案(内容详细).doc

确认删除?
vip会员
分享赚钱
搜索
关注微信
  • 签字123
回到顶部