电脑桌面
添加签字123到电脑桌面
安装后可以在桌面快捷访问

凤凰水库大坝灌浆施工方案.doc

凤凰水库大坝灌浆施工方案.doc_第1页
1/27
凤凰水库大坝灌浆施工方案.doc_第2页
2/27
凤凰水库大坝灌浆施工方案.doc_第3页
3/27
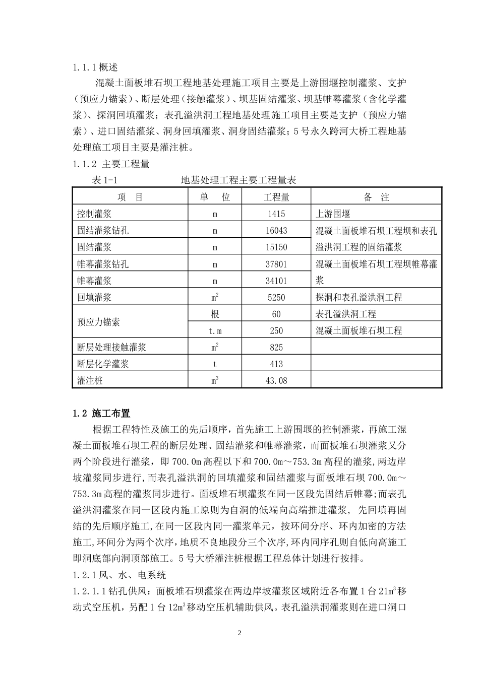
凤凰水库工程灌浆施工方案编制人: 有限公司2013 年 2 月 1 日1.1 工程概况11.1.1 概述混凝土面板堆石坝工程地基处理施工项目主要是上游围堰控制灌浆、支护(预应力锚索)、断层处理(接触灌浆)、坝基固结灌浆、坝基帷幕灌浆(含化学灌浆)、探洞回填灌浆;表孔溢洪洞工程地基处理施工项目主要是支护(预应力锚索)、进口固结灌浆、洞身回填灌浆、洞身固结灌浆;5 号永久跨河大桥工程地基处理施工项目主要是灌注桩。1.1.2 主要工程量表 1-1 地基处理工程主要工程量表项 目单 位工程量备 注控制灌浆m1415上游围堰固结灌浆钻孔m16043混凝土面板堆石坝工程坝和表孔溢洪洞工程的固结灌浆固结灌浆m15150帷幕灌浆钻孔m37801混凝土面板堆石坝工程坝帷幕灌浆帷幕灌浆m34101回填灌浆m25250探洞和表孔溢洪洞工程预应力锚索根60表孔溢洪洞工程t.m250混凝土面板堆石坝工程断层处理接触灌浆m2825断层化学灌浆t413灌注桩m343.08 1.2 施工布置根据工程特性及施工的先后顺序,首先施工上游围堰的控制灌浆,再施工混凝土面板堆石坝工程的断层处理、固结灌浆和帷幕灌浆,而面板堆石坝灌浆又分两个阶段进行灌浆,即 700.0m 高程以下和 700.0m~753.3m 高程的灌浆,两边岸坡灌浆同步进行,而表孔溢洪洞的回填灌浆和固结灌浆与面板堆石坝 700.0m~753.3m 高程的灌浆同步进行。面板堆石坝灌浆在同一区段先固结后帷幕;而表孔溢洪洞灌浆在同一区段内施工原则为自洞的低端向高端推进灌浆, 先回填再固结的先后顺序施工,在同一区段内同一灌浆单元,按环间分序、环内加密的方法施工,环间分为两个次序,地质不良地段分三个次序,环内同序孔则自低向高施工即洞底部向洞顶部施工。5 号大桥灌注桩根据工程总体计划进行按排。1.2.1 风、水、电系统1.2.1.1 钻孔供风:面板堆石坝灌浆在两边岸坡灌浆区域附近各布置 1 台 21m3移动式空压机,另配 1 台 12m3移动空压机辅助供风。表孔溢洪洞灌浆则在进口洞口2和出口洞口布置 1 台 21m3移动式空压机进行供风。1.2.1.2 施工用水:在河道里抽水至制浆站的蓄水箱再分别引至各用水处。1.2.1.3 施工用电:由变压器引至制浆站的总配电箱再分别引至各用电处。1.2.2 水泥浆制浆、供浆系统1.2.2.1 面板堆石坝灌浆两边岸坡附近各建一制浆站,每一制浆站配备 100t 水泥平台、YJ-340 制浆机 3 台、3SNS 注浆泵 3 台, NW-II 型自动记录仪 2 台。表孔溢洪洞灌浆则分两段进行,在进口洞口和出口洞口处各建一制浆站,制浆站配备50t 水泥平台、YJ-340 制浆机 2 台、3SNS 注浆泵 2 台, NW-II 型自动记录仪 1 台。1.2.2.2 水泥采用设计图纸标明或监理、业主指定规格水泥。1.2.3 钻灌排架及台车布置表孔溢洪洞的回填灌浆、固结灌浆的施工,拟搭设钻灌施工台车,,采用φ40mm 钢管搭设;面板堆石坝趾板灌浆则采取用槽钢焊钻机平台进行施工。斜坡钻孔施工布置示意图 卷扬机定滑轮钻机钻机平台1.3 灌浆试验1.3.1 概述现场生产性灌浆试验包括帷幕灌浆、回填灌浆、固结灌浆。现场灌浆试验,通过对不同水灰比进行灌浆试验,检查灌浆效果,确定灌浆参数,指导灌浆施工,灌浆试验的参数按技术规范及监理工程师的批示执行。1.3.2 灌浆材料灌浆所用的水泥、外加剂和水均满足招标文件要求和规范规定,灌浆试验所使用的设备与实际施工时准备使用的设备相同,使试验成果有可比性。1.3.3 现场灌浆试验灌浆试验选择在生产区外进行,试验孔应严格按照灌浆工程施工图纸要求或监理工程师指示布孔,孔深、灌浆分段、灌浆压力等试验参数按灌浆设计的技术3要求、监理工程师的要求和相关施工技术要求严格进行选择。在试验区,严格按批准的试验大纲拟定的施工程序和方法进行施工,检查灌浆效果,整理分析各序孔和检查孔的单位吸水率、单位耗浆量等试验资料,并将试验成果和试验记录提交监理工程师,监理工程师批准后用于指导灌浆施工。1.4 回填灌浆1.4.1 施工程序洞内回填灌浆分区段进行。分区端必须封堵严密,灌浆分两个次序,施工时自较低的一端开始,向较高的一端推进。同一区段内的同一次序孔全部或部分钻孔完成后进行灌浆。施工工艺流程见图 ...

1、当您付费下载文档后,您只拥有了使用权限,并不意味着购买了版权,文档只能用于自身使用,不得用于其他商业用途(如 [转卖]进行直接盈利或[编辑后售卖]进行间接盈利)。
2、本站所有内容均由合作方或网友上传,本站不对文档的完整性、权威性及其观点立场正确性做任何保证或承诺!文档内容仅供研究参考,付费前请自行鉴别。
3、如文档内容存在违规,或者侵犯商业秘密、侵犯著作权等,请点击“违规举报”。

碎片内容

凤凰水库大坝灌浆施工方案.doc

确认删除?
vip会员
分享赚钱
搜索
关注微信
  • 签字123
回到顶部