电脑桌面
添加签字123到电脑桌面
安装后可以在桌面快捷访问

GA385-2002 火灾声和/或光警报器.pdf

GA385-2002 火灾声和/或光警报器.pdf_第1页
1/12
GA385-2002 火灾声和/或光警报器.pdf_第2页
2/12
GA385-2002 火灾声和/或光警报器.pdf_第3页
3/12
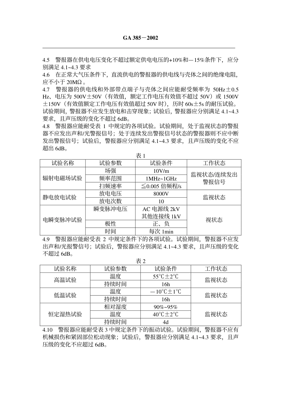
GA 385-2002 前 言 本标准的全部技术内容为强制性。 本标准在编制过程中参考了 UL 1991(1993 版)、UL 1638(1985 版)、EN 54-3(1995 版)、EN457(1992 版)中的相关要求,对国内产品的性能进行了综合分析,并进行了大量的试验、验证工作。 本标准由中华人民共和国公安部消防局提出。 本标准由全国消防标准化技术委员会第六分技术委员会归口。 本标准负责起草单位:公安部沈阳消防科学研究所。 本标准参加起草单位:西安盛塞尔电子有限公司。 本标准负责起草人:王玉祥、丁宏军、王学来、陈忠信、王建刚。 本标准由公安部沈阳消防科学研究所负责解释。 中华人民共和国公共安全行业标准 GA 385-2002 火 灾 声 和 / 或 光 警 报 器 Audible and/or visual signaling appliances for fire alert 1 范围 本标准规定了火灾声和/或光警报器(以下简称警报器)的分类、技术要求、试验方法、检验规则、标志、使用说明书和包装、运输、贮存。 本标准适用于一般工业与民用建筑中安装的警报器,其他环境中安装的既有特殊性能的警报器,除特殊要应由有关标准另行规定,亦应执行本标准。 2 引用标准 下列标准所包含的条文,通过在本标准中引用而构成为本标准的条纹。本标准出版时,所示版本均为有效。所有标准都会被修订,使用本标准的各方应探讨使用下列标准最新版本的可能性。 GB 16838-1997 消防电子产品环境试验方法及严酷等级 3 分类 3.1 按用途分类 a) 火灾声警报器 b) 火灾光报警器 c) 火灾声光警报器 3.2 按供电方式分 a) 交流供电警报器 b) 直流供电警报器 4 技术要求 4.1 火灾声警报器的性能要求: a) 火灾声警报器的声信号在其正前方 3m 水平的声压级(A 计权)应在75~115dB 范围内; b) 采用变调的火灾声警报器的变调周期应在 0.2~5s 范围内。 4.2 火灾光警报器的性能要求: a) 火灾刮宫内警报器的基本闪光频率应在 20~180 次/min 范围内; b) 火灾光警报器的光信号在 1~500 1x 环境光线下,25m 处应清晰可见; c) 通过电视机等显示器发出火灾信号的火灾光警报器应能以自动和手动两种方式使显示器清晰、稳定的火灾光报警信号,并保持至手动复位。 4.3 火灾声光警报器应同时满足 4.1 和 4.2 要求。 4.4 警报器应能连接 4h 发出声/光警报信号,并分别满足 4.1~4.3 要求,且声压级的变化不应超出 6dB。 中华人民共和国公安部 2002-05-14 批准 2002-12-01 实施 GA 385-2002 4.5 警报器在供电电压变化不超过额定供电电压的+10%和—15%条件下,应分别满足 4.1~4.3 要求 4.6 在正常大气压条件下,直流供电的警报器的供电线与壳体之间的绝缘电阻,应不小于 20MΩ 。 4.7 警报器的供电线和外部带点端子与壳体之间应能耐受频率为 50Hz±0.5 Hz、电压为 500V±50V(有效值,额定工作电压有效值不超过 50V)或 1500V±150V(有效值额定工作电压有效值超过 50V 时),历时 60s±5s 的耐压试验。试验期间,警报器不应发生放电和击穿现象;试验后,警报器应分别满足 4.1~4.3要求,且声压级的变化不超过 6dB。 4.8 警报器应能耐受表 1 中规定的各项试验。试验期间,处于监视状态的警报器不应发出声和/光警报信号;处于连续发出警报信号状态的警报器则不应中断发出警报信号;试验后,警报器应分别满足 4.1~4.3 要求,且声压级的变化不应超出 6dB。 表 1 试验名称 试验参数 试验条件 工作状态 场强 10V/m 频率范围 1MHz~1GHz 辐射电磁场试验 扫频速率 ≦0.005 倍频程/s 监视状态/连续发出警报信号 放电电压 8000V 静电放电试验 放电次数 10 监视状态 瞬变脉冲电压 AC 电源线 2kV 其他连接线 1kV 极性 正、负 电瞬变脉冲试验 时间 每次 1min 视状态 4.9 警报器应能耐受表 2 中规定条件下的各项试验。试验期间,警报器不应发出声和/光报警信号;试验后,警报器应分别满足 4.1~4.3 要求,且声压级的变化不超过 6dB。 表 2 试验名称 试验参数 试验条件 工作状态 温度 55℃±2℃ 高温试验.

1、当您付费下载文档后,您只拥有了使用权限,并不意味着购买了版权,文档只能用于自身使用,不得用于其他商业用途(如 [转卖]进行直接盈利或[编辑后售卖]进行间接盈利)。
2、本站所有内容均由合作方或网友上传,本站不对文档的完整性、权威性及其观点立场正确性做任何保证或承诺!文档内容仅供研究参考,付费前请自行鉴别。
3、如文档内容存在违规,或者侵犯商业秘密、侵犯著作权等,请点击“违规举报”。

碎片内容

GA385-2002 火灾声和/或光警报器.pdf

确认删除?
vip会员
分享赚钱
搜索
关注微信
  • 签字123
回到顶部