碳排放双控办法助力碳达峰,指标体系设置及重点解读
打从今年起,各省针对碳达峰的考核方式发生了根本性的彻底转变。以往是上面硬性规定好指标而后压下来,目前则改成各地自行先提出目标,上报给国家经审核通过之后才予以执行。这样一套全新的办法会对地方官员的升迁以及脸面造成直接影响。
目标怎么定 地方自己先拿方案
以往的时候,能耗双控的指标全部都是由国家直接分配给各个省份,地方依照要求去做就可以了。此次办法的第八条明确规定,各个省份在“十五五”期间需要自行制定碳达峰行动方案,其中涵盖了五年的目标以及每年的分目标。就好比广东、江苏这类工业大省,一定要结合本省的产业结构拿出切实可行的减排路径。
定好方案后并非直接着手进行,而是要报至国家层面予以衔接审核,国家发展改革委会同相关部门检查目标是否具备合理性,任务是否扎实稳固,通过之后再次报请党中央以及国务院进行审定,审定完成后的方案便成为年度评价考核的依据,地方不得随意更改。
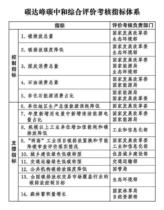
考核分三档 优秀不合格区别很大
办法第十五条清晰地明确了三个考核等次,分别是优秀、合格以及不合格 ,控制指标与支撑指标全部实现达标的方可评定为优秀 ,只要存在一项控制指标未达标或者三项支撑指标未达标,便会直接判定为不合格。比如说某省的碳排放强度没有降下来,即便其他工作完成得再出色,当年的考核结果也依旧是不合格。
不达标所带来的后果是极为严重的。办法当中的第十七条作出了规定,那些在评定里被定为不合格状态后的省份,其党委以及政府需要在接到评定结果反馈之后的30个工作日之内,往党中央、国务院呈上书面报告,得提出整改所需要采取的措施以及完成这些整改工作的规定时长。这就等同于把相应问题放置到了非常最高层次的层级上,地方上的领导所承受的压力是特别巨大的。
合格不等于没事 通报提醒随时来
有的省份或许整体是合格的,然而个别指标却未达规定标准。办法作出规定,像这样的情形由负责该指标的相关部门在给予某个范围之内进行通报并予以提醒。举例来说,某个省新能源所具备的装机容量没有达到年度所设定的目标,国家能源局就会进行点名并给予提醒,尽管这并不影响合格的等次,可是在面子方面会显得不太好看。
在国家发展改革委会同有关部门进行通报表扬,且总结推广好经验好做法的情况下,如果所在省份优秀或者单项特别突出它就能得到实惠。像是浙江倘若碳强度降幅在全国排第一哎,那其他省份都得要来学习它的这种做法。而对于表现突出的单位和个人,省里以及部门还能够按照规定给予表彰奖励。
监测预警靠数据 碳市场派上用场
长期存在的老问题是,数据存在不准确的状况,且时效性也比较差。此次办法的第二十条清晰表明,展开评价考核主要所依据的是国家统计数据,要是数据出现缺失情形,或者不够及时的话,那么能够采用全国碳市场数据以及有关部门的监测核算数据。这就意味着,成为重要考核依据的将会是全国碳市场的交易数据。
第二十一条期望国家发展改革委、生态环境部、国家统计局始终不断完善那碳排放统计核算制度。在各地碳达峰碳中和工作里出现了偏差,需借助动态监测预警制度得以及时发觉、事先提醒。这便要求各省平常就要将数据弄准确,不可以等到年末再去补。
评价结果影响官员升迁
这次办法的第三条明确指出,评价考核工作是在党中央的集中统一领导下来开展的,并且是由中央组织部进行统筹指导的。其结果在经过党中央、国务院审定之后,是由中央组织部以及国家发展改革委按照相应程序向省级党委和政府进行反馈的。而这些结果会被用作领导班子以及领导干部综合考核评价、任用选拔、监督管理的重要参考。
简言之,碳达峰工作成效如何,直接关联地方官员仕途走向,表现出色地区的领导,更易得到晋升机会,表现欠佳地区的领导,不仅需撰写检讨,还可能对后续任用产生影响,如此这般,便将环保工作与个人未来发展紧密捆绑到了一起。
央企同样要考核 国资委将出细则
当地方政府完成考核之后,央企同样是不能被排除在外的。办法的第二十三条清晰地表明了,国务院国资委需要依照本办法,去制定出中央企业达成碳达峰碳中和目标任务的评价考核制度。诸如国家电网、中石化、宝武钢铁这类属于排放量大的企业,很快也将会面临相似的年度考核。
尽管央企考核的实际详情还仍未显现,不过其方向同省级政府实施的方式大体上达到一致,此方式同样是进行年度评估,划分不同档次,并且将最终结果与企业领导者的考核任用相互关联起来,央企所产生的碳排放量相当之高,针对它们的考核成效或许相较地方政府而言会更为直接。

你认为这一套新出现的碳达峰考核办法,最为突出的亮点以及最棘手的痛点各自是什么呢?欢迎于评论区去分享你个人的看法,同样也不要忘记去点赞转发从而让更多的人知晓这项新的政策。
声明:除非特别标注,否则均为本站原创文章,转载时请以链接形式注明文章出处。如若本站内容侵犯了原著者的合法权益,可联系本站删除。



