电脑桌面
添加签字123到电脑桌面
安装后可以在桌面快捷访问

中庭花篮式玻璃幕墙施工组织设计.doc

中庭花篮式玻璃幕墙施工组织设计.doc_第1页
1/61
中庭花篮式玻璃幕墙施工组织设计.doc_第2页
2/61
中庭花篮式玻璃幕墙施工组织设计.doc_第3页
3/61
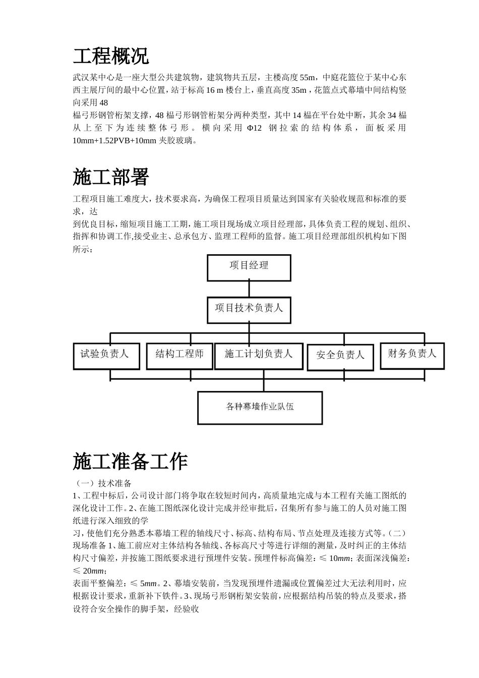
目录第一章 工程概况...............................................................2第二章 施工部署...............................................................2第三章 施工准备工作...........................................................3第四章 工程进度...............................................................6第五章 幕墙构件加工制作.......................................................8第六章 幕墙现场安装施工作业..................................................22第七章 材料运输和成品、半成品的保护措施......................................28第八章 质量保证体系和保证措施................................................29第九章 安全生产保证体系和安全措施............................................37工程概况武汉某中心是一座大型公共建筑物,建筑物共五层,主楼高度 55m,中庭花篮位于某中心东西主展厅间的最中心位置,站于标高 16 m 楼台上,垂直高度 35m ,花篮点式幕墙中间结构竖向采用 48 榀弓形钢管桁架支撑,48 榀弓形钢管桁架分两种类型,其中 14 榀在平台处中断,其余 34 榀从 上 至 下 为 连 续 整 体 弓 形 。 横 向 采 用 Φ12 钢 拉 索 的 结 构 体 系 , 面 板 采 用10mm+1.52PVB+10mm 夹胶玻璃。施工部署工程项目施工难度大,技术要求高,为确保工程项目质量达到国家有关验收规范和标准的要求,达到优良目标,缩短项目施工工期,施工项目现场成立项目经理部,具体负责工程的规划、组织、指挥和协调工作,接受业主、总承包方、监理工程师的监督。施工项目经理部组织机构如下图所示:施工准备工作(一)技术准备1、工程中标后,公司设计部门将争取在较短时间内,高质量地完成与本工程有关施工图纸的深化设计工作。2、在施工图纸深化设计完成并经审批后,召集所有参与施工的人员对施工图纸进行深入细致的学习,使他们充分熟悉本幕墙工程的轴线尺寸、标高、结构布局、节点处理及连接方式等。(二)现场准备 1、施工前应对主体结构各轴线、各标高尺寸等进行详细的测量,及时纠正的主体结构尺寸偏差,并按施工图纸要求进行预埋件安装。预埋件标高偏差:≤ 10mm;表面深浅偏差:≤ 20mm; 表面平整偏差:≤ 5mm。2、幕墙安装前,当发现预埋件遗漏或位置偏差过大无法利用时,应根据设计要求,重新补下铁件。3、现场弓形钢桁架安装前,应根据结构吊装的特点及要求,搭设符合安全操作的脚手架,经验收合格后使用。(三)材料准备 1、对工程使用原材料、半成品、成品、构配件进行预先检验,杜绝不合格品进入施工现场。2、统计工程材料总用量,制订用料计划,列出明细表格,按工期进度,及时制定用料采购计划,有序地供应给制作和安装,满足工期安装要求。3、根据工程实际情况和项目经理部要求,玻璃构件和钢管桁架构件提前在厂内加工制作。(四)机具准备序号施工机械名称规格型号单位数量有关说明1. 电焊机(立式)BX3-300 部4 电压 380V,调节范围 45-360A 2. 电焊机BX3-500 部4 电压 380V,调节范围 60-620A 3. 低压电动螺丝刀POL-800-2.5 支4 电压 24V,950r/min 适用机器螺钉范围,M1.2-M2.5 4. 电动葫芦CDI1—6D 部2 5. 电动葫芦CDI2—12D 部2 6. 冲击钻HR2220 支4 220V , 650V , 钻 头 最 大 直 径22mm 7. 手电钻JIZ-SD04-10A 支4 220V,320W,700r/min 8. 手动吸盘只24 φ250,载荷 80kg 9. 电动吸盘(320kg) PC1104 只2 最大载荷 320kg 10. 电脑自控电动吸盘架1 最大载荷 1.28T 11. 高空工作台PPL-303 部1 12. 40 吨平板车NISSAN 部1 13. 带吊臂运输车部1 (五)劳动力准备为确保工程顺利进行,公司计调室将整个工程施工过程各阶段所需施工人员做合理安排及调配,确保按时到位。 (六)施工现场平面布置施工现场临时设施的搭设、施工工作面开展的先后顺序应报总承包方批准,在总承包方批准后方可进行。工程进度计划根据工程项目的特点,类型,结合材料供应情况及业主要...

1、当您付费下载文档后,您只拥有了使用权限,并不意味着购买了版权,文档只能用于自身使用,不得用于其他商业用途(如 [转卖]进行直接盈利或[编辑后售卖]进行间接盈利)。
2、本站所有内容均由合作方或网友上传,本站不对文档的完整性、权威性及其观点立场正确性做任何保证或承诺!文档内容仅供研究参考,付费前请自行鉴别。
3、如文档内容存在违规,或者侵犯商业秘密、侵犯著作权等,请点击“违规举报”。

碎片内容

中庭花篮式玻璃幕墙施工组织设计.doc

确认删除?
vip会员
分享赚钱
搜索
关注微信
  • 签字123
回到顶部