电脑桌面
添加签字123到电脑桌面
安装后可以在桌面快捷访问

[重庆]框剪结构住宅楼木胶合板模板施工方案(计算书 附图附表丰富).docxVIP免费

[重庆]框剪结构住宅楼木胶合板模板施工方案(计算书 附图附表丰富).docx_第1页
1/137
[重庆]框剪结构住宅楼木胶合板模板施工方案(计算书 附图附表丰富).docx_第2页
2/137
[重庆]框剪结构住宅楼木胶合板模板施工方案(计算书 附图附表丰富).docx_第3页
3/137
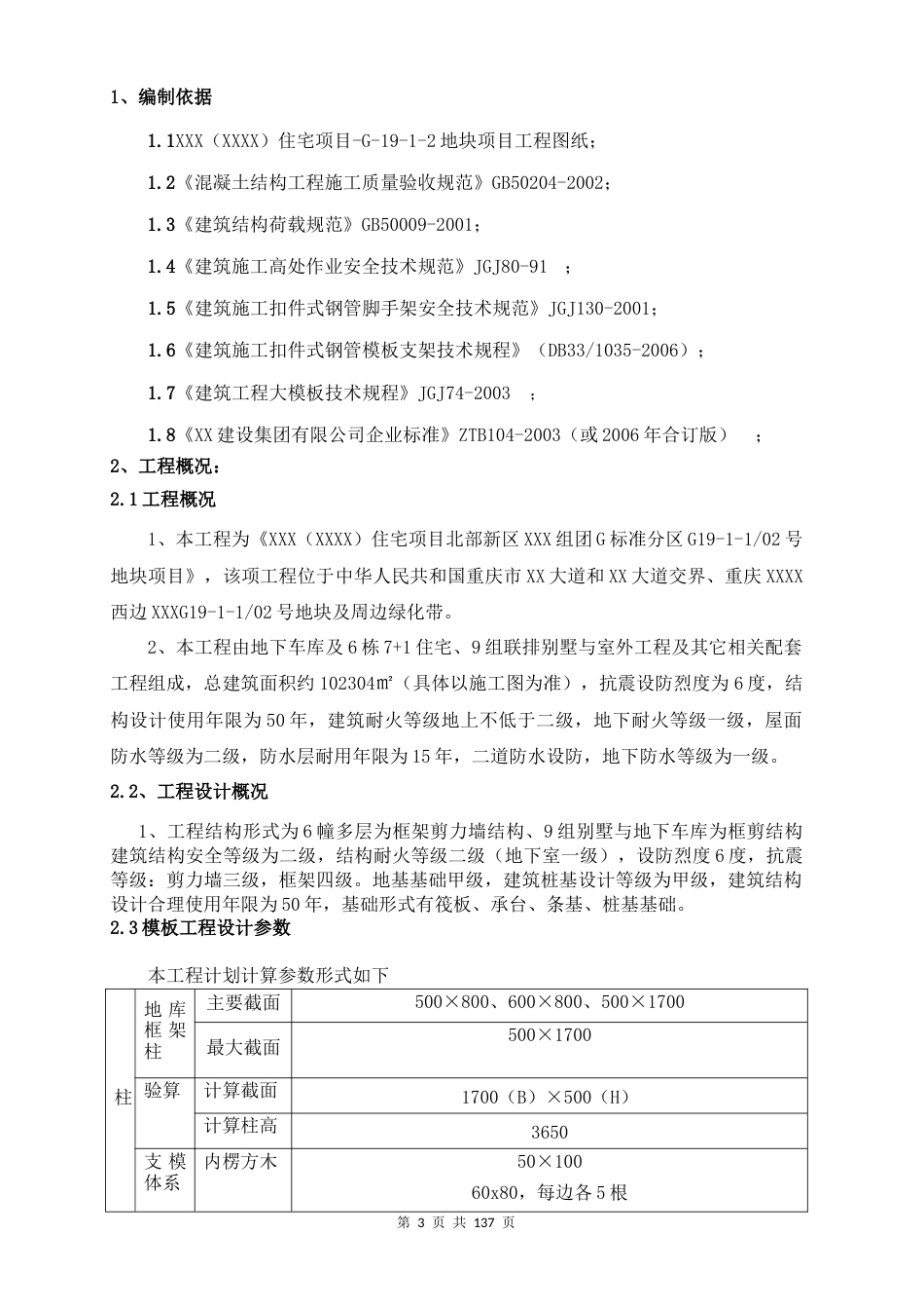
第 1 页 共 137 页框剪结构住宅楼木胶合板模板施工方案施工组织设计(专项施工方案)审查表工程名称XXX(XXXX)住宅项目北部新区 XXX 组团 G 标准分区 G19-1-1/02 号地块方案名称模板专项施工方案编 制 人 编制时间2012-11-30审 核 人 审核时间报审部门XXXXXX 住宅 G19 地块项目部报审时间审查意见土建专业审查人(签字): 审查日期:安装专业审查人(签字): 审查日期:安全文明审查人(签字): 审查日期:三个体系审查人(签字): 审查日期:总工程师审查人(签字): 审查日期:说明:填写审查意见,对于应修改的部分应明确、具体,写不下时可附纸。第 2 页 共 137 页目 录1、编制依据......................................................................................................................................................32、工程概况:..................................................................................................................................................32.1 工程概况............................................................................................................................... 32.2、工程设计概况....................................................................................................................32.3 模板工程设计参数................................................................................................................33、施工部署......................................................................................................................................................54、模板及支撑系统的支设材料选定..............................................................................................................55、 模板安拆施工............................................................................................................................................65.1、一般要求............................................................................................................................65.2. 砖胎模施工........................................................................................................................65.3 混凝土导墙模板支设.......................................................................................................... 75.4 底板反梁模板施工.............................................................................................................. 75.5 柱模板施工..........................................................................................................................75.6 墙体模板施工......................................................................................................................95.7 梁、板模板施工................................................................................................................115.8 楼梯模板施工....................................................................................................................125.9 门窗洞口模板施工..............................................................................................................135.10 特殊部位施工...................................................................................................................146、后浇带施工................................................................................................................................................167、 模板拆除.............................................

1、当您付费下载文档后,您只拥有了使用权限,并不意味着购买了版权,文档只能用于自身使用,不得用于其他商业用途(如 [转卖]进行直接盈利或[编辑后售卖]进行间接盈利)。
2、本站所有内容均由合作方或网友上传,本站不对文档的完整性、权威性及其观点立场正确性做任何保证或承诺!文档内容仅供研究参考,付费前请自行鉴别。
3、如文档内容存在违规,或者侵犯商业秘密、侵犯著作权等,请点击“违规举报”。

碎片内容

[重庆]框剪结构住宅楼木胶合板模板施工方案(计算书 附图附表丰富).docx

确认删除?
回到顶部
关注微信
  • 签字123