电脑桌面
添加签字123到电脑桌面
安装后可以在桌面快捷访问

建筑施工安全生产隐患识别图集(现浇混凝土模板工程).pdfVIP专享

建筑施工安全生产隐患识别图集(现浇混凝土模板工程).pdf_第1页
1/69
建筑施工安全生产隐患识别图集(现浇混凝土模板工程).pdf_第2页
2/69
建筑施工安全生产隐患识别图集(现浇混凝土模板工程).pdf_第3页
3/69
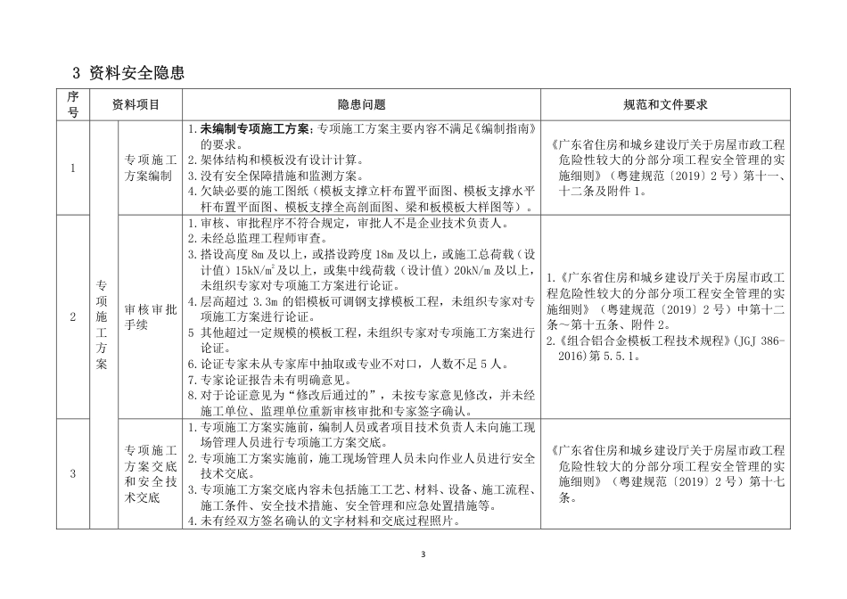
1 广东省建筑施工安全生产隐患识别图集(现浇混凝土模板工程) 1 编制说明 安全生产事关经济社会发展大局、社会的长治久安,事关人民福祉、家庭幸福稳定,习近平总书记多次强调,发展决不能以牺牲人的生命为代价,这必须作为一条不可逾越的红线。建筑施工作为四大高危行业之一,长期以来都是事故多发行业,资源消耗较大行业,也是被重点关注、重点检查的行业。而模板工程是钢筋混凝土结构工程施工中一项量大面广的施工内容,模板支撑系统坍塌事故多发生在混凝土浇筑阶段,由于混凝土浇筑过程中会有相当数量的施工人员在浇筑面上作业,模板支撑结构倒塌事故发生前也没有明显预兆,突发性强,且支架变形倒塌迅速,作业人员往往无法及时逃生,所以一旦发生模板支撑系统坍塌,往往都是群死群伤,社会影响相当恶劣的事故。 模板支撑结构作为一种临时性支撑结构,它的受力和工作状况受诸多可变因素的影响。以往高支模体系坍塌事故表明,支撑架体及其基础是否可靠稳固是关键,发生事故的主要原因是材料质量、方案设计、隐患问题排查不到位或未及时排除。为贯彻“隐患就是事故”思想,有效落实安全责任、预防安全事故发生,广东省住房和城乡建设厅特委托广东省建筑安全协会组织专家编写了《建筑施工安全生产隐患识别图集》(现浇混凝土模板工程)。 本图集依据法律法规、规范标准的最新要求,共分为编制说明、编制依据、资料安全隐患、工程实体安全隐患等 4 部分。其中:资料安全隐患主要是分为专项施工方案、技术管理资料等 2 个方面,工程实体安全隐患分为材料及构配件、模板支架立杆与基础、支架构造、模板系统、混搭和支架超堆载、铝合金模板早拆钢管体系等 6 个方面,精心选录了 73 张有代表性的安全隐患照片,直观展示了模板工程常见隐患和问题,分析了可能导致的后果,并提出整改措施及规范要求,让广大建筑施工专业技术人员和一线作业人员能准确、便捷、快速辨识模板工程中的隐患问题,并及时整改。本图集具有较强的科学性、指导性和实用性,可作为全省建筑施工隐患排查治理的重要参考,也可作为相关人员的培训教材和安全监督管理人员参考手册。 2 2 编制依据 2.1《危险性较大的分部分项工程安全管理规定》(住建部〔2018〕37 号令) 2.2《危险性较大的分部分项工程专项施工方案编制指南》(建办质〔2021〕48 号) 2.3《房屋市政工程生产安全重大事故隐患判定标准(2022 版)》(建质规〔2022〕2 号) 2.4《广东省住房和城乡建设厅关于房屋市政工程危险性较大的分部分项工程安全管理的实施细则》(粤建规范〔2019〕2 号) 2.5《混凝土结构工程施工规范》GB 50666-2011 2.6《建筑施工脚手架安全技术统一标准》GB 51210-2016 2.7《施工脚手架通用规范》GB 55023-2022 2.8《建筑施工扣件式钢管脚手架安全技术规范》JGJ 130-2011 2.9《建筑施工模板安全技术规范》JGJ 162-2008 2.10《组合铝合金模板工程技术规程》JGJ 386-2016 2.11《建筑施工承插型盘扣式钢管支架安全技术规程》JGJ/T 231-2021 2.12《建筑施工承插型套扣式钢管脚手架安全技术规程》DBJ/T 15-98-2019 2.13《建筑施工承插型轮扣式模板支架安全技术规程》T/CCIAT 0003-2019 3 3 资料安全隐患 序号 资料项目 隐患问题 规范和文件要求 1 专项施工方案 专项施工方案编制 1.未编制专项施工方案;专项施工方案主要内容不满足《编制指南》的要求。 2.架体结构和模板没有设计计算。 3.没有安全保障措施和监测方案。 4.欠缺必要的施工图纸(模板支撑立杆布置平面图、模板支撑水平杆布置平面图、模板支撑全高剖面图、梁和板模板大样图等)。《广东省住房和城乡建设厅关于房屋市政工程危险性较大的分部分项工程安全管理的实施细则》(粤建规范〔2019〕2 号)第十一、十二条及附件 1。 2 审核审批手续 1.审核、审批程序不符合规定,审批人不是企业技术负责人。 2.未经总监理工程师审查。 3.搭设高度 8m 及以上,或搭设跨度 18m 及以上,或施工总荷载(设计值)15kN/m2及以上,或集中线荷载(设计值)20kN/m 及以上,未组织专家对专项施工方案进行论证。 4.层...

1、当您付费下载文档后,您只拥有了使用权限,并不意味着购买了版权,文档只能用于自身使用,不得用于其他商业用途(如 [转卖]进行直接盈利或[编辑后售卖]进行间接盈利)。
2、本站所有内容均由合作方或网友上传,本站不对文档的完整性、权威性及其观点立场正确性做任何保证或承诺!文档内容仅供研究参考,付费前请自行鉴别。
3、如文档内容存在违规,或者侵犯商业秘密、侵犯著作权等,请点击“违规举报”。

碎片内容

建筑施工安全生产隐患识别图集(现浇混凝土模板工程).pdf

确认删除?
vip会员
分享赚钱
搜索
关注微信
  • 签字123
回到顶部