电脑桌面
添加签字123到电脑桌面
安装后可以在桌面快捷访问

木窗帘盒、金属窗帘杆安装工艺.doc

木窗帘盒、金属窗帘杆安装工艺.doc_第1页
1/4
木窗帘盒、金属窗帘杆安装工艺.doc_第2页
2/4
木窗帘盒、金属窗帘杆安装工艺.doc_第3页
3/4
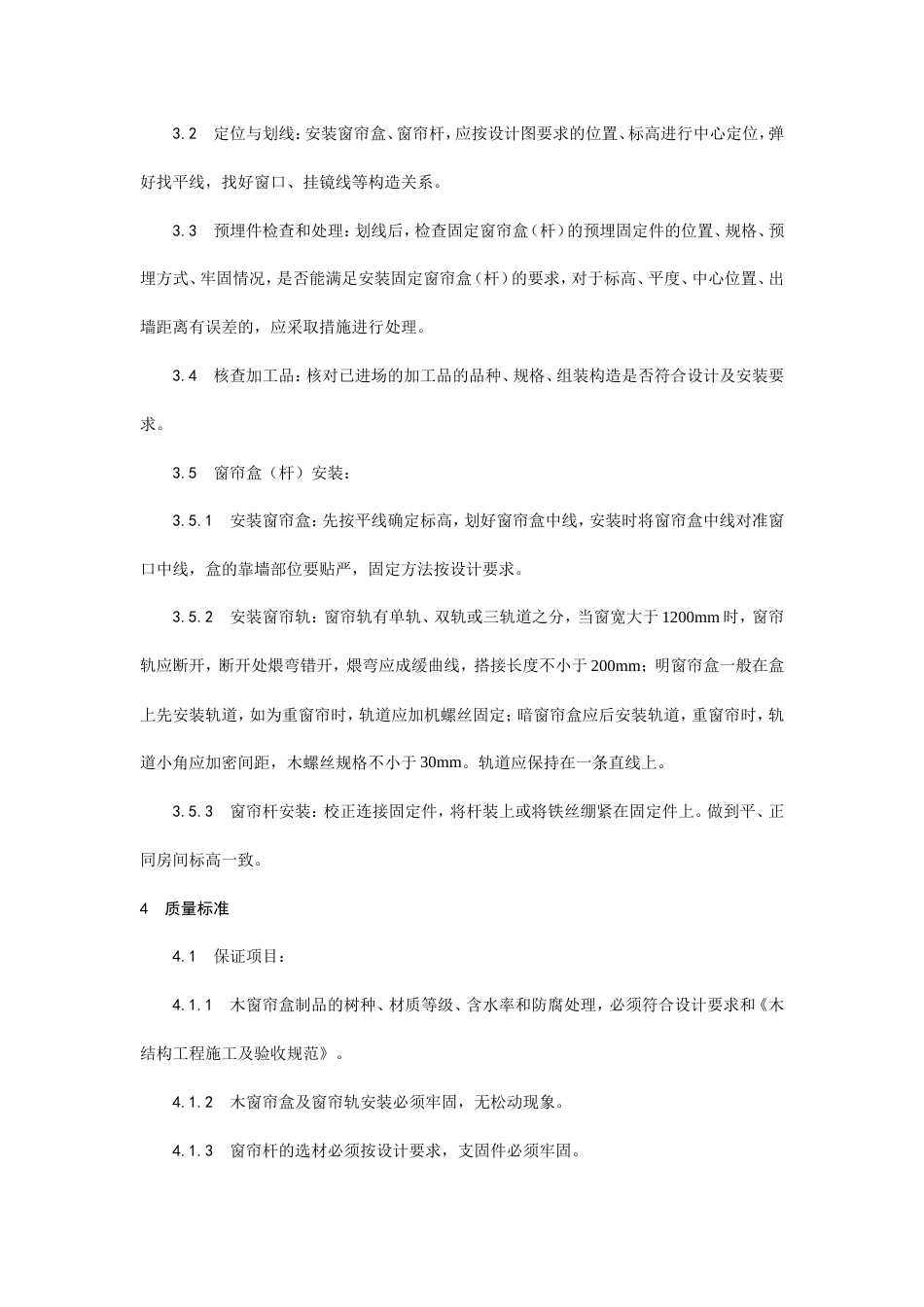
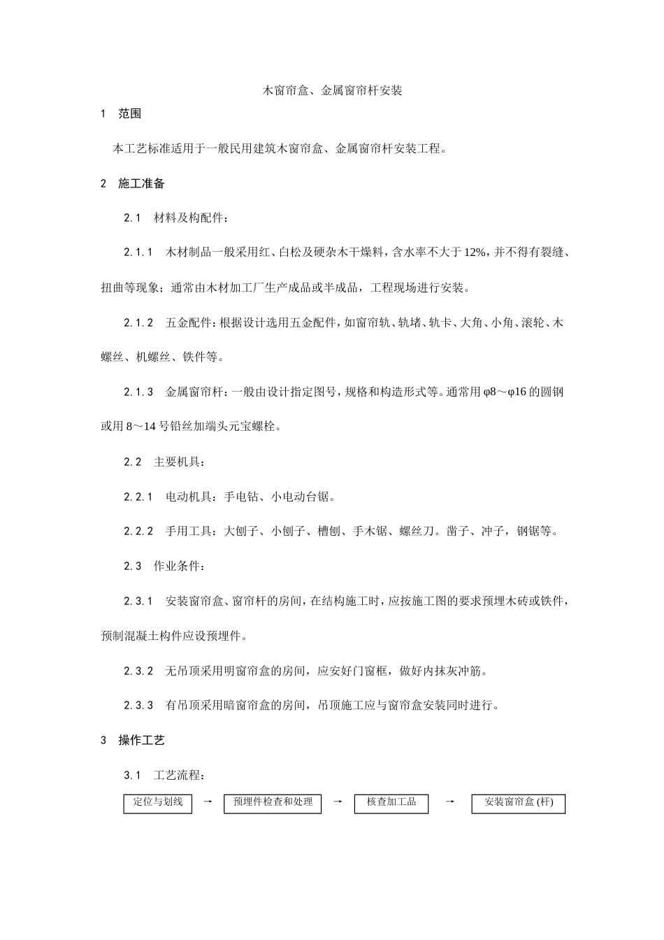
木窗帘盒、金属窗帘杆安装1 范围 本工艺标准适用于一般民用建筑木窗帘盒、金属窗帘杆安装工程。2 施工准备 2.1 材料及构配件: 2.1.1 木材制品一般采用红、白松及硬杂木干燥料,含水率不大于 12%,并不得有裂缝、扭曲等现象;通常由木材加工厂生产成品或半成品,工程现场进行安装。 2.1.2 五金配件:根据设计选用五金配件,如窗帘轨、轨堵、轨卡、大角、小角、滚轮、木螺丝、机螺丝、铁件等。 2.1.3 金属窗帘杆:一般由设计指定图号,规格和构造形式等。通常用 φ8~φ16 的圆钢或用 8~14 号铅丝加端头元宝螺栓。 2.2 主要机具: 2.2.1 电动机具:手电钻、小电动台锯。 2.2.2 手用工具:大刨子、小刨子、槽刨、手木锯、螺丝刀。凿子、冲子,钢锯等。 2.3 作业条件: 2.3.1 安装窗帘盒、窗帘杆的房间,在结构施工时,应按施工图的要求预埋木砖或铁件,预制混凝土构件应设预埋件。 2.3.2 无吊顶采用明窗帘盒的房间,应安好门窗框,做好内抹灰冲筋。 2.3.3 有吊顶采用暗窗帘盒的房间,吊顶施工应与窗帘盒安装同时进行。3 操作工艺 3.1 工艺流程:定位与划线→预埋件检查和处理→核查加工品→安装窗帘盒 (杆) 3.2 定位与划线:安装窗帘盒、窗帘杆,应按设计图要求的位置、标高进行中心定位,弹好找平线,找好窗口、挂镜线等构造关系。 3.3 预埋件检查和处理:划线后,检查固定窗帘盒(杆)的预埋固定件的位置、规格、预埋方式、牢固情况,是否能满足安装固定窗帘盒(杆)的要求,对于标高、平度、中心位置、出墙距离有误差的,应采取措施进行处理。 3.4 核查加工品:核对已进场的加工品的品种、规格、组装构造是否符合设计及安装要求。 3.5 窗帘盒(杆)安装: 3.5.1 安装窗帘盒:先按平线确定标高,划好窗帘盒中线,安装时将窗帘盒中线对准窗口中线,盒的靠墙部位要贴严,固定方法按设计要求。 3.5.2 安装窗帘轨:窗帘轨有单轨、双轨或三轨道之分,当窗宽大于 1200mm 时,窗帘轨应断开,断开处煨弯错开,煨弯应成缓曲线,搭接长度不小于 200mm;明窗帘盒一般在盒上先安装轨道,如为重窗帘时,轨道应加机螺丝固定;暗窗帘盒应后安装轨道,重窗帘时,轨道小角应加密间距,木螺丝规格不小于 30mm。轨道应保持在一条直线上。 3.5.3 窗帘杆安装:校正连接固定件,将杆装上或将铁丝绷紧在固定件上。做到平、正同房间标高一致。4 质量标准 4.1 保证项目: 4.1.1 木窗帘盒制品的树种、材质等级、含水率和防腐处理,必须符合设计要求和《木结构工程施工及验收规范》。 4.1.2 木窗帘盒及窗帘轨安装必须牢固,无松动现象。 4.1.3 窗帘杆的选材必须按设计要求,支固件必须牢固。 4.2 基本项目: 4.2.1 制作尺寸正确,表面平直光滑,棱角方正,线条顺直,不露钉帽,无戗槎、创痕、毛刺、锤印等缺陷。 4.2.2 安装位置正确,两端伸入尺寸一致,接缝严密,出墙尺寸一致,轨道及杆平直。 4.3 允许偏差项目,见表 9-47。 窗帘盒(杆)允许偏差 表 9-47项次项 目允许偏差 (mm)检 查 方 法1两端高低差2尺量检查2两端距窗洞长度3尺量检查3轨道间距离2尺量检查4轨道顺直2拉线检查5出墙尺寸5尺量检查5 成品保护 5.1 安装时不得踩踏暖气片及窗台板,严禁在窗台板上敲击、撞碰,以防损坏。 5.2 窗帘盒安装后及时刷一道底油漆,以防抹灰、喷浆等湿作业时受潮变形或污染。 5.3 窗帘杆或铅丝防止刻痕,加工品应妥善保管,防止存放不当、受潮等造成变形。6 应注意的质量问题 6.1 窗帘盒安装不平、不正:主要是找位、划尺寸线不认真;预埋件安装不准,调整处理不当。安装前做到划线准确,安装量尺务必使标高一致,中心线准确。 6.2 窗帘盒两端伸出的长度不一致:主要是窗口中心与窗帘盒中心相对本准,操作不认真所致。安装时应核对尺寸,使两端伸出长度相同。 6.3 窗帘轨道脱落:多数由于盖板太薄或螺丝松动造成。—般盖板厚度不宜小于 15mm,薄于 15mm 的盖板,应用机螺丝固定窗帘轨。 6.4 窗帘盒迎面板扭曲:加工时木材干燥不好,入场后存放受潮,安装时应及时刷油漆一道。7 质量记录 本工艺标准应具备以下的质量记录: 7.1 加工木材制品应有合格证、木材含水试验资料。 7.2 窗帘轨道及配件应有产品合格证。 7.3 工程验收应有安装质量验评资料。

1、当您付费下载文档后,您只拥有了使用权限,并不意味着购买了版权,文档只能用于自身使用,不得用于其他商业用途(如 [转卖]进行直接盈利或[编辑后售卖]进行间接盈利)。
2、本站所有内容均由合作方或网友上传,本站不对文档的完整性、权威性及其观点立场正确性做任何保证或承诺!文档内容仅供研究参考,付费前请自行鉴别。
3、如文档内容存在违规,或者侵犯商业秘密、侵犯著作权等,请点击“违规举报”。

碎片内容

木窗帘盒、金属窗帘杆安装工艺.doc

确认删除?
vip会员
分享赚钱
搜索
关注微信
  • 签字123
回到顶部