电脑桌面
添加签字123到电脑桌面
安装后可以在桌面快捷访问

木材表面施涂溶剂型混色涂料施工工艺.doc

木材表面施涂溶剂型混色涂料施工工艺.doc_第1页
1/2
木材表面施涂溶剂型混色涂料施工工艺.doc_第2页
2/2
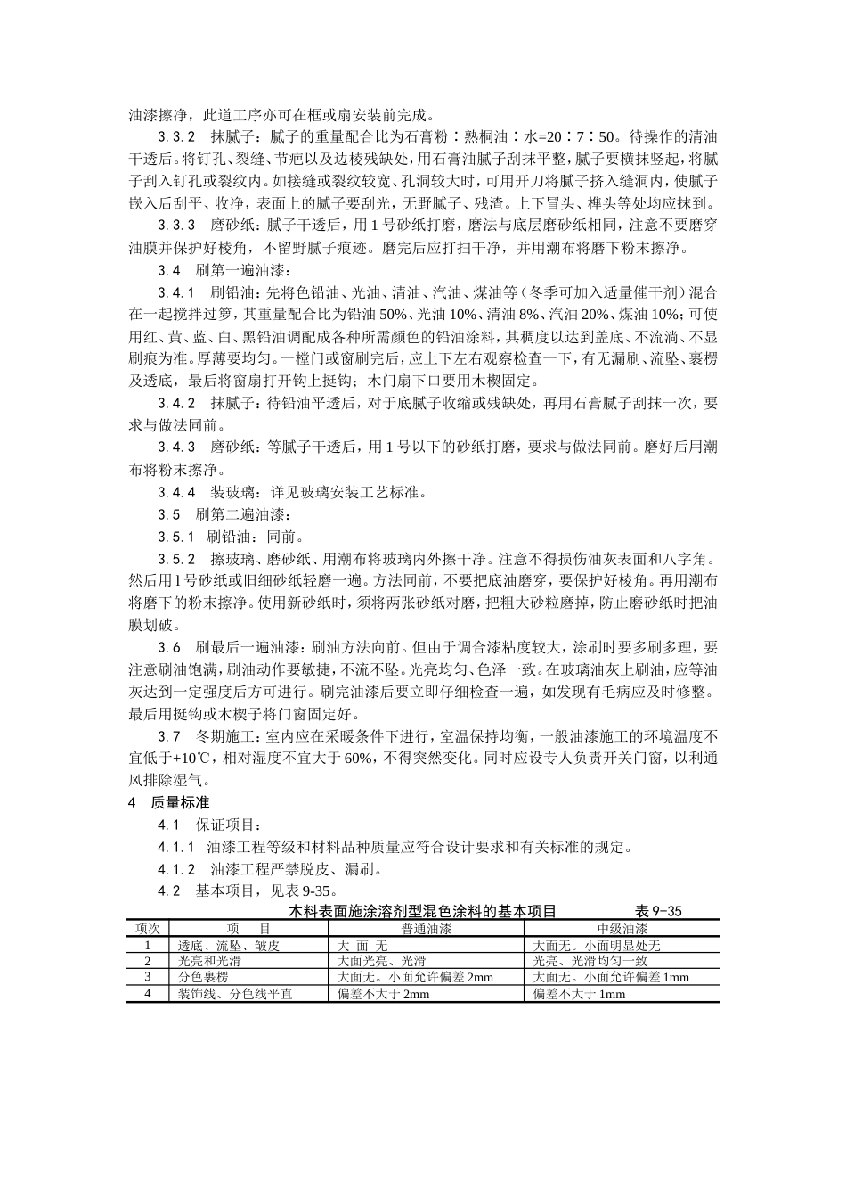
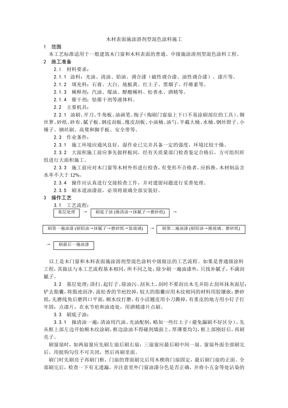
木材表面施涂溶剂型混色涂料施工1 范围 本工艺标准适用于一般建筑木门窗和木料表面的普通、中级施涂溶剂型混色涂料工程。2 施工准备 2.l 材料要求: 2.1.1 涂料:光油、清油、铅油、调合漆(磁性调合漆、油性调合漆)、漆片等。 2.1.2 填充料:石膏、大白、地板黄、红土子、黑烟子、纤维素等。 2.1.3 稀释剂:汽油、煤油、醇酸稀料、松香水、酒精等。 2.1.4 催干剂:钴催干剂等液体料。 2.2 主要机具: 2.2.1 油刷、开刀、牛角板、油画笔、掏子(掏刷门窗扇上下口不易涂刷部位的工具)、铜丝箩、砂纸、砂布、腻子板、钢皮刮板、橡皮刮板、小油桶、油勺、半截大桶、水桶、钢丝钳子、小锤子、钢丝刷、高凳和脚手板、安全带等。 2.3 作业条件: 2.3.1 施工环境应通风良好,湿作业已完并具备一定的强度,环境比较干燥。 2.3.2 大面积施工前应事先做样板间,经有关质量部门检查鉴定合格后,方可组织班组进行大面积施工。 2.3.3 施工前应对木门窗等木材外形进行检查,有变形不合格者,应拆换。木材制品含水率不大于 12%。 2.3.4 操作应认真进行交接检查工作,并对遗留问题进行妥善处理。 2.3.5 刷末道油漆前,必须将玻璃全部安装好。3 操作工艺 3.1 工艺流程:基层处理→刷底子油 (操清油→抹腻子→磨砂纸)→刷第一遍油漆 (刷铅油→抹腻子→磨砂纸→装玻璃)→刷第二遍油漆 (刷铅油→擦玻璃、磨砂纸)→刷最后一遍油漆 以上是木门窗和木料表面施涂溶剂型混色涂料中级做法的工艺流程。如果是普通级涂料工程,其做法与本工艺流程基本相同,所不同之处,除少刷一遍油漆外,只找补腻子,不满刮腻子。 3.2 基层处理:清扫、起钉子、除油污、刮灰土,刮时不要刮出木毛并防止刮坏抹灰面层;铲去脂囊,将脂迹刮净,流松香的节疤挖掉,较大的脂囊应用木纹相同的材料用胶镶嵌;磨砂纸,先磨线角后磨四口平面,顺水纹打磨,有小活翘皮用小刀撕掉,有重皮的地方用小钉子打牢固;点漆片,在水节疤和油迹处,用酒精漆片点刷。 3.3 刷底子油: 3.3.1 操清油一遍:清油用汽油、光油配制,略加一些红土子(避免漏刷不好区分),先从框上部左边开始顺木纹涂刷,框边涂油不得碰到墙面上,厚薄要均匀,框上部刚好后,再刷亮子。 刷窗扇时,如两扇窗应先刷左扇后刷右扇;三扇窗应最后刷中间一扇。窗扇外面全部刷完后,用挺钩勾住不可关闭,然后再刷里面。 刷门时先刷亮子再刷门框,门扇的背面刷完后用木楔将门扇固定,最后刷门扇的正面。全部刷完后,检查一下有无遗漏,并注意里外门窗油漆分色是否正确,并将小五金等处沾染的油漆擦净,此道工序亦可在框或扇安装前完成。 3.3.2 抹腻子:腻子的重量配合比为石膏粉∶熟桐油∶水=20∶7∶50。待操作的清油干透后。将钉孔、裂缝、节疤以及边棱残缺处,用石膏油腻子刮抹平整,腻子要横抹竖起,将腻子刮入钉孔或裂纹内。如接缝或裂纹较宽、孔洞较大时,可用开刀将腻子挤入缝洞内,使腻子嵌入后刮平、收净,表面上的腻子要刮光,无野腻子、残渣。上下冒头、榫头等处均应抹到。 3.3.3 磨砂纸:腻子干透后,用 1 号砂纸打磨,磨法与底层磨砂纸相同,注意不要磨穿油膜并保护好棱角,不留野腻子痕迹。磨完后应打扫干净,并用潮布将磨下粉末擦净。 3.4 刷第一遍油漆: 3.4.1 刷铅油:先将色铅油、光油、清油、汽油、煤油等(冬季可加入适量催干剂)混合在一起搅拌过箩,其重量配合比为铅油 50%、光油 10%、清油 8%、汽油 20%、煤油 10%;可使用红、黄、蓝、白、黑铅油调配成各种所需颜色的铅油涂料,其稠度以达到盖底、不流淌、不显刷痕为准。厚薄要均匀。一樘门或窗刷完后,应上下左右观察检查一下,有无漏刷、流坠、裹楞及透底,最后将窗扇打开钩上挺钩;木门扇下口要用木楔固定。 3.4.2 抹腻子:待铅油平透后,对于底腻子收缩或残缺处,再用石膏腻子刮抹一次,要求与做法同前。 3.4.3 磨砂纸:等腻子干透后,用 1 号以下的砂纸打磨,要求与做法同前。磨好后用潮布将粉末擦净。 3.4.4 装玻璃:详见玻璃安装工艺标准。 3.5 刷第二遍油漆: 3.5.1 刷铅油:同前。 3.5.2 擦玻璃、磨砂纸、用潮布将...

1、当您付费下载文档后,您只拥有了使用权限,并不意味着购买了版权,文档只能用于自身使用,不得用于其他商业用途(如 [转卖]进行直接盈利或[编辑后售卖]进行间接盈利)。
2、本站所有内容均由合作方或网友上传,本站不对文档的完整性、权威性及其观点立场正确性做任何保证或承诺!文档内容仅供研究参考,付费前请自行鉴别。
3、如文档内容存在违规,或者侵犯商业秘密、侵犯著作权等,请点击“违规举报”。

碎片内容

木材表面施涂溶剂型混色涂料施工工艺.doc

确认删除?
vip会员
分享赚钱
搜索
关注微信
  • 签字123
回到顶部