电脑桌面
添加签字123到电脑桌面
安装后可以在桌面快捷访问

玻璃幕墙安装工艺.doc

玻璃幕墙安装工艺.doc_第1页
1/7
玻璃幕墙安装工艺.doc_第2页
2/7
玻璃幕墙安装工艺.doc_第3页
3/7
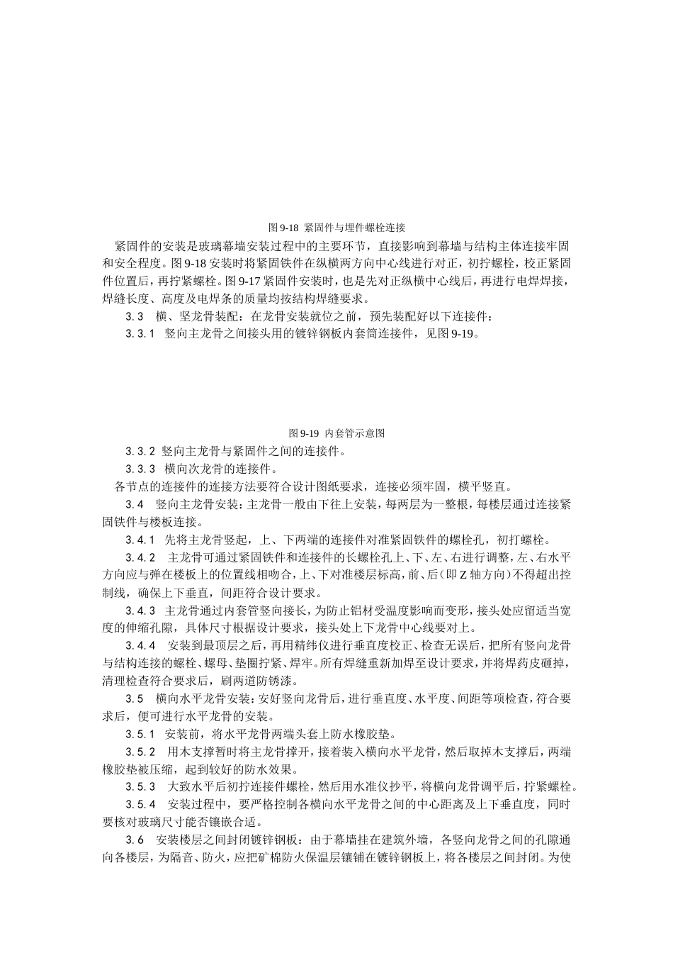
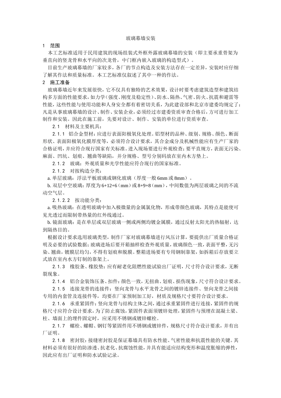
玻璃幕墙安装1 范围 本工艺标准适用于民用建筑的现场组装式外框外露玻璃幕墙的安装(即主要承重骨架为垂直向的竖龙骨和水平向的次龙骨,中门框内嵌入玻璃的构造型式)。 目前生产玻璃幕墙的厂家较多,各厂的节点构造及安装方法存在一定差异,安装时应仔细了解其作法和质量标准。本工艺标准仅叙述了其中一种的作法。2 施工准备 玻璃幕墙近年来发展很快,它不仅具有独特的艺术效果,设计时要考虑建筑造型和建筑结构多方面的性能要求,如力学(强度、刚度及稳定性)、防水、隔热、气密、防火、抗震和避雷等性能,这些性能与使用功能和人身安全都有着密切关系,为此建设部和北京市建委均规定了:凡是从事玻璃幕墙的设计、制作、安装企业,必须经过市建委资质审查合格后,方可进行加工制作和安装。因此在施工前,先要对设计、制作、安装的单位进行资质审查。 2.1 材料及主要机具: 2.1.1 铝合金型材:应进行表面阳极氧化处理。铝型材的品种、级别、规格、颜色、断面形状、表面阳极氧化膜厚度等,必须符合设计要求,其合金成分及机械性能应有生产厂家的合格证明,并应符合现行国家有关标准。进入现场要进行外观检查;要平直规方,表面无污染、麻面、凹坑、划痕、翘曲等缺陷,并分规格、型号分别码放在室内木方垫上。 2.1.2 玻璃:外观质量和光学性能应符合现行的国家标准。 2.1.2 对按构造分类: a. 单层玻璃:浮法平板玻璃或钢化玻璃(厚度一般 6mm 或 8mm)。 b. 双层中空玻璃:厚度为 6+12+6(mm)或 8+9+8(mm),中间数值为两层玻璃之间的不流动空气层。 2.1.2.2 按功能分类: a. 吸热玻璃:在透明玻璃中加入极微量的金属氯化物,形成带颜色玻璃,其特点是能使可见光透过而限制带热量的红外线通过。 b. 镜面玻璃:是在单层或双层玻璃一侧或两侧均镀金属膜,通过反射太阳光的热辐射,达到隔热目的。 根据设计要求选用玻璃类型,制作厂家对玻璃幕墙进行风压计算,要提供出厂质量合格证明及必要的试验数据;玻璃进场后要开箱抽样检查外观质量,玻璃颜色一致,表面平整,无污染、翘曲,镀膜层均匀,不得有划痕和脱膜。整箱进场要有专用钢制靠架,如拆箱后存放要立式放在室内水方钉制的靠架上。 2.1.3 橡胶条、橡胶垫:应有耐老化阻燃性能试验出厂证明,尺寸符合设计要求,无断裂现象。 2.1.4 铝合金装饰压条、扣件:颜色一致,无扭曲、划痕、损伤现象,尺寸符合设计要求。 2.1.5 连接龙骨的连接件:竖向龙骨与水平龙骨之间的镀锌连接件、竖向龙骨之间接专用的内套管及连接件等,均要在厂家预制加工好,材质及规格尺寸要符合设计要求。 2.1.6 承重紧固件:竖向龙骨与结构主体之间,通过承重紧固件进行连接,紧固件的规格尺寸应符合设计要求,为了防止腐蚀,紧固件表面须镀锌处理,紧固件与预埋在混凝土梁、柱、墙面上的埋件固定时,应采用不锈钢或镀锌螺栓。 2.1.7 螺栓、螺帽、钢钉等紧固件用不锈钢或镀锌件,规格尺寸符合设计要求,并有出厂证明。 2.1.8 密封胶:接缝密封胶是保证幕墙具有防水性能、气密性能和抗震性能的关键。其材料必须有很好的防渗透、抗老化、抗腐蚀性能,并具有能适应结构变形和温度胀缩的弹性,因此应有出厂证明和防水试验记录。 2.1.9 保温材料:导热系数、防水性能和厚度要符合设计要求。 2.1.10 主要机具:垂直运输的外用电梯、电焊机、焊钉抢、电动改锥、手枪钻、梅花板手、活动扳手、经纬仪(或激光经纬仪)、水准仪、钢卷尺、铁水平、钢板尺、钢角尺。 2.2 作业条件: 2.2.1 钢筋混凝土(或钢结构)主体结构已完工,并办完质量验收手续。 2.2.2 在主体结构施工阶段,施工单位根据玻璃幕墙设计、制作单位提供的预埋件平面布置图、埋件大样图,进行加工制作及预埋,埋件应牢固、位置准确。安装幕墙竖向龙骨之前,预先将埋件剔出,弹线后,如标高和位置超出尤许偏差值时,应及时办理设计洽商进行处理。 2.2.3 预先进行测量放线: 2.2.3.1 根据主体结构各层往上已弹的竖向轴线,对照原结构设计图轴距尺寸,用经纬仪核实后,在各层楼板边缘弹出竖向龙骨的中心线,同时核对各层预埋件中心线与竖向龙骨中...

1、当您付费下载文档后,您只拥有了使用权限,并不意味着购买了版权,文档只能用于自身使用,不得用于其他商业用途(如 [转卖]进行直接盈利或[编辑后售卖]进行间接盈利)。
2、本站所有内容均由合作方或网友上传,本站不对文档的完整性、权威性及其观点立场正确性做任何保证或承诺!文档内容仅供研究参考,付费前请自行鉴别。
3、如文档内容存在违规,或者侵犯商业秘密、侵犯著作权等,请点击“违规举报”。

碎片内容

玻璃幕墙安装工艺.doc

确认删除?
vip会员
分享赚钱
搜索
关注微信
  • 签字123
回到顶部