电脑桌面
添加签字123到电脑桌面
安装后可以在桌面快捷访问

GB15322.1-2003 可燃气体探测器 第1部分 测量范围为0-100%LEL的点型可燃气体探测器.pdf

GB15322.1-2003 可燃气体探测器 第1部分 测量范围为0-100%LEL的点型可燃气体探测器.pdf_第1页
1/21
GB15322.1-2003 可燃气体探测器 第1部分 测量范围为0-100%LEL的点型可燃气体探测器.pdf_第2页
2/21
GB15322.1-2003 可燃气体探测器 第1部分 测量范围为0-100%LEL的点型可燃气体探测器.pdf_第3页
3/21
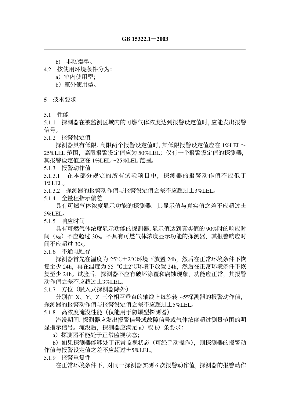
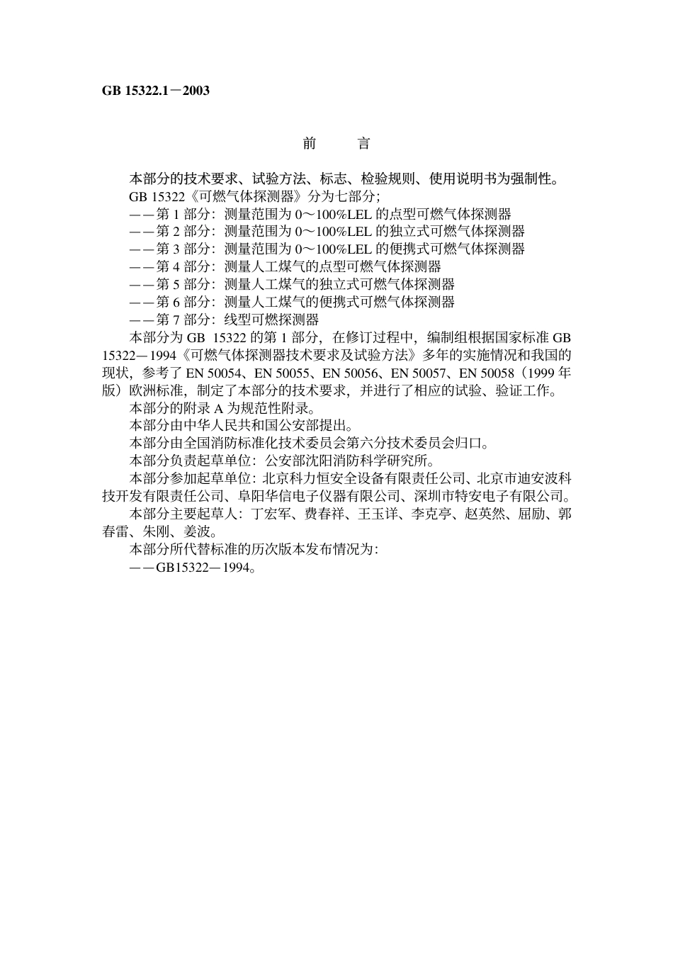
GB 15322.1-2003 前 言 本部分的技术要求、试验方法、标志、检验规则、使用说明书为强制性。 GB 15322《可燃气体探测器》分为七部分; ——第 1 部分:测量范围为 0~100%LEL 的点型可燃气体探测器 ——第 2 部分:测量范围为 0~100%LEL 的独立式可燃气体探测器 ——第 3 部分:测量范围为 0~100%LEL 的便携式可燃气体探测器 ——第 4 部分:测量人工煤气的点型可燃气体探测器 ——第 5 部分:测量人工煤气的独立式可燃气体探测器 ——第 6 部分:测量人工煤气的便携式可燃气体探测器 ——第 7 部分:线型可燃探测器 本部分为 GB 15322 的第 1 部分,在修订过程中,编制组根据国家标准 GB 15322—1994《可燃气体探测器技术要求及试验方法》多年的实施情况和我国的现状,参考了 EN 50054、EN 50055、EN 50056、EN 50057、EN 50058(1999 年版)欧洲标准,制定了本部分的技术要求,并进行了相应的试验、验证工作。 本部分的附录 A 为规范性附录。 本部分由中华人民共和国公安部提出。 本部分由全国消防标准化技术委员会第六分技术委员会归口。 本部分负责起草单位:公安部沈阳消防科学研究所。 本部分参加起草单位:北京科力恒安全设备有限责任公司、北京市迪安波科技开发有限责任公司、阜阳华信电子仪器有限公司、深圳市特安电子有限公司。 本部分主要起草人:丁宏军、费春祥、王玉详、李克亭、赵英然、屈励、郭春雷、朱刚、姜波。 本部分所代替标准的历次版本发布情况为: ——GB15322—1994。 中华人民共和国国家标准 GB 15322.1-2003 可燃气体探测器 第 1 部分:测量范围为 0~100%LEL 的 点型可燃气体探测器 Combustible gas detectors- Part 1:Point type detectors for 0~100% LEL combustible gas 1 范围 GB 15322 的本部分规定了点型可燃气体探测器的定义、分类、技术要求、试验方法、标志、检验规则和使用说明书。 本部分适用于一般工业与民用建筑中安装使用的测量范围为 0~100%LEL的点型可燃气体探测器(以下简称探测器),其他环境中安装的具有特殊性能的探测器,除特殊要求应由有关标准另行规定外,亦应执行本部分。 2 规范性引用文件 下列文件中的条款通过 GB 15322 的本部分的引用而成为本部分的条款。凡是注日期的引用文件,其随后所有的修改单(不包括勘误的内容)或修订版均不适用于本部分,然而,鼓励根据本部分达成协议的各方研究是否可使用这些文件的最新版本。凡是不注日期的引用文件,其最新版本适用于本部分。 GB 16838—1997 消防电子产品环境试验方法及严酷等级 3 定义 本部分采用下列定义。 3.1 报警设定值 alarm setting value 预置的可燃气体报警浓度值 3.2 报警动作值 alarm value 探测器报警时对应的最小可燃气体浓度值. 3.3 爆炸下限(LEL) low explosive limit 可燃气体或蒸汽在空气中的最低爆炸浓度. 4 分类 4.1 按防爆炸要求可分: a) 防爆型; 中华人民共和国国家质量监督检验检疫总局 2003-02-21 发布 2003-12-01 实施 GB 15322.1-2003 b) 非防爆型。 4.2 按使用环境条件分为: a)室内使用型; b)室外使用型。 5 技术要求 5.1 性能 5.1.1 探测器在被监测区域内的可燃气体浓度达到报警设定值时,应能发出报警信号。 5.1.2 报警设定值 探测器具有低限、高限两个报警设定值时,其低限报警设定值应在 1%LEL~25%LEL 范围,高限报警设定值应为 50%LEL;仅有一个报警设定值的探测器,其报警设定值应在 1%LEL~25%LEL 范围。 5.1.3 报警动作值 5.1.3.1 在本部分规定的所有试验项目中,探测器的报警动作值不应低于1%LEL。 5.1.3.2 探测器的报警动作值与报警设定值之差不应超过±3%LEL。 5.1.4 全量程指示偏差 具有可燃气体浓度显示功能的探测器,其显示值与真实值之差不应超过±5%LEL。 5.1.5 响应时间 具有可燃气体浓度显示功能的探测器,显示值达到真实值的 90%时的响应时间(t90)不应超过 30s。不具有可燃气体浓度显示功能的探测器,其报警响应时间不应超过 30s.

1、当您付费下载文档后,您只拥有了使用权限,并不意味着购买了版权,文档只能用于自身使用,不得用于其他商业用途(如 [转卖]进行直接盈利或[编辑后售卖]进行间接盈利)。
2、本站所有内容均由合作方或网友上传,本站不对文档的完整性、权威性及其观点立场正确性做任何保证或承诺!文档内容仅供研究参考,付费前请自行鉴别。
3、如文档内容存在违规,或者侵犯商业秘密、侵犯著作权等,请点击“违规举报”。

碎片内容

GB15322.1-2003 可燃气体探测器 第1部分 测量范围为0-100%LEL的点型可燃气体探测器.pdf

确认删除?
vip会员
分享赚钱
搜索
关注微信
  • 签字123
回到顶部