专业监理必看:分部分项工程验收的划分要点、检验批标准与流程解析
核心技能当中,有属于专业监理工程师的之一项,在于工程项目的分部分项划分能被准确掌握。质量验收能不能实实在在得以落实,而非仅停留于表面形式,直接与这一准确掌握相关联。
分部分项划分的必要性
若将质量验收等到一个工程全部完工之时才开展,那么问题常常已经严重至极,积习难改。分层次去做验收,这就类似于是在施工的每一个关键节点之处都设置了检查点。
此方法契合工程建设之客观规律,于过程里能够及时察觉并修正质量问题,防止了大面积返工情况的出现,还确保了最终产品的整体质量 。
验收的最小单元:检验批
质量验收里最小的单位是检验批,它是依据施工段、楼层或者特定的系统予以划分的。按照检验批验收,这表明针对每一批材料、每一道工序都要即刻展开检查。
特别是于市政工程当中,鉴于工程类型繁杂多样,一定要严格按照各专业的验收规范去划分检验批,也要切实保证抽样数量符合规范的最低要求,这属于质量控制的第一道防线 。
分项工程的集合作用
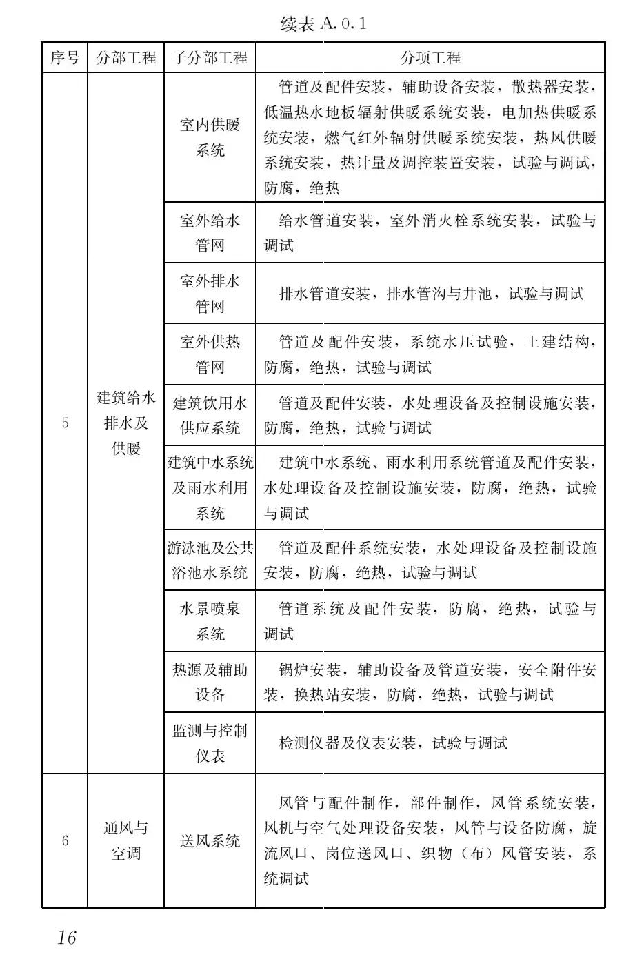
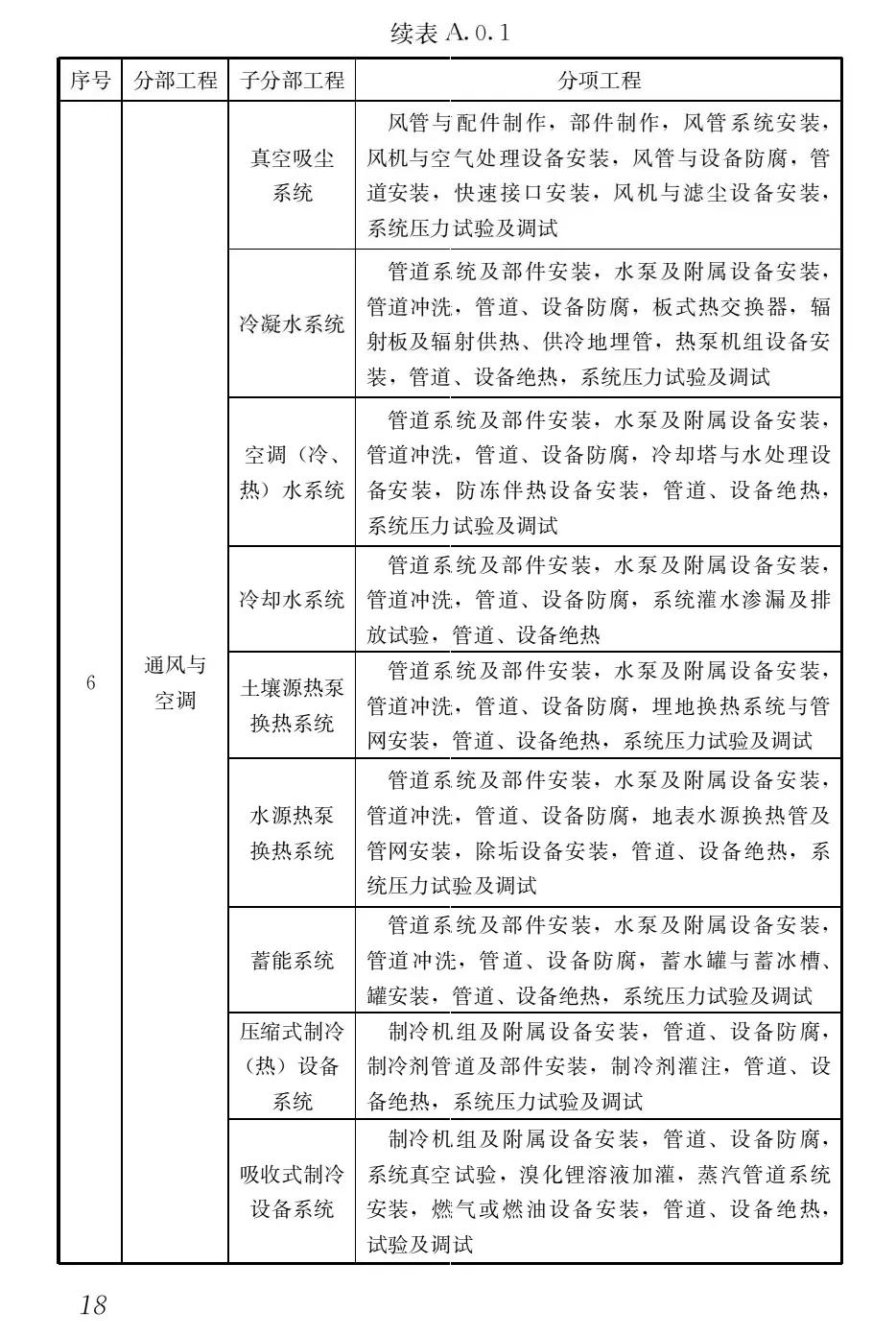
分项工程是由一个或者多个同一类型的检验批聚集形成的,为举例而言就是像“钢筋安装”这样的属于一个分项工程,其有可能涵盖多个楼层或者施工段的检验批 。
其意义在于划分分项工程,它能够对某一类施工活动的整体质量作出系统性评估,以此为评估更为复杂的分部工程构建基础 。
实现独立功能的单元:分部工程
分部工程常常能够达成一项相对而言完整、独立功能状况,像地基基础呀,主体结构呢,建筑装饰装修之类的。针对一些大型并且处在复杂情形下的分部工程,还可以进一步地做出子分部的划分 。
这样做存在着好处,那便是能够针对重点的功能系统开展阶段性的验收以及确认工作,以此来保证工程的主要构成部分在步入下一阶段之前均是达标的。

最终验收的终点:单位工程

那个具备独立使用功能呢的最终产品呀,被称作单位工程,就好像一栋住宅楼,或者一座桥梁那般,它是由这全部的分部工程成果所构成的有机整体哟,同时它还是工程在交付进行验收之前的那个终点呢。
针对规模巨大的项目,像长距离市政道路这般,能够依据合同段划分成子单位工程,达成分期验收以及提前投入使用的目的,进而提升整体效率 。

划分方案的制定与审核

整个验收工作得以顺遂开展所依据的蓝图,乃是一套具备科学性的划分标准。施工单位在工程项目正式启动之前,需依据工程自身所呈现出的独特性质,精心拟定一套详尽的划分方案,并且要附带能够清晰辅助理解的示意图。
这份方案得提交给监理单位做审核批准。存在这般一个严谨的审核过程,这能够确保后续的验收活动、资料整理活动以及质量控制活动依照有序的节奏去开展。

身为工程管理者,于实际工作当中,您究竟是怎样去协调施工以及监理双方的呢,以此来保证分部分项划分方案既有合规性又可以高效地实现落地呢?欢迎来分享您的经验。要是觉得本文对您存在帮助,请点赞予以支持。

声明:本站所有内容均由网友自主上传发布,内容的真实性、合法性及版权归属均由上传网友负责,本站仅提供信息展示与传播平台。如若本站内容侵犯了原著者的合法权益,可联系本站删除。 。




