中央出台碳达峰考核办法,各地政府必看

中央新近公布的碳达峰碳中和考核办法,与每一个中国人的生活环境以及经济走向直接关联,这项政策自2026年起开始正式施行,会运用一套严谨的打分体系,对各省在节能减排以及绿色发展方面的实际表现予以评估。
考核谁来组织和执行
中央组织部在党中央统一带领之下,负责对整个考核工作展开全面的统筹指导。国家发改委牵头联合生态环境部以及国家统计局等众多部门,共同组建成考核团队去具体施行。这表明啦,从中央涵盖到地方,各级各类政府都得为此担当责任呢。
考核工作起始于2026年度,其对象涵盖全国所有省,以及自治区,还有直辖市的党委与政府。2026年4月23日,新华社发布了一份文件,这份文件标志着中国正式把碳达峰碳中和目标从口号转变为硬性考核指标。每个省份都需接受年度检查。
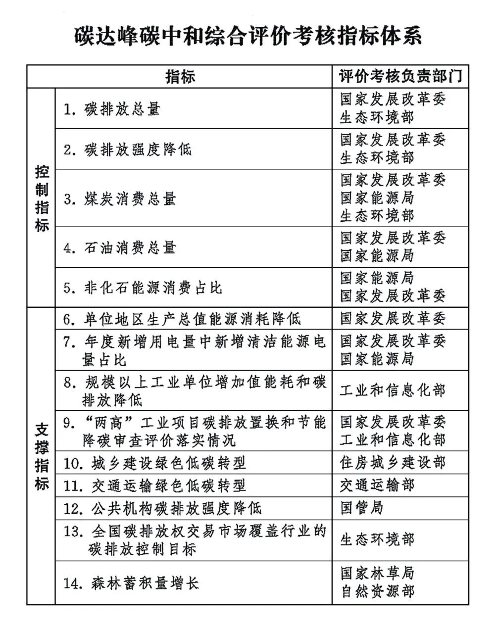
各部门分工清晰明确,国家发改委承担总体协调以及结果汇总的工作,其他相关部门依据职责分工,针对各自所负责的指标展开评价,像能源消耗数据是由统计局予以提供的,工业排放数据则是由工信部门协助进行核实的,这样一种多部门联动机制保证考核结果客观公正。
各省如何制定行动方案
十五五时期,即2026年至2030年年间,各个省份均需制定本地区的碳达峰行动方案,此方案不可随意编写,需依据国家总体目标来明确本省未来五年的具体目标,且要细化到每一年需达成多少任务。
省级行动方案完成之际,并非能自行决断,务必上报至国家发改委,由发改委联合其他部门着手衔接审核,考量方案目标是否合理,措施有无到位,审核通过之后,仍需上报党中央、国务院予以最终审定,此过程保障了国家目标能够层层贯彻至地方。
自十六五时期起始,即2031年往后,考核重点会进一步提升等级。每一个五年规划的首年,国家发改委皆需制定全国碳排放控制行动方案。各省同样要据此制定自身的方案,目标在于推动逐步达成碳中和。这表明越往后要求越发严苛。
年度自评和部门评价怎么做
每到年末之时,各省党委以及政府需先对自身进行评分,撰写一份详尽的自我评估报告,这份报告得如实呈现本地区在一年之中于碳达峰碳中和领域所开展的工作,所获取的成效,所存在的问题,自评报告要依照规定时间报送至党中央、国务院,与此同时抄送至国家发改委。
各个相关部门也并非能处于闲置状态,他们是要针对全国年度进展情形予以整体估量的。更具重要性的是,每一个部门都得针对各省管辖范畴以内的相关指标开展打分。而评价结论仅仅存在两个级别:达标的档次或者不达标的档次。要是某一个省份被评定为不达标的情况,那么该部门必定得撰写书面意见,剖析其中缘由并且给出改进方面的建议。
各地所有部门得出的评价结果以及书写而成的意见 ,全部都要归集汇总至国家发改委。当发改委手里拥有来自地方自我评定 、部门进行评价而产生的这两份材料时 ,就等同于掌握了两方面的信息。这样一种上级与下级相互结合在一起的考核方式 ,一方面给予了地方自我进行总结的机会 ,另一方面又保障了上级部门监督时所具有的权威。
实地核验和最终等次评定
仅仅只是看报告是不足够的,国家发改委还需要带领着团队至实地展开检查,他们会运用两种方式,其中一种是随机挑选部分省份实施实地抽查,另一种是委托独立的第三方机构予以核查,着重对工作的进展、任务的落实、目标的达成以及数据的真实性进行核实,以此来防止某些地方存在弄虚作假的情况。
在实地核验完毕之后,发改委需综合三方面的信息,这三方面信息分别是地方自评报告,部门评价结果,实地核验情况,进而给出每个省份的年度考核等次。该等次划分成三档,分别是优秀,合格,不合格。只有控制指标以及支撑指标全部实现达标的情形下,才能够评定为优秀,要是存在1项控制指标没有达到标准,或者3项支撑指标达不到标准的状况,便直接判定为不合格。
建议考核结果需先同中央组织部开展商量,接着按程序将其报至党中央、国务院来审定。待最终结果产生之后,由中组部以及国家发改委联合朝着各省进行反馈,与此同时抄送至中央纪委国家监委。这便意味着不符合要求的省份不但会被予以通报,而且还有可能要面对纪律监督。
奖惩措施具体怎么落实
考核结果可不是仅仅看看就了事的,接下来,有着一系列一整套关乎奖励与惩罚的举措。那些被评定为不合格的省份,中组部以及发改委得去督促该省的党委政府,在接到结果反馈之后的30个工作日范围之内,一定要向党中央、国务院呈上书面报告。而这份报告里面需要写清楚整改的措施以及完成的时限,这就好比是立下了一份军令状一样。
虽然被评定为合格然而存在部分指标未达标的项目,尽管整体上是通过了考核,可是专门负责该项指标的部门会在特定的范围之内遭受通报并被予以提醒。这样一种精准到责任的问责形式,使得责任切实落实到具体的部门以及具体的个人头上。对于那些被评为优秀或者在单项指标方面表现显著突出的项目,国家发展和改革委员会将会协同相关有联系的部门展开通报表扬。
国家会及时总结优秀省份的好经验、好做法,然后向全国推广。同时,考核结果会作为省领导班子和有关领导干部综合考核评价、选拔任用、监督管理的重要参考。而且,表现突出的单位和个人,按照规定能够获得表彰奖励。这就直接将环保业绩与官帽子挂钩了。
数据来源和特殊情形处理
考核绝不可凭借感觉,而务必凭借数据来表明情况。评价考核主要是依托国家进行统计的数据,这些数据是经过统计局依照月份、依照季度、依照年度持续采取收集的。要是某些数据暂时出现缺失或者时效性不足够的状况,那么能够采用全国碳市场的交易数据以及有关部门的统计、调查、监测、核算数据。
统计局以及其他掌控数据的部门存在一项法定的义务,也即需要及时朝着考核负责部门供应所需要的数据。与此同时,国家发改委、生态环境部、统计局还得持续完善碳排放统计核算的制度,去提升数据采集以及处理的能力。数据越是精准,考核结果便越具备说服力。
鉴于实际情形繁杂,文件又设置了一项例外规定。倘若某个省份因重大自然灾害、突发事件等并非人为的因素致使考核结果受影响,国家发改委需加以综合评判,依据实际情况给出建议,且在上报党中央、国务院的报告里单独予以说明。此外,国务院国资委同样需参照此办法,去制订中央企业的考核制度。

浏览竣这份考核举措,你认为你们所在省份于此次年度全面考核之中会获取优秀、合格亦或是不合格的评定呢?欢迎于评论区域留下你的见解与想法,予以点赞并进行转发,从而让更多的人去关注家乡有关绿色发展的成绩清单。
声明:除非特别标注,否则均为本站原创文章,转载时请以链接形式注明文章出处。如若本站内容侵犯了原著者的合法权益,可联系本站删除。



