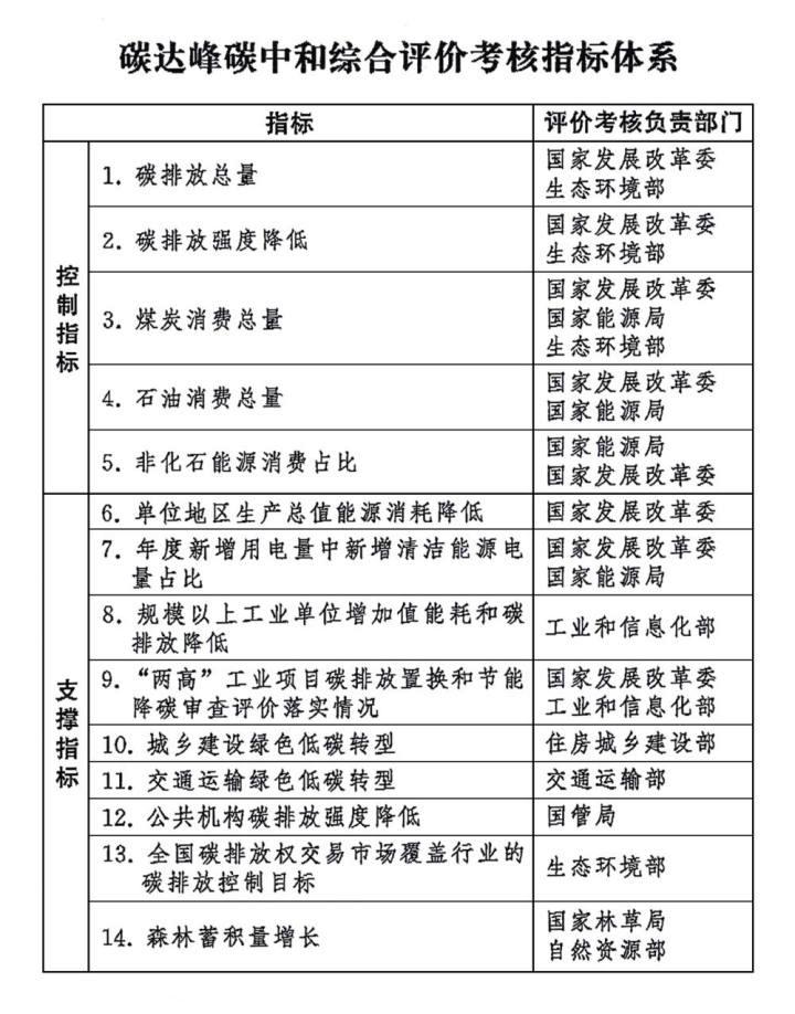
中共中央办公厅、国务院办公厅印发碳达峰碳中和综合评价考核办法
“优秀”等次、 “合格”等次、 “不合格”等次,这三者会直接关联地方官员 头上官职。2026年4月,中央所出台 碳达峰碳中和综合评价考核办法 ,给各省党政班子施加了限制。这项从今年开始施行 新规 ,究竟会怎样考?考些什么?考得不好会产生什么后果?
考核对象锁定省级党委政府
此次考核并非仅仅针对环保部门,而是径直指向各省、自治区、直辖市的党委以及政府领导班子。自2026年度起始,每年均要针对他们的碳达峰碳中和工作进展予以全面评价。中央组织部承担统筹指导职责,国家发展改革委会同多个部门开展具体实施。这表明地方一把手必须亲自着手抓减碳工作,不可再将责任推诿给下级部门。考核结果还要抄送至中央纪委国家监委,从而形成强有力的监督闭环。
考核范围涵盖全国全部省级行政区,其中有北京、上海、广东这般的经济大省,还有山西、内蒙古这类的能源大省。各个地方均需拿出自身的行动方案,上报给党中央、国务院审定之后方可执行。就拿广东省来讲,到2026年就得呈上十五五期间的碳达峰行动方案,明确未来五年内的碳排放总量以及强度控制目标。倘若方案长时间交不来,或者目标设定得过低,国家发改委有权力退回并要求修改。
自评加他评层层把关
考核流程起始于地方自评,每年年末,各省党委以及政府需先针对自身一年的工作展开自我评估,进而形成自评报告并呈送党中央、国务院,与此同时还需抄送国家发改委,此自评并非走过场,报告内容要如实呈现碳排放总量、强度双控目标的达成状况,倘若地方虚报数据,后续的实地核验环节极易暴露真相。
先是在地方自评的基础之上,各有关部门会针对所负责的指标开展独立评价事宜。评价结果存在的档次仅有两个,分别是达标以及不达标。对于不达标的省份而言,评价部门还需要专门撰写书面意见,剖析问题究竟出在何处、原因究竟是什么以及怎样进行改进等方面。像是生态环境部承担着监测碳排放数据的职责,要是发现某省实际排放量远远超过上报数字的情况,便要给出具体的分析报告。这些材料最终都会汇总至国家发改委那里,作为最终评级的依据。
实地核验防止数据造假
只用审视书面材料是不足够的,国家发展和改革委员会会同相关部门还需要去安排实地核验。核验的方式涵盖随机抽查、委托第三方机构核查等,着重验证各地工作的进展情况、任务的落实状况、目标的达成情形以及数据的真实性。这就表明工作人员会径直前往工厂、电厂、园区查看设备、检查台账、核对数字。要是发觉地方上报的减排量与实际状况不一致,那么问题就相当严重了。
交叉比对时,核验团队能够调用多种数据来源。其中,国家统计局所提供的官方统计数字是主要依据。要是某些数据存在缺失情况,或者不够新,那么还能够采用全国碳市场的交易数据,以及其他部门的监测数据。就比如说一个企业的碳排放量,能同时从能源消耗统计、碳市场配额、环境监测这三个渠道获取,任何造假行为都很难躲过三方对账。
三个等次决定奖惩力度
国家发改委综合地方自评信息、部门评价信息、实地核验信息三方面内容,提出各省年度考核结果建议,该结果分优秀、合格、不合格三个等次。其具体标准极为明确:所有控制指标以及支撑指标全都达标的,才能够评定为优秀;只要存在一项控制指标未达标,或者三项支撑指标未达标,便直接判定为不合格。这样的严格标准致使考核结果几乎不存在模糊空间。
被评定为不达标之省份,务须于收取反馈之后的30个工作日内,向党中央以及国务院呈交书面报告,阐明如何展开整改、何时完成整改。与此同时,中央组织部与国家发改委将会针对该省份予以约谈。连续处于不达标状态之地域,领导班子便会面临调整之风险。相比较而言,表现优异之省份将会获得通报表扬之举,并会将优秀经验及良好做法推广至全国范围。
考核结果直接挂钩官帽子
这项考核,最使地方官员紧张之处在于,结果会直接进入组织人事档案。其结果的评价,会作为省级党委和政府领导班子以及有关领导干部综合考核评价、选拔任用、监督管理的重要参考。简而言之,碳达峰工作做得好坏,会直接影响升迁去留。表现突出的单位与个人,能够按规定给予表彰奖励;表现差的,就别指望评先进、获提拔了。
国家发改委着重强调,评价考核结果经党中央、国务院审定,之后由中央组织部与国家发改委联合向各省反馈,并且送予中央纪委国家监委。这表明管升迁的组织部门知悉了,管纪律的纪检部门也掌握了状况。要是出现严重失职失责情形,或许还要追究纪律责任。这种多部门联动机制,极大增强了考核的威慑力。
央企同样纳入考核体系
刚落地了地方政府的考核制度。中央企业的考核办法也已在推进的路上了。国务院国资委要参照此办法。专门针对落实碳达峰碳中和任务。去制定中央企业的评价考核制度。国家电网、中石油、中石化、华能集团等大型央企。很快也会面临如这般的硬性约束。这些企业属于碳排放的大户。它们减碳的成效。直接关联到全国目标的能否实现。
眼下整个考核体系仍处于逐步动态修正完善进程里,国家发改委将会承担起牵头职责,去制定每一年的详细具体实施方案,对各项指标的评分细则予以更细致明确,于此过程中,一旦遭遇重大自然灾害、突发事件等不是因人为因素而影响考核最终结果这种情况时,也会依据如实情况来展开动态调整,并且会在报告里专门单独作出清晰说明,与此同时,国家统计局、生态环境部等相关的各个部门正在不间断地持续提升碳排放统计核算方面的能力,以此保障考核所用到的数据稳妥扎实且可靠无误。

针对这项自 2026 年起开始全面施行的新规,你觉得最大的挑战会是什么呢?是对地方数据造假的防范工作,是不同省份之间差异化形式的目标设定,还是考核结果究竟要怎样切实地去兑现奖惩呢?欢迎在评论区给予分享你的看法,点个赞从而让更多人去关注这个和每个人都紧要相关的绿色新政。
声明:除非特别标注,否则均为本站原创文章,转载时请以链接形式注明文章出处。如若本站内容侵犯了原著者的合法权益,可联系本站删除。



