工程项目竣工验收全流程及关键步骤,你知道吗?
盖好的房子,还不能直接住,唯有经过竣工验收这一关卡,它才称得上是真正合法合规的“成品”,此过程,乃是确保投入使用的建筑安全可靠的最终屏障 。

前期准备与自查
当施工单位完成了手头上所有的施工任务之后,首先会开展一场全面的内部检查行动 。在这个检查过程期间,涉及到查看每一个施工细节 是否达到了应有的标准及要求,还要核对所有的材料是不是符合应有的合格标准 。施工单位会将施工过程之中所产生的各种各样的记录,像是隐蔽工程的专门清晰照片、材料的专业检测报告等等,进行系统的整理,最终形成一套完整无缺的竣工资料 。
施工单位在自查无误以后,会正式向建设单位提交工程竣工报告,之后,监理单位会介入开展预验收,依照合同以及图纸,对工程质量做初步评估,监理会指出所存在的问题,并且要求施工单位进行整改,与此同时出具一份独立的质量评估报告,为后续正式验收筑牢基础。
专项验收逐一通关
工程在正式整体验收之前,要接受政府多个职能部门的专项检查,像规划部门会去核实建筑的位置、高度以及面积,看其是否跟当初审批的规划许可证相一致,而消防部门会严格测试火灾报警系统、喷淋设施以及疏散通道,判断它们在紧急情况下能不能正常运作 。
针对噪音控制、污水排放等是否契合环保法规,环保部门会予以关注。要是存在涉及人防工程方面,而项目就得经由民防办验收。关于节能验收,其会查验建筑的保温材料、门窗性能等有否达到设计具体要求的节能标准。只有每一项检查是合格的,这样才能够获取对应的合格证明文件。
正式验收会议与现场核查
牵头组织正式竣工验收会议的是建设单位,参与其中的方有、施工单位代表。设计单位代表。监理单位代表。勘察单位representatives,当中有的时候政府质量监督机构也会派遣人员到达现场,在会议开始之前验收小组会被成立起来,现场检查以及资料审查的分工也会被明确确定下来。
小组人员会深入到工程现场,会一层一层一户一户地去检查实体质量,会打开水电开关来测试功能,会敲击墙面地面去查看有没有空鼓,会对比施工结果对于原始设计图纸是不是存在偏差,这个过程要求得细致,任何肉眼能够看见的质量缺陷或者功能瑕疵都会被记录在案 。
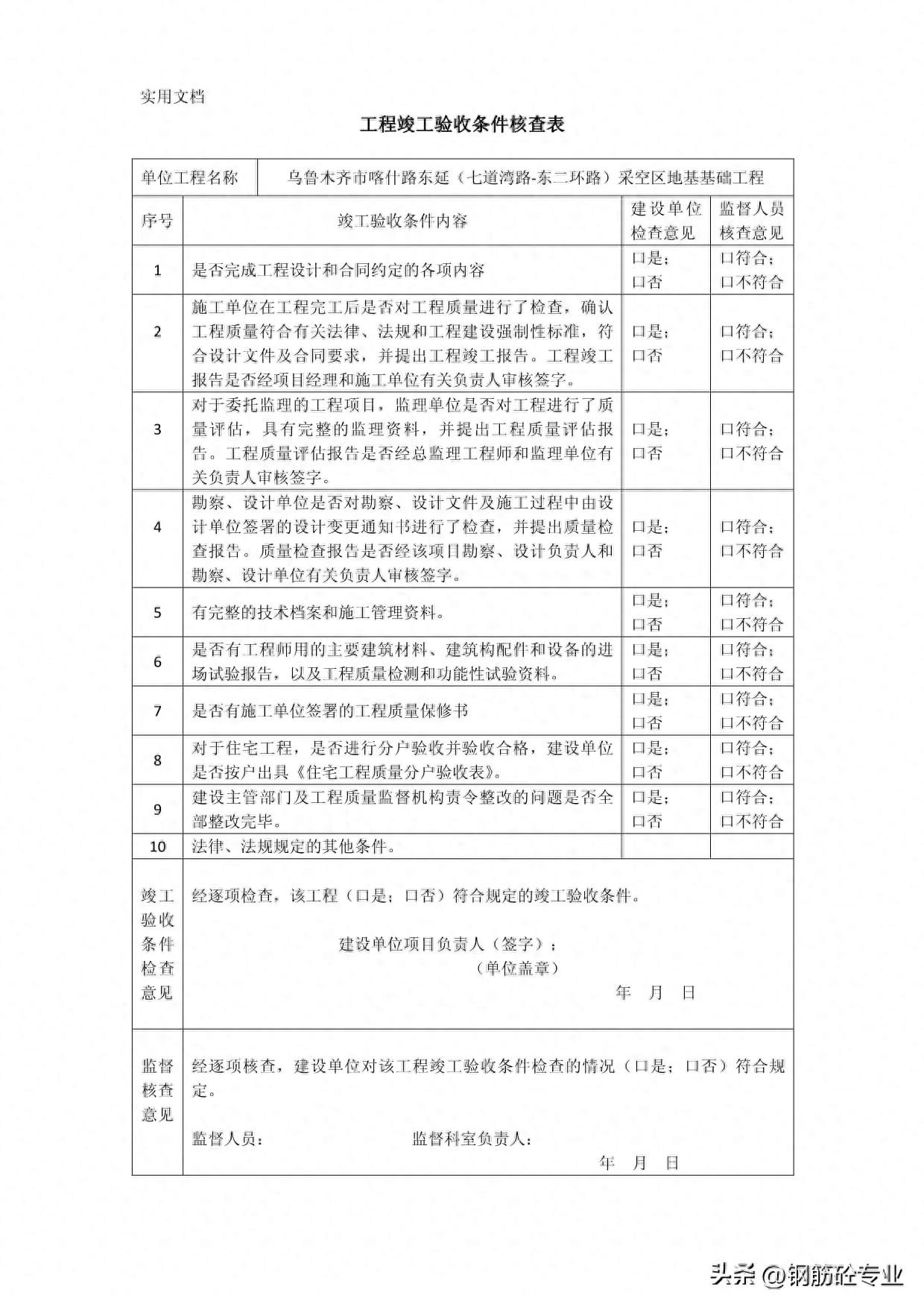
竣工资料全面审查
同时进行的是与现场检查同步的对大量竣工文件的审核,审查人员要核对竣工图纸是不是真实反映了最终的施工情形,所有的设计变更有没有规范的签证单,材料进场时的复试报告,关键工序的验收记录等,都是审查的重点。
至关重要的是资料之真实性、完整性以及规范性,一份有所缺失或者不合规的文件,皆有可能致使验收结论出现延迟,举例来说,要是主要建筑材料的合格证缺失不见,那就得追溯至供应商处予以补办,不然的话就没办法证明材料来源是合规妥当的。
问题整改与最终结论
现场检查完毕,资料审查告终之后,验收小组会将查处的问题予以汇总,进而形成书面意见交付施工单位所须面对。其所蕴问题兴许涵盖局部瓷砖出现空鼓状况,个别插座存在不通电情形,部分门窗呈现闭合不严态势等。施工单位须得在限定日期之内达成全部整改要求工作做完。
整改完毕之后,验收小组当中的核心成员会去开展复验工作,以此来确认问题已然全部解决掉。此后,各方代表会再次聚集起来,针对相关内容进行讨论,并最终形成验收结论。要是能够一致通过,那么所有参与的各方都会在《工程竣工验收意见书》上面签字盖章,此行为标志着工程在质量方面获得了官方的认可。
备案移交与保修责任
验收被判定通过可不是最终的那一个点。建设单位得要在规定的时长以内,一般情况是验收达到合格标准之后的15天之内,拿上整套资料前往当地负有建设行政管理职责权力的部门开展竣工验收备案相关手续的办理。这属于工程得以拥有合法认定“身份”所必需的行政方面的手续,备案表是办理房产证其中一个前提条件。
与此同时,施工单位要向建设单位正式移交工程实体,还要移交钥匙以及设备使用说明书。双方会签署工程移交书。最为关键的是,施工单位必须出具《工程质量保修书》,承诺于保修期内的时间里,针对工程出现的质量问题展开免费维修。住宅的保修期一般是2到5年,而地基基础和主体结构保修的时长则更长。
您有没有经历过,又或者了解过,某一个项目的竣工验收进程呢?在这当中,哪一个环节会让您感觉到,是最容易出现问题,或者产生纠纷的呢?欢迎在评论区域分享您的看法,要是觉得这篇文章有帮助,也请点赞给予支持。
声明:本站所有内容均由网友自主上传发布,内容的真实性、合法性及版权归属均由上传网友负责,本站仅提供信息展示与传播平台。如若本站内容侵犯了原著者的合法权益,可联系本站删除。 。




