一、工程概况侯马****广场钢结构工程位于山西省侯马市市中心,东临侯马市****。****广场是侯马市第一幢高层钢结构建筑,样式新颖,总建筑面...
彭州****局钢结构工程四 川 * * 钢 结 构 有 限 公 司二〇〇七年十月十四日 一、工程概况1、工程名称:彭州****局钢结构工程2、...
钢结构施工方案1、钢结构工程概述本工程钢结构施工分为五部分:精品店钢结构,裙房游泳池顶、底板钢结构,酒店大堂 7~10 轴,R~T 轴屋...
浙建监 A2施工组织设计(专项施工方案)报审表工程名称:****集团有限公司**1#车间 编号:A2 致:**** 建设管理有限公司 (监理单位)...
江苏****制纸有限公司年产 40 万吨涂布纸工程―成品仓库施工组织设计编 制: **** 审 核: 审 批: 编制日期: 2008-12-22 编制...
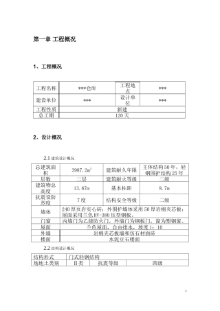
合肥 **** 管件有限责任公司新建生产车间钢结构 工程施工招标投 标 文 件项目编号:项目名称: 合肥 **** 管件有限责任公司新建生...
1甘肃省电力公司调度通讯楼钢结构工程制作实施方案2编制单位:山东中通钢构建筑股份有限公司 编制日期:2009 年7 月28 日钢结构制造方...
工程概况本工程位于株洲****四站厂厂内,为单层单跨工业厂房,轻钢结构,建筑形状呈规则的矩形布置,总长 84.5m,总宽为 20m,钢结构建筑...
珠海****旅游度假村酒店钢结构施工组织设计鞍山****钢结构有限公司珠海分公司目 录i)第一章、编制依据………………………………………… ...
重庆****铝业新建厂房钢结构工程 制 作 方 案 一:加工详图设计详图深化设计是钢结构设计与施工中不可缺少的一个重要环节。深化设计的...
目 录一、工程概况…………………………………………………(2)二、施工总体部署2.1、工程项目任务安排……………………………………(4...
目 录 第一部分、编制依据.................................................................3第二部分、工程概要.......................
某工程屋顶钢结构安装工程施工方案编制单位:编 制:审 核:审 批:日 期:1 钢结构工程概况及施工技术准备1.1 钢结构工程概况项 目...
****扩建工程钢结构施工工艺 [摘要] 本文着重从****扩建工程钢结构的加工、拼装、吊装等方面来阐述****扩建工程钢结构的施工工艺,并通过...
上海某大型工程钢结构屋面施工方案 1 工程概况.......................................................................12 钢结构屋面...
一. 工程概况1. 工程简介******机场扩建工程屋面钢网架结构共分 7 个区,我公司承担网架 1~4 区的施工,网架屋面水平投影面积为 1...
一、工程概况侯马****广场钢结构工程位于山西省侯马市市中心,东临侯马市****。****广场是侯马市第一幢高层钢结构建筑,样式新颖,总建筑面...
德州市某综合楼工程钢结构构件加工工程施工方案山东 xx 建设有限公司德州 xx 综合楼工程钢结构构件加工方案目 录一、编制依据...........
北京****综合服务楼钢结构预制、安装工程施工方案北京****安装工程公司金属容器结构公司2003 年 5 月附录 A 工程技术文件审批会签表工...
北京某大厦钢结构制作工程施工方案第一节钢结构制作管理本工程钢结构制作工程量约 10000 吨,由地上剪力墙内钢结构、剪力墙外框架钢结构...



